WiBeSH-Handbuch
WiBe
Softwareunterstützte
Wirtschaftlichkeitsberechnung

Benutzerhandbuch
Ausgabe 2025
Das WiBe Benutzerhandbuch wird ausschließlich Lizenznehmern der browserbasierten WiBe Software zur Verfügung gestellt. Die Weitergabe an Dritte ist nicht gestattet. Alle Rechte, auch die der Übersetzung, des Nachdruckes und der Vervielfältigung des Manuskriptes oder von Teilen daraus liegen bei WiBe-TEAM. Teile des Manuskriptes dürfen nicht ohne schriftliche Genehmigung in irgendeiner Form reproduziert und insbesondere unter Verwendung elektronischer Systeme verarbeitet oder verbreitet werden.
© 1992-2025 WiBe-TEAM
www.wibe.de

Hinweis: das Manuskript ist für zweiseitigen Druck formatiert
Inhaltsverzeichnis
220524
Einleitung
Das Handbuch fasst die Online-Hilfe der WiBe zusammen und ergänzt sie um weitere Details. Es wird regelmäßig aktualisiert und ausschließlich den Lizenznehmern als PDF-Dokument zur Verfügung gestellt.
Was ist die WiBe®?
Die browserbasierte WiBe von WiBe-TEAM erstellt nach den Richtlinien des Beauftragten der Bundesregierung für Informationstechnik („Konzept WiBe 5.0“) die Berechnungsmodule und führt die erforderlichen Berechnungen durch. Kenndaten zur Wirtschaftlichkeit Ihres Vorhabens können über Bildschirm oder Drucker abgerufen werden und in Portfoliografiken ausgewertet werden.
Ergänzend bietet die WiBe unter anderem die Möglichkeit
anstelle eines fixen Zinssatzes die Zinsstrukturkurve gemäß der Empfehlung des Bundesministeriums der Finanzen zu verwenden
auf die Trennung in haushaltswirksame und nicht-haushaltswirksame Zahlungen bei der Kapitalwertberechnung zu verzichten
Dynamische Kostenvergleichsrechnungen zu erstellen (wie sie in einigen Bundesländern für bestimmte Projekte empfohlen sind) und
mit weiteren Kriterienkatalogen auch Projekte außerhalb der Informations- und Kommunikationstechnik auf Wirtschaftlichkeit zu prüfen,
WiBe-Projekte, die mit anderer WiBe-Software erstellt wurden, in die WiBe zu importieren und dort weiter zu bearbeiten,
optional unterschiedliche Fälligkeiten monetärer Zahlungen durch modifizierte Barwertberechnungsfaktoren zu berücksichtigen wie dies von Rechnungshöfen bzw. Prüfinstanzen empfohlen wird.
Die ENTERPRISE-Version enthält weitere Verfahren zur Wirtschaftlichkeitsbetrachtung, mit denen Berechnungen auch außerhalb des WiBe-Konzeptes vorgenommen werden können:
frei definierbare Kapitalwertberechnungen
frei definierbare Nutzwertanalysen
Kostenvergleichsrechnungen
Die WiBe erfüllt die Anforderungen an Wirtschaftlichkeitsuntersuchungen des BRH Bundesrechnungshofes und des BMF Bundesministerium für Finanzen.
Einige Hinweise zum WiBe-Fachkonzept geben wir Ihnen im Kapitel 2.
Benutzergruppen und Benutzerhandbuch ...
Sie wollen als ... | dann beachten Sie Kapitel ... |
Administrator neue Benutzer anlegen | 11.2 Benutzerverwaltung, S. 102ff |
Projektleiter eine neue WiBe eröffnen | 4.1 Neues WiBe-Projekt anlegen, |
Projektmitarbeiter Daten eingeben | 4.3 WiBe- Kriterien auswählen und Daten eingeben, S. 19ff |
Controller Auswertungen einsehen | 9 WiBe – Menü 'Controlling', S. 70ff |
Katalog-Autor den Standardkriterienkatalog modifizieren oder neue Kriterienkataloge entwickeln | 10 WiBe – Menü 'Kataloge', S. 81ff |
Online-Hilfe und Support
WiBe wird an jeder Stelle durch Online-Hilfetexte unterstützt. Klicken Sie dazu auf die
-Schaltfläche in der Symbolleiste. In einem neuen Browserfenster öffnet sich die Hilfedatei im PDF-Format. Wollen Sie die Hilfe beenden, dann schließen Sie das Browserfenster.
Über die
-Schaltfläche erreichen Sie weitere Hilfefunktionen: es öffnet sich ein Dialog, in dem Sie das Benutzerhandbuch aufrufen oder eine Frage als E-Mail versenden können.

Hinweis: der Administrator kann anstelle des Texteingabefeldes einen Hinweis einblenden, beispielsweise mit einer Kontaktadresse für den User Help Desk.
Unter Umständen können Ihnen auch andere Quellen behilflich sein –
WiBe bietet Ihnen Hyperlinks in der rechten Seite des Bildschirms an:
WiBe Benutzerhandbuch (dieses Dokument):
die Dokumentation der WiBe Anwendung als PDF-Dokument.WiBe Homepage, erreichbar unter www.wibe.de bzw. https://www.wibe.de.
WiBe Fachkonzept
ZSK Parameter: ermöglicht (nur) Administratoren, Parameter für die sog. Zinsstrukturkurve nach Maßgabe der Deutschen Bundesbank zu bearbeiten.
Systeminfo: zeigt u.a. den Status (die Rollen) des aktuellen Anwenders
Wirtschaftlichkeitsbetrachtung von IT-Lösungen
IT-Lösungen sollen die Wirtschaftlichkeit der Verwaltung fördern. Eine einfache, selbstverständliche Forderung angesichts knapper Haushaltsmittel – ihre Einlösung ist vorab allerdings nicht einfach zu beweisen. Kein Wunder, dass Wirtschaftlichkeitsnachweise für IT‑Projekte teilweise auf schwankendem Boden gründen.
Die Planung und Genehmigung von IT‑Projekten erfordert eine verlässliche, nachvollziehbare und einheitliche Darlegung künftiger Kosten und Nutzen – und nicht nur eine technische Prüfung der Machbarkeit. Ein Teil der wirtschaftlichen Effekte (vor allem des Nutzens) wird sich allerdings nur schwer in Euro messen lassen: Wirtschaftlichkeitsbetrachtungen müssen also über unmittelbare, monetäre Wirkungen hinaus auch weitere Aspekte angemessen berücksichtigen!
Was heißt Wirtschaftlichkeit, wie kann man sie ermitteln?
Das Wirtschaftlichkeitsprinzip fordert, bei allen Maßnahmen das günstigste Verhältnis zwischen dem verfolgten Zweck und den einzusetzenden Mitteln anzustreben (VV Nr. 1 zu § 7 BHO): der Nutzen eines (IT‑) Projektes und die dadurch ausgelösten Kosten (Ressourcenverbrauch) sollen also in „möglichst günstiger Relation“ zueinanderstehen.
Instrument dafür ist die Wirtschaftlichkeitsbetrachtung („WiBe“), die sich jeweils auf einzelne, konkrete Projekte bezieht und sich damit von der periodenbezogenen Kosten-Leistungsrechnung abgrenzt.
Weil die Wirtschaftlichkeitsbetrachtung immer auch mit zukunftsbezogenen Annahmen arbeitet, wird sie nur dann nicht zum Manipulationsobjekt, wenn ihre Vorgehensweise und ihre Verfahren zentral und verbindlich geregelt sind. Bleibt es dagegen dem Ersteller einer WiBe überlassen, welche Kosten und welche Nutzen er in welcher Form berücksichtigt, dann ist eine quasi objektive Entscheidungsgrundlage kaum zu erwarten.
Wirtschaftlichkeitsbetrachtungen müssen für die Behörde bzw. das Unternehmen also verbindlich sein; sie bedürfen einer einheitlichen konzeptionellen Vorgabe.
Ein Bestandteil dieser Vorgabe sind die anzuwendenden Berechnungsmethoden. Für projektbezogene, „einzelwirtschaftliche“ Wirtschaftlichkeitsuntersuchungen gibt es verschiedene Methoden:
Monetäre Bewertungen machen den Kern jeder WiBe aus. Man unterscheidet statische und dynamische Verfahren. Für Projekte wird heute generell die Kapitalwertmethode als geeignetes, dynamisches Verfahren empfohlen. Dabei werden vereinfacht alle künftigen Aus- und Einzahlungen einer IT-Lösung auf den Startzeitpunkt des IT-Projektes abgezinst. Ergebnis ist der sog. Kapitalwert – ist er positiv, ist das Projekt wirtschaftlich.
Nicht-monetäre, qualitative Bewertungen ergänzen die WiBe, indem sie Wirkungen der IT-Lösung beschreiben, die sich nicht in Euro messen lassen. Üblicherweise verwendet man dazu die Nutzwertanalyse. Vereinfacht werden alle qualitativen Wirkungen nach ihrer Bedeutung gewichtet und dann mit Punkten bewertet. Ergebnis ist der sog. Nutzwert – je höher, desto besser ist die Lösung qualitativ einzuschätzen.
Was macht die Wirtschaftlichkeit einer IT-Lösung aus?
Die Wirtschaftlichkeit einer IT-Lösung im erweiterten Sinne ergibt sich aus verschiedenen Wirkungen:
den monetär quantifizierbaren Kosten- und Nutzengrößen,
der qualitativ-strategischen Bedeutung der neuen ICT-Lösung sowie
aus externen Effekten, die die Lösung auf Institutionen außerhalb der durchführenden Institution ausübt.
Das Grundkonzept für die Wirtschaftlichkeitsberechnung hat Dr. Röthig bereits 1992 entwickelt; es wurde 1993 vom Bundesministerium des Innern (nach Prüfung durch den Bundesrechnungshof) der Bundesverwaltung zur Anwendung bei IT-Vorhaben empfohlen und 1997, 2001, 2004, 2007 und 2015 aktualisiert. Es gilt mittlerweile als Standardkonzept für die Wirtschaftlichkeitsbetrachtung nicht nur der öffentlichen Verwaltung.
Welche WiBe Kennzahlen sind von Bedeutung?
Für die Aussagegüte einer WiBe ist entscheidend, dass alle Wirkungen soweit wie möglich vollständig erfasst sind.
► Monetäre Wirtschaftlichkeit
Von zentraler Bedeutung sind alle monetär quantifizierbaren Kosten- und Nutzengrößen einer IT-Lösung. Dazu zählen:
Entwicklungskosten (ggf. auch Entwicklungsnutzen), also vor allem die Kosten für Hardware, Software, Installation und die Systemeinführung.
Betriebskosten und Betriebsnutzen, also Sach- und vor allem Personalkosten sowie Wartung/ Systempflege der neuen Lösung. Den Kosten sind die Einsparungen gegenüber zu stellen, die sich aus der Ablösung eines Altsystems ergeben.
Für die Entwicklung und den Betrieb einer IT-Lösung wurde in früheren WiBe-Versionen ein Betrachtungszeitraum von insgesamt 5 Jahren empfohlen. Das aktuelle Fachkonzept fordert, für die Betriebsphase den Zeitraum des geplanten Wirkbetriebes anzusetzen. Die ermittelten (bzw. geschätzten) Beträge sind mit der Kapitalwertmethode abzuzinsen. Monetäres Ergebnis ist der Kapitalwert des IT-Projektes: ist er positiv, ist das Projekt wirtschaftlich (das gilt nur, wenn es sich bei den Nutzengrößen nicht um lediglich kalkulatorische Werte handelt – hier ist dann der Nutzen-Inkasso sicherzustellen).
Insbesondere bei eGovernment-Dienstleistungen wird der Kapitalwert häufig negativ ausfallen und so gegen derartige Projekte sprechen.
Es muss also weitere, nicht monetäre Bewertungen und Kennziffern geben, die zur Begutachtung der "erweiterten qualitativen" Wirtschaftlichkeit dienen. Es handelt sich um qualitative Aspekte, die in einer Nutzwertanalyse ausgedrückt werden:
► Qualitativ-strategische
Bedeutung der IT-Lösung
Die qualitativ-strategische Bedeutung der neuen IT-Lösung ist zu bewerten: wie passt sich beispielsweise die IT-Lösung in den IT-Ausbau der Verwaltung insgesamt ein, wie hoch ist der Qualitätszuwachs bei der Erledigung von Fachaufgaben? Diese und zahlreiche weitere Kriterien sind qualitativ zu beschreiben.
► Externe Wirkungen der IT-Lösung
Die IT‑Lösung kann in erheblichem Umfang Auswirkungen auf andere haben. Die „externen Effekte“ sind – falls sie nicht nur rudimentär das Projekt prägen – in die Bewertung des ICT-Projektes einzubringen: wie steht es beispielsweise mit der Benutzerfreundlichkeit aus Kundensicht, gibt es unmittelbaren wirtschaftlichen Nutzen für die Kunden?
Welche Empfehlungen ergeben sich aus WiBe-Kennzahlen?
Aus den WiBe Kennzahlen ergeben sich Entscheidungsregeln für das einzelne IT-Projekt, beispielsweise: bei positivem Kapitalwert ist das IT-Projekt grundsätzlich wirtschaftlich und sollte durchgeführt werden; bei negativem Kapitalwert kann das Projekt durchgeführt werden, sofern Qualitätswert und ggf. externe Wirkungen bestimmte Schwellenwerte übersteigen.
WiBe starten
Als Benutzer greifen Sie auf die WiBe zu, indem Sie in Ihrem Webbrowser die Internet- oder Intranet-Adresse eingeben, die Ihnen Ihr WiBe-Administrator mitgeteilt hat.
Sie benötigen Ihren Anmeldenamen und Ihr Kennwort, unter dem Sie sich am WiBe System anmelden. Die Angaben erhalten Sie vom WiBe-Administrator.
WiBe-Internet Edition: die WiBe-Daten befinden sich auf einem WiBe-Server; zur Benutzung der WiBe benötigen Sie einen Webbrowser und eine Internetverbindung.
WiBe-Intranet Edition: die WiBe-Daten befinden sich auf dem Server Ihres Unternehmens / Ihrer Behörde, zur Benutzung der WiBe benötigen Sie einen Webbrowser, eine Internetverbindung ist nicht erforderlich.
WiBe aufrufen
Rufen Sie mit Ihrem Internetbrowser die Adresse auf, die Ihnen als Startadresse der WiBe mitgeteilt wurde. Geben Sie in die Eingabefelder Ihren Benutzernamen und Ihr Kennwort ein; klicken Sie danach auf die 'Anmelden'-Schaltfläche.

WiBe prüft Ihre Anmeldedaten
und leitet Sie zur WiBe Startseite.
Nach erfolgreicher Anmeldung öffnet sich die Startseite der WiBe.
Ihre Optionen dort sind auf den folgenden Seiten beschrieben.
WiBe Startbildschirm
Sie befinden sich auf der Eröffnungsseite der WiBe-Software. Mit der Schaltfläche "Home" gelangen Sie jederzeit zurück an diese Stelle. Von hier aus stehen Ihnen grundsätzlich auch alle Funktionen des Programms zur Verfügung (falls Ihre Benutzerrechte dies gestatten).

(Urheberrechtshinweise zu verwendeten Bildern siehe Impressum)
Weitere Optionen …
Sie suchen ein Projekt, das nicht in der Liste auf dieser Seite gezeigt wird
► Menü Projekte / ProjektverwaltungSie möchten ein Projekt oder einen Kriterienkatalog importieren
► Menü Projekte / ImportierenSie möchten (Controlling-) Auswertungen über mehrere oder alle Projekte vornehmen
► Menü Controlling / Portfolioverwaltung oder / Neues PortfolioSie möchten neue Kriterienkataloge für die Bewertung von Projekten anlegen oder vorhandene Kriterienkataloge verändern ► Menü Kataloge
Sie möchten Ihr Kennwort verändern oder als Administrator die Benutzerverwaltung aufrufen ► Menü Sicherheit
Sie möchten auf die zusätzlichen Funktionen der WiBe Enterprise Version zugreifen, beispielsweise auf Kostenvergleichsrechnungen oder allgemeine Nutzwertanalysen ► Menü Enterprise
Erläuterung der Menü- und der Symbolleiste …
Hinweis: Ihnen werden in der WiBe nur die Symbole und Menüs angezeigt,
auf die Sie aufgrund Ihrer Berechtigungen Zugriff haben.

Symbole in der Symbolleiste | ![]() | springt zu diesem Start-Bildschirm |
![]() | springt zur zentralen Ansicht 'WiBe Projektübersicht' mit allen Kennzahlen (Projekt muss geöffnet sein) | |
![]() | ruft den Dialog „Anlegen eines neuen WiBe-Projektes“ auf | |
![]() | öffnet ein bestehendes Projekt | |
![]()
| ruft den Dialog mit verschiedenen | |
![]() ![]() | nur in der Enterprise Version: macht die letzte Eingabe bei einem monetären Kriterium rückgängig bzw. stellt sie wieder her | |
![]() | öffnet ein Fenster mit dem Link auf das Benutzerhandbuch und auf ein Eingabefeld für eine Support-Anfrage per E-Mail | |
![]() | Online-Hilfe für das aktuell geöffnete Fenster | |
Projekte (Menü) | Neues Projekt | Neues WiBe-Projekt anlegen |
Projektverwaltung | Projekte suchen, öffnen, | |
Vorlagenverwaltung | Projektvorlagenliste anzeigen, Vorlagen löschen | |
Importieren | Projekte und Kriterienkataloge | |
Exportieren | Projekte in andere Formate exportieren | |
Berichte als PDF generieren, drucken und speichern | ||
Versionen | Neue Version | Neue Version oder Alternative im Projekt anlegen |
Versionsverwaltung | Optionen der Versionsverwaltung einstellen und Versionen neu anlegen, löschen, aktivieren | |
Daten | Daten eingeben | Kriterienauswahl und Dateneingabe aufrufen |
Projektkopfdaten | Projektkopfdaten bearbeiten | |
Berechnungsdaten | Zinssätze und/oder Berechnungsjahr ändern | |
Ergebnisse | WiBe Übersicht | zentrale Ansicht der WiBe mit allen Kennzahlen |
(mit Export | Alternativenvergleich | Rangreihe aller Alternativen aus allen Versionen |
Kapitalwert | Zeigt den/die Kapitalwerte und alle Barwerte | |
Dynamische. Amortisationsrechnung | Berechnet die Amortisationsdauer | |
Monetäre Eingaben | Zeigt alle eingegebenen Beträge | |
Status Qualitätssicherung (optional) | Zeigt den aktuellen QS-Status | |
Qualitative Kennzahlen | Zeigt die Ergebnisse der Nutzwertanalysen (abhängig vom Kriterienkatalog) | |
WiBe Gesamt (2x) | Zeigt alle Ergebnisse als ausführlichen Bericht und gestattet die Weiterbearbeitung in MS Excel | |
Controlling | Neues Portfolio | Legt ein neues Portfolio an |
(im eigenen IT Fachbereich) | Portfolioverwaltung | Zeigt die vorhandenen Portfolios an |
Optionen | Darstellung und Filter für das Portfolio einstellen | |
ZIT Controlling | Neues Portfolio | Legt ein neues ZIT Portfolio an |
(Zugang zu allen Fachbereichen) | Portfolioverwaltung | Selektiert uas vorhandenen ZIT Portfolios |
Optionen (optional) | Darstellung und Filter für das Portfolio einstellen |
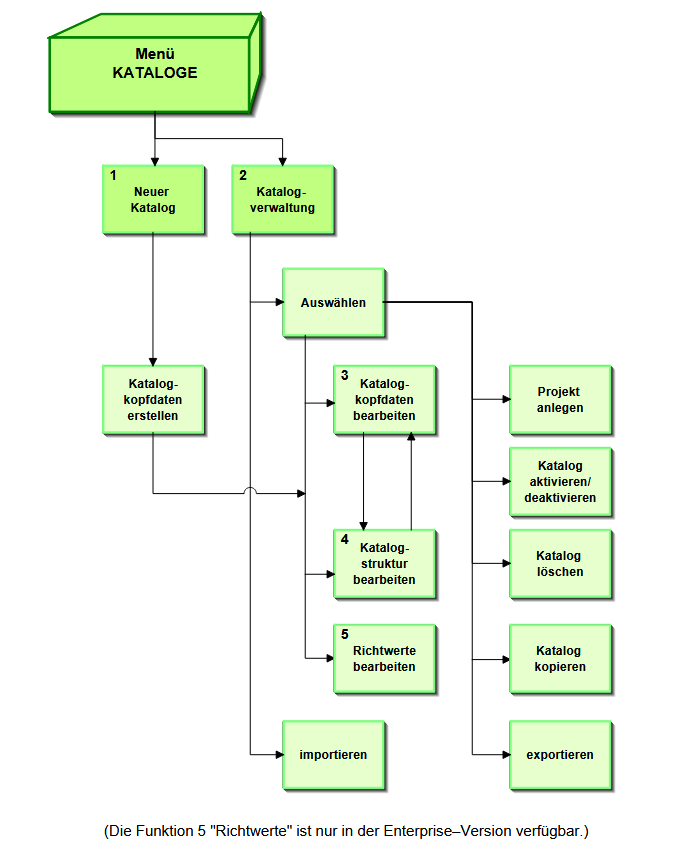
Kataloge | Neuer Katalog | Legt einen neuen Kriterienkatalog an |
Katalogverwaltung | Kataloge importieren, aktivieren, bearbeiten, löschen sowie Richtwert-Tabellen erstellen und bearbeiten | |
Sicherheit | Kennwort ändern | Eigenes Kennwort ändern |
Benutzerverwaltung | Benutzer neu anlegen, | |
Rollen | Berechtigungen (Rollen) vergeben; Zugang zu einzelnen Funktionen/Modulen erlauben / sperren | |
Enterprise | Kapitalwert | frei definierbare Kapitalwertberechnungen erstellen |
Nutzwertanalyse | frei definierbare Nutzwertanalysen erstellen | |
Kostenvergleich | frei definierbare Kostenvergleichsrechnungen erstellen | |
WiBe Kernprozess:
Neues WiBe-Projekt anlegen,
Kriterien wählen, Daten eingeben,
Bericht(e) erstellen

Der WiBe-Kernprozess umfasst vier Stufen: zunächst wird ein neues Projekt angelegt, dessen Struktur sich aus dem zugrunde gelegten Kriterienkatalog ergibt. Im zweiten Schritt erfolgt die Selektion der Kriterien, die in die Bewertung einfließen sollen (Anpassen des Kriterienkataloges), bevor Sie im dritten Schritt Daten erheben und in Ihre WiBe eingeben können. Im letzten Schritt werden Sie die Ergebnisse der Wirtschaftlichkeitsberechnung in verschiedenen Berichten dokumentieren und drucken.
Diese Schritte werden in den fünf folgenden Abschnitten näher beschrieben:
4.1 Neues Projekt anlegen,
4.2 Projektübersicht,
4.3 Kriterien auswählen, Daten eingeben,
4.4 Optional: Notizen anlegen,
4.5 Berichte wählen, drucken
bzw. als PDF exportieren.
4.1 Neues WiBe-Projekt anlegen
Sie befinden sich in dem Bereich, in dem Sie neue Wirtschaftlichkeitsberechnungen ('Projekte') erstmals anlegen. Mit dem Symbol 'Neu', dem Menü 'Projekte – Neues Projekt' oder der Option 'Neue WiBe' auf der WiBe-Startseite gelangen Sie an diese Stelle.


Die einzelnen Eingabefelder werden nachfolgend erläutert;
Felder mit dem
Zeichen sind Mussfelder.
Katalog (
- Eintrag automatisch, Änderung möglich)
Jede WiBe Wirtschaftlichkeitsberechnung benutzt einen vordefinierten Kriterienkatalog, in dem alle möglicherweise für das Projekt wichtigen Bewertungskriterien enthalten sind. WiBe wird standardmäßig mit dem 'Generellen IT-Kriterienkatalog' der WiBe 5.0 installiert.
Daneben können weitere Kriterienkataloge0F1 für andere Projektarten erstellt und verwendet werden ( Menü "Kataloge").
Bei der Neuanlage eines Projektes müssen Sie zuerst den für Ihr Projekt gültigen Kriterienkatalog aus der Liste auswählen. Klicken Sie dazu (wenn Sie über mehrere Kriterienkataloge verfügen) in der Zeile "Katalog" auf das
- Symbol und wählen Sie den Kriterienkatalog aus, sofern dieser nicht vorausgewählt ist.
Hinweis: Die WiBe-Rolle 'Administrator' muss Kriterienkataloge zuerst "aktivieren", damit sie genutzt werden können.
Hinweis: Die WiBe-Rollen 'Administrator' und 'Autor' können festlegen, dass bestimmte Kriterienkataloge nur bestimmten Organisationseinheiten vorbehalten sind. Wenn Sie also nicht Mitglied einer der betreffenden Organisationseinheiten sind, steht Ihnen der Katalog nicht zur Verfügung.
Vorlagen
Bereits vorhandene Projekte können Sie auch als Vorlagen speichern: Vorlagen enthalten eine Reihe von Festlegungen (beispielsweise eine Liste gewählter Bewertungskriterien), mit denen Ihnen die Erstellung einer WiBe erleichtert wird. Vorlagen beziehen sich immer auf einen einzelnen Kriterienkatalog, sofern vorhanden, können Sie in diesem Feld die gewünschte Vorlage auswählen.
Wie Sie Vorlagen erstellen und zur Verfügung stellen können, ist im Menü "Projekte / Projektverwaltung" beschrieben. Eine Liste der verfügbaren Vorlagen sehen Sie im Menü „Projekte / Vorlagenverwaltung“. Dort können Sie auch einzelne Vorlagen löschen.
Projektname (
)
Geben Sie hier den Namen des Projektes ein, für das die Wirtschaftlichkeitsberechnung erstellt wird. Der Name kann bis zu 255 Zeichen enthalten.
Beachten Sie dabei, dass sehr lange Projektnamen möglicherweise bei den Druckvorlagen zu unerwünschten Überschreibungen führen können.
Kurz-Ident (
)
Hier geben Sie die Kurzbezeichnung für Ihr Projekt ein.
Trennung haushaltswirksam/nicht haushaltswirksam:
Das WiBe-Konzept unterscheidet bei monetären Betragseingaben grundsätzlich zwischen dem jeweils haushaltswirksamen und dem nicht haushaltswirksamen Anteil (Beschaffungsmaßnahmen sind beispielsweise in voller Höhe als haushaltswirksam anzusetzen; die Personalkosten der damit befassten Beschäftigten sind als nicht haushaltswirksam anzusetzen). Dementsprechend gibt es zwei Eingabefelder für die Betragseingabe und neben dem (Gesamt-) Kapitalwert auch zwei Teilkapitalwerte (nämlich für alle haushaltswirksamen/nicht haushaltswirksamen Zahlungen).
Sie haben hier die Möglichkeit, für das neue Projekt diese Trennung "auszuschalten": WiBe bietet dann jeweils nur ein einziges Eingabefeld für Beträge an und weist nur einen ("den") Kapitalwert aus. Achtung: Ihre Festlegung kann später für dieses Projekt nicht mehr geändert werden.
HINWEIS: diese Möglichkeit steht nicht zur Verfügung, falls der WiBe Administrator dieses Ankreuzfeld für alle Anwender deaktiviert haben sollte.
Beginn und Laufzeit: Anlagedatum, Basisjahr,
Projektstart/-ende, Berechnungsjahre
(
- Einträge automatisch, Änderungen möglich)
Anlagedatum: Datum, an dem die WiBe angelegt wurde. Das Tagesdatum wird standardmäßig vorgeschlagen und kann überschrieben werden. Sie können auch auf das
- Symbol klicken und das Datum aus dem Kalender auswählen.
Basisjahr: Dieses Jahr wird als erstes Jahr für die Berechnung der Wirtschaftlichkeit verwendet. Die WiBe setzt in dieses Feld automatisch die aktuelle Jahreszahl ein; Sie können dies überschreiben.
Hinweis: die nachträgliche Änderung des Basisjahres ist möglich und kann im Menü Daten / Projektkopfdaten vorgenommen werden. Mit der Änderung werden alle monetären Eingaben unverändert beibehalten, aber "geschoben": eine Änderung des Basisjahres von 2021 auf 2022 bewirkt, dass beispielsweise Beträge aus 2021 (alt) jetzt neu unter dem Jahr 2022 verbucht sind.
Projektstart/Projektende ( - Eintrag automatisch, Änderung möglich): Das Feld 'Projektstart' gibt das Datum an, an dem mit dem Projekt begonnen wird. WiBe setzt in dieses Feld automatisch das Tagesdatum ein; Sie können dies überschreiben. Das Feld 'Projektende' gibt das Datum des voraussichtlichen Projektendes bzw. der geplanten Systemeinführung an (das Feld wird u. a. benötigt für die Auswertung der Projekte im Menü Controlling). Sie werden diesen Eintrag fast immer anpassen müssen, da er von einer 5-jährigen Projektdauer ausgeht.
Berechnungsjahre () Gibt die Anzahl der Jahre an, für die die Wirtschaftlichkeitsberechnung durchgeführt werden soll. WiBe schlägt standardmäßig 5 Berechnungsjahre vor. Zulässig sind Eingaben zwischen 1 und 15 Jahren bei Verwendung dieses Standardkriterienkataloges1F2 (andere Kataloge könnten eine Laufzeit bis zu 999 Jahren vorsehen). Die Anzahl der Berechnungsjahre ist für jedes Projekt individuell zu bestimmen, sie soll sich an der geplanten Nutzungsdauer der Maßnahme orientieren. Eine Änderung der Berechnungsjahre ist innerhalb der Grenzen des verwendeten Kriterienkataloges möglich (Menü Daten / Projektkopf).
Ausführende
Im Feld 'Projektleitung' wird der Benutzername der Projektleitung für dieses IT-Projekt dokumentiert. Im Feld 'WiBe-Bearbeitung' wird der Benutzername des für die WiBe verantwortlichen Mitarbeiters dokumentiert. Standardmäßig sind beide Felder vorbelegt mit dem Namen, unter dem Sie sich am WiBe-System angemeldet haben.
Sie können die Einträge ändern, indem Sie durch Mausklick auf
die Liste der im WiBe-System eingetragenen Benutzer aufrufen und dort einen Eintrag mittels Mausklick auswählen. Wir empfehlen nachdrücklich diesen Weg (Sie könnten auch stattdessen einen beliebigen Text eingeben), da das Öffnen und Bearbeiten des Projektes immer eingetragene WiBe-Benutzer mit entsprechenden Benutzerrechten erfordert.
Anwendungsspezifische Daten

Diese Ansicht ist standardmäßig ausgeblendet, da hier keine Angaben erforderlich sind. Klicken Sie auf das Öffnen-Symbol rechts oben in der Leiste, um die Tabelle anzuzeigen. In der Tabelle können weitere Informationen eingegeben werden. Als Standard ist nur das Eingabefeld "Projekt-ID" vorgegeben (der Katalogautor kann dies im Katalog auch generell anpassen). In dem Dialog 'Projektspezifische Daten hinzufügen' können Sie neue Daten anlegen und Werte dafür eingeben und/oder bestehende Felder entfernen
QS-Zyklus aktivieren

Der Anwender, der ein neues Projekt anlegt, kann durch Ankreuzen die Option "QS-Zyklus" aktivieren. Die Aktivierung oder Nicht-Aktivierung des QS-Zyklus gilt für das gesamte Projekt und kann später nicht mehr geändert werden.
Ist diese Option aktiv, dann wird für jedes monetäre (!) Kriterium der aktuelle Status der Qualitätssicherung mitgeführt (der QS-Status kann die Werte annehmen: unbewertet – in Bearbeitung – QS angefragt – QS abgeschlossen).
Der QS-Status der monetären Kriterien wird online im Menü "Ergebnisse" als "Status Qualitätssicherung" angezeigt und kann auch gedruckt werden über die 'Drucken'-Schaltfläche.
Weitere Information dazu finden Sie in der Onlinehilfe zum Menü 'Daten eingeben' und im Abschnitt 4.3 des Benutzerhandbuches.
Abzinsung: fixer Zinssatz, Erstes Jahr mit Abzinsung, Zinsstrukturkurve
(
- Einträge automatisch, Änderungen möglich)
Als Standard verwendet das WiBe-Konzept zur Berechnung des Kapitalwertes für alle Berechnungsjahre einen einheitlichen Zinssatz ("Fixer Zinssatz"), der im Kriterienkatalog definiert wird und hier ggfs. überschrieben werden kann. Abweichend davon bietet die WiBe auch die Option, anstelle eines fixen Zinssatzes die sog. Zinsstrukturkurve anzuwenden: für jedes einzelne Berechnungsjahr wird automatisch und tagesaktuell ein Zinssatz ermittelt, der auf mathematischen Vorgaben der Deutschen Bundesbank beruht. Die Fälle, in denen Sie die Zinsstrukturkurve verwenden sollten, sind näher beschrieben auf einer WiBe-Hilfeseite, die Sie über den Hyperlink im Text ("Hilfestellung für Ihre Entscheidung finden Sie hier.") aufrufen können.
Übernehmen Sie also zuerst die Vorgabe "Fixer Zinssatz" oder wechseln Sie zur Zinsstrukturkurve. Bei fixem Zinssatz können Sie drei Eingaben ggfs. ändern:
Abzinsung (
) Dieses Feld gibt den Zinssatz an, mit dem monetäre Beträge nach der Kapitalwertmethode abgezinst werden sollen. WiBe schlägt automatisch den Zinssatz vor, der im verwendeten Kriterienkatalog vorgegeben wurde. Sie können diesen Wert überschreiben; Werte zwischen 0 und 100 mit 4 Nachkommastellen sind zulässig.
Aufzinsung (
) Dieses Feld gibt den Zinssatz an, mit dem monetäre Beträge nach der Kapitalwertmethode aufgezinst werden sollen. WiBe schlägt automatisch den Zinssatz vor, der im verwendeten Kriterienkatalog vorgegeben wurde. Sie können diesen Wert überschreiben; Werte zwischen 0 und 100 mit 4 Nachkommastellen sind zulässig.
Erstes Jahr mit Abzinsung Durch dieses Ankreuzfeld kann festgelegt werden, ob die monetären Eingaben im ersten Jahr bereits abgezinst werden sollen. Für Projekte, die erst zur Jahresmitte oder gegen Ende eines Jahres beginnen, kann so die Abzinsung für das erste Jahr ausgesetzt werden. Klicken Sie mit der Maus auf das Ankreuzfeld zum Ein-/Ausschalten dieser Option.
Projekt anlegen | Abbrechen
Erst mit einem Klick auf die Schaltfläche "Projekt anlegen" werden Ihre Eingaben gespeichert und ein neues Projekt angelegt. Mit "Abbrechen" verlassen Sie den Dialog, alle Eingaben werden verworfen.
4.2 WiBe-Projektübersicht
Sie befinden sich auf der zentralen WiBe-Bildschirmseite: die "WiBe Projektübersicht" zeigt alle Daten und Ergebnisse Ihres Projektes an. Mit der Schaltfläche "Übersicht" gelangen Sie hierhin (vorausgesetzt, Sie haben ein Projekt geöffnet, andernfalls öffnet sich der Start-Bildschirm). Die Projektübersicht zeigt 3 Spalten:
Projektkopfdaten Anwendungs- Projektstatus | Monetäre Kennzahlen Qualitative Kennzahlen Nur haushaltswirksame Jahressummen | Monetäre Kennzahlen als Balkendiagramm Qualitative Kennzahlen als Balkendiagramm |

Ihre nächsten bzw. naheliegende Optionen können sein …
Drucken der WiBe-Daten Symbol Drucken in der Symbolleiste
Verändern Ihrer monetären und/oder qualitativen Eingaben
Klick auf "Kapitalwert" oder auf eine qualitative Kennzahl oder auf "Projektkriterien gewählt" oder im Menü Daten auf "Daten eingeben"Anlegen einer neuen Version bzw. einer neuen Alternative Ihres Projektes
Klick auf "Versionen/Alternativen anlegen oder auswählen" (in Projektstatus)Ändern der Projektkopfdaten
Klick auf "Kopfdaten ändern" (in Projektstatus)
Weitere Optionen …
Sie möchten Ihre (monetären bzw. qualitativen) Eingaben und Ergebnisse im Detail betrachten ► Menü Ergebnisse mit weiteren Untermenüs
Sie möchten ein neues Projekt anlegen ► Symbol "Neu" in der Symbolleiste

Hinweise zu: Projektkopfdaten
Das Segment Projektkopfdaten zeigt die Eckdaten der aktuellen Version und Alternative. Sie haben diese Eckdaten bei der Neuanlage des Projektes definiert und möglicherweise im Menü "Daten / Projektkopfdaten" geändert.
Die Angabe „Daten-ID“ bezieht sich auf die eindeutige und nicht änderbare Kennung des Projektes in der WiBe-Datenbank.
Wenn Sie die Projektkopfdaten mit der Übersicht der Versionen und Alternativen drucken wollen, wählen Sie in der Symbolleiste 'Drucken' und danach das Druckformat "Projektkopfdaten".
Beachten Sie, dass die Zinssatz-Angaben die Einträge der aktuellen Alternative der aktuellen Version darstellen. Die Einträge können abweichen von den Vorgaben des Kriterienkataloges und auch von den ursprünglich gewählten Zinssätzen bei der Anlage des Projektes.
Sofern Sie bei diesem Projekt die Zinsstrukturkurve statt des fixen Zinssatzes verwenden, wird anstelle der Zinssatz-Angaben ein entsprechender Hinweis und der Stichtag angezeigt. Hinweis zur Aktualität: die WiBe Anwendung aktualisiert täglich mehrfach die Parameter, die von der Deutschen Bundesbank zur Zinsstrukturkurve veröffentlicht werden. Beim Öffnen eines Projektes werden die gespeicherten Parameter automatisch überprüft und ggfs. aktualisiert. Dies führt dann jeweils auch zu einer Neuberechnung des Kapitalwertes.
Hinweise zu: Anwendungsspezifische Daten
Dieses Segment wird nur angezeigt, wenn für das betreffende Projekt anwendungsspezifische Daten vorliegen.

Welche Informationen angezeigt werden, ist im verwendeten Kriterienkatalog definiert oder wurde für das aktuelle Projekt im Projektkopfdaten-Dialog festgelegt.
Hinweise zu: Projektstatus
Das Segment Projektstatus zeigt, wie viele Projektkriterien in dieser Version und Alternative aus dem verwendeten Kriterienkatalog ausgewählt sind und für wie viele monetäre Kriterien bereits Eingaben vorgenommen wurden.
Wenn für das Projekt der QS-Zyklus aktiv ist, wird auch die Zahl der qualitätsgesicherten monetären Kriterien angezeigt.
Mit Klick auf 'Projektkriterien gewählt' springen Sie direkt zur Dateneingabe.
Mit "Versionen/Alternativen anlegen oder auswählen" können Sie entweder neue Versionen oder Alternativen in Ihrem Projekt anlegen, oder bereits vorhandene aktivieren. Hintergrund: Jedes Projekt enthält zu Beginn immer eine Version 1 und darin eine Alternative 1. Dies gilt unabhängig davon, ob Sie (später) die Namen dafür ändern. Dies gilt auch, falls Sie sich nicht am Standardphasenkonzept der WiBe anlehnen, sondern das Phasenkonzept des V-Modells XT verwenden.
Im Verlaufe des Projektes wird es also möglich und erforderlich sein, mehr als eine Berechnung zu Ihrem Projekt vorzunehmen. Dies können Sie mit einzelnen Versionen abbilden. Sofern es innerhalb einer Version mehrere Fachkonzeptvarianten gibt, können Sie diese als Alternativen einzeln berechnen. In der WiBe werden Sie das Menü "Versionen" dafür nutzen.
Mit "Kopfdaten ändern" haben Sie die Möglichkeit, Ihre Angaben zu den Projektkopfdaten (bei der Neueröffnung eines Projektes) nachträglich zu ändern.
Hinweise zu: Monetäre Kennzahlen

Monetäre Kennzahlen zeigt Ihnen die Berechnungsergebnisse zu den monetären Eingaben. Benennung und Zahl der Kennzahlen hängen vom Kriterienkatalog ab. Wenn Sie den WiBe Standardkriterienkatalog verwenden, werden folgende Kennzahlen dargestellt:
Kapitalwert – die zentrale Kennzahl Ihres Projektes: alle monetären Eingaben wurden in Barwerte umgerechnet und saldiert. Ein positiver Kapitalwert bewertet das Projekt als wirtschaftlich. Ein negativer Kapitalwert weist es als unwirtschaftlich aus; Sie werden zusätzlich qualitative Kennzahlen zur Beurteilung heranziehen.
Der Kapitalwert setzt sich aus zwei Teilkapitalwerten2F3 zusammen: dem haushaltswirksamen (liquiditäts-, zahlungswirksamen) Kapitalwert und dem nicht (liquiditäts-, zahlungswirksamen) haushaltswirksamen Kapitalwert.
Wenn Sie Ihre monetären Eingaben ändern wollen, klicken Sie auf 'Kapitalwert'.
Risikowert – ergänzt den Kapitalwert; berücksichtigt alle Risikozuschläge bzw. Risikoabschläge, die Sie bei den monetären Bewertungen vorgenommen haben. Ohne Risikoangaben sind Kapital- und Risikowert identisch.

Hinweise zu: Qualitative Kennzahlen
Im Segment "Qualitative Kennzahlen" werden die Ergebnisse der qualitativen (Nutzwert-) Bewertungen dargestellt. Die Benennung und die Anzahl der gezeigten Kennzahlen sind abhängig vom verwendeten Kriterienkatalog. Im Standardkriterienkatalog handelt es sich um folgende Kennzahlen:
Qualitativ-strategischer Wert - trifft eine qualitative Aussage über die strategische Bedeutung und über die fachliche Qualität der angestrebten, neuen Lösung. Ihre Bewertungen zu den einzelnen Qualitätskriterien werden darin zusammengefasst. Der Wert liegt zwischen 0 und 100. Ein Qualitätswert größer 50 gilt als signifikant und verleiht dem Projekt den Stempel "hohe Qualität".
Externwert – optionale Kennzahl, trifft eine qualitative Aussage über die externen Wirkungen, die das Projekt auf Institutionen bzw. Betroffene außerhalb Ihrer eigenen Institution haben wird. Ihre Bewertungen zu den einzelnen Kriterien werden darin zusammengefasst. Der Externwert liegt zwischen 0 und 100. Ein Externwert größer 50 gilt als signifikant und verleiht dem Projekt den Stempel "hohe extern wirksame Qualität".
Hinweise zu: haushaltswirksame Jahressummen

Nur haushaltswirksame Jahressummen (ohne Auf-/Abzinsung) zeigt für jedes Jahr die Summe der haushaltswirksamen Aus- bzw. Einzahlungen an, die aufgrund des Projektes in den Haushalt einzustellen ist. Die Jahreswerte entsprechen Ihren Betragseingaben bei allen monetären Kriterien, sie sind nicht abgezinst und enthalten auch keine Risikozuschläge.
Hinweise zu den Grafiken (monetäre und qualitative Kennzahlen)
Die Kennzahlen der aktuellen Version und Alternative des Projektes werden rechts in der Spalte zusätzlich in zwei Balkendiagrammen dargestellt.
Die Darstellung in Ihrem Projekt kann je nach verwendetem Kriterienkatalog von dieser Abbildung abweichen.

4.3 WiBe- Kriterien auswählen und Daten eingeben
Sie befinden sich im zentralen Arbeitsbereich, in dem Sie Daten zur Berechnung der Wirtschaftlichkeit Ihres Projektes eingeben. Mit der Menüoption "Daten / Daten eingeben" gelangen Sie jederzeit hierhin.
Segmente des Dateneingabe-Dialoges (Bild 1)
Umschalten zwischen 'Kriterienauswahl …' oder 'Werte eingeben …'
Sie können in diesem Bildschirmdialog Kriterien auswählen und auch unmittelbar Bewertungen zu den Kriterien eingeben. Dies ist die Standardeinstellung. Wenn Sie eine WiBe neu erstellen, wird es eventuell sinnvoll sein, zuerst nur die relevanten Kriterien zu wählen, ohne Daten einzugeben. Klicken Sie auf die Schaltfläche 'Kriterienauswahl'. Die Bildschirmdarstellung ändert sich und zeigt im rechten Teil nur die Informationen zu den Kriterien an. Die Schaltfläche lautet jetzt "Werte eingeben". Wenn Sie diese Schaltfläche (erneut) anklicken, wird die Voreinstellung wiederhergestellt und Sie können Daten zu den Kriterien eingeben.

Filter
Hier können Sie bestimmen, wie die Kriterien des verwendeten Kriterienkataloges am Bildschirm dargestellt werden: standardmäßig sind alle Kriterien in einer Baumstruktur gelistet. Sie können stattdessen festlegen, dass nur die von Ihnen für das Projekt ausgewählten Kriterien dargestellt werden. Wenn Sie bereits zu einigen Kriterien Ihre Bewertung eingetragen haben, können Sie auch die Anzeige auf offene Kriterien beschränken, für die noch keine Daten eingegeben wurden.
Falls für dieses Projekt der QS-Zyklus aktiviert wurde, kann mit dem Filter "QS angefragt" eine Auswahl auf die Kriterien mit diesem Status erfolgen (Details s. unten).

Exportieren / Importieren (nach LibreOffice)
Sie können optional alle monetären Berechnungen/Eingaben außerhalb der WiBe mit einer Tabelle in MS Excel selber vornehmen oder von Dritten vornehmen lassen. Durch den Import der Daten in die WiBe stehen diese für die Berechnung der monetären Kennzahlen zur Verfügung. Der Prozess startet mit dem Export einer Tabelle mit allen monetären Kriterien (und bereits vorhandenen Betragseingaben) nach LibreOffice und endet mit dem Re-Import dieser Tabelle in die WiBe. Der Prozess kann mehrfach durchlaufen werden, auch mit derselben (unveränderten) LibreOffice-Tabelle.
Detaillierte Hinweise, wie Sie diese Option benutzen, finden Sie am Ende dieses Abschnitts unter dem Titel "OPTIONAL: Erfassung aller monetären Berechnungen in LibreOffice (Export/Import)".
Kriterienliste (Darstellung und Auswahl von Bewertungskriterien)
Im linken Segment werden alle Kriterien des Kriterienkataloges in einer Baumstruktur dargestellt. Durch Anklicken des Kästchens vor der Kriteriennummer aktivieren bzw. deaktivieren Sie die gewünschten Kriterien. Wenn Sie einen Knoten mit Unterkriterien auswählen, werden auch alle Unterkriterien (de-) aktiviert. Nur aktivierte Kriterien stehen für die Berechnung der Wirtschaftlichkeit zur Verfügung. Wenn Sie "nur" den Namen eines Kriteriums anklicken, wird Ihnen der Informationstext zu diesem Kriterium im Informationssegment angezeigt.
HINWEIS: das Deaktivieren eines Kriteriums löscht immer auch alle eventuell bereits vorgenommenen monetären Betragseingaben zu diesem Kriterium! Ein Warnhinweis macht Sie darauf aufmerksam.
Monetäre Kriterien wählen Sie durch Anklicken einzeln oder als Gruppe aus der Kriterienliste aus. Die qualitativen Kriterien wählen Sie insgesamt als Block aus – es sind also immer alle Kriterien der betreffenden qualitativen Kriterienhauptgruppe aktiviert.
Wenn Sie ein nicht aktiviertes Kriterium anklicken, erscheint folgender Hinweis:

Wenn Sie ein Kriterium durch Anklicken aktivieren oder anwählen,
ändert sich das Dateneingabesegment:
DATENEINGABE (Standard für monetäre Kriterien)

In diesem Segment geben Sie die Daten/Berechnungen für die monetären Kriterien Ihres Projektes ein. Die Eingaben gelten nur für die aktive Version und Alternative (s. Anzeige in der Statuszeile unten, hier nicht abgebildet).
Im Segment Kriterienliste haben Sie bereits das Kriterium ausgewählt, für das Sie Eingaben vornehmen wollen. Im Dateneingabesegment wird Ihnen jetzt dazu die Eingabetabelle angeboten.
Beachten Sie: Ihre Eingaben werden nur dann in die Datenbank gespeichert, wenn Sie vor dem Wechsel zu einem anderen Kriterium (oder dem Verlassen dieses Bildschirms) die gelb markierte Schaltfläche "Speichern" anklicken (Felder mit noch nicht gespeicherten Daten werden in der Tabelle farblich hervorgehoben).
Hinweis: nur in der Enterprise-Edition können Sie Ihre Eingaben zu diesem Kriterium auch nach dem Speichern rückgängig machen, wenn Sie die Schaltfläche "Rückgängig" (in der Symbolleiste) betätigen.
Für jedes Jahr der Berechnung wird eine Zeile mit 2 x 3 Eingabefeldern angezeigt3F4. Klicken Sie in das gewünschte Feld und geben Sie Ihre Werte ein. Zwischen den Feldern können Sie auch mit der TAB-Taste "wandern".
Die ersten drei Felder jeder Zeile beziehen sich immer auf haushaltswirksame (bzw. liquiditätswirksame) Betragseingaben; die drei letzten Felder beziehen sich immer auf nicht haushaltswirksame Beträge! Beträge geben Sie ohne Vorzeichen ein, das Vorzeichen wird automatisch gesetzt.
Monetäre Beträge geben Sie in das jeweils erste Feld ein.
Risiko%: in dieses Feld können Sie optional eine Prozentangabe eintragen, mit der Sie das Risiko definieren. Wenn Sie beispielsweise bei den Personalkosten im ersten Jahr ein Überschreiten um 10% für möglich erachten, tragen Sie "10" in das Feld Risiko% ein. Ihre Risiko%-Angaben insgesamt werden im Risikowert verdichtet.
Code: optionales Eingabefeld, das Sie zur Kennzeichnung der Betragseingabe beliebig nutzen können (einige Anwender benutzen zum Beispiel die Symbole "B" und "S", um auszudrücken, ob die Betragseingaben auf Berechnung oder Schätzung beruhen).
In die Betragsfelder können Sie auch Formeln eingeben: beginnen Sie Ihre Eingabe im Feld mit einem Gleichheitszeichen (=). Ihre Eingabe wird als Formel interpretiert und auch als Formel gespeichert, die Sie später ändern können.
Sobald Formeln hinterlegt sind und Sie die Schaltfläche "Speichern" betätigt haben, ändert sich die Bildschirmdarstellung (s. Beispielabbildung). Sie wechseln durch Klick auf das Register rechts zwischen der Anzeige von Werten oder Formeln.

Mit der Schaltfläche "Notiz" legen Sie eine (beliebig lange) Notiz zum Kriterium an (Details dazu finden Sie weiter unten). Sobald eine Notiz angelegt ist, wird die Schaltfläche mit Fettdruck angezeigt und Sie sehen die ersten 500 Zeichen Ihrer Notiz in einem Vorschaufenster4F5. Wenn Sie die Notiz bearbeiten wollen, rufen Sie die Notiz über die Schaltfläche "Notiz" auf.
Für aufwändigere Dateneingaben bzw. Betragsberechnungen können Sie den Dialog "Rechenblatt/Periodische Eingaben" aufrufen:
Bei 'Periodischen Eingaben' wird ein Betrag einmal eingegeben und automatisch in weitere Jahre übernommen (wahlweise als Festbetrag oder als indexierter Betrag).
Bei 'Mehrere Zahlungsströme' lassen sich mehrere Kosten- (oder Nutzen-) Arten als Einmal-, Jahres- oder Monatsbetrag eingeben, die auch mit einem Index versehen werden können.
Mit dem 'WiBe-Rechenblatt' können Sie Ihre Betragseingaben zu jedem Kriterium und Jahr detaillierter darstellen, berechnen und verändern. Sie werden das WiBe Rechenblatt nutzen, wenn sich der einzugebende Betrag aus einer Reihe von Einzelpositionen unterschiedlicher Höhe und/oder Menge zusammensetzt.
► Weitere Hinweise zur Verwendung der Funktionen finden Sie in der Online-Hilfe, nachdem Sie den Dialog aufgerufen haben und am Ende dieses Kapitels im Abschnitt 'Rechenblatt zu monetären Kriterien anlegen'.
► Ob bereits ein WiBe Rechenblatt zu diesem Kriterium existiert, erkennen Sie an der Farbe der Schaltfläche: sie ist dann grün.
HINWEIS: Im WiBe Rechenblatt werden keine Berechnungen vorgenommen, es werden nur die zu berechnenden Daten eingetragen. Mit der Schaltfläche ‚Speichern’ werden beim Verlassen des Rechenblattes die Ergebnisse berechnet und in die Betragstabelle des Kriteriums übernommen. Sollten dort bereits Werte vorhanden sein, werden sie überschrieben. Spätere Änderungen in der Betragstabelle (also nicht im Rechenblatt) werden als Wert gespeichert, das WiBe Rechenblatt steht quasi im Hintergrund unverändert zur Verfügung.
Direkt unterhalb der Eingabetabelle wird optional der QS-Status des Kriteriums dokumentiert. Die Option wird nur angeboten, wenn bei der Neuanlage des Projektes der Qualitätssicherungszyklus aktiviert wurde. Nähere Hinweise dazu finden Sie weiter unten in dem Abschnitt "Anwenden des QS-Zyklus".
Ebenfalls unterhalb der Eingabetabelle wird auf den "Fälligkeitsmodus" hingewiesen, der für jedes Kriterium bei jeder Alternative eingestellt werden kann. Diese Option ist im WiBe-Fachkonzept nicht enthalten, sie macht die Kapitalwertberechnung genauer und ist in bestimmten Fällen der Standardeinstellung vorzuziehen:
Der Fälligkeitsmodus "Standard (Jahresende)" entspricht dem WiBe-Konzept und üblichen Kapitalwertberechnungen. Dies ist die Voreinstellung, die Sie im Normalfall nicht verändern werden. Hier wird davon ausgegangen, dass alle Beträge eines Jahres zum Jahresende fällig werden und dann auf den Jahresanfang abgezinst werden.
Die 6 alternativen Fälligkeitsmodi können Sie auswählen, wenn die betreffende Zahlung entweder am Jahresbeginn fällig wird oder in Teilbeträgen über das Jahr verteilt. Der Jahresbetrag einer monatlichen Leasingrate erhält beispielsweise den Fälligkeitsmodus "Monatsbeginn". Die WiBe-Software korrigiert dann die Barwertberechnung anhand der finanzwirtschaftlichen Korrekturformeln. Die Formeln finden Sie hier: https://wibe.de/kapitalwertmethode-korrekturformeln-zahlungsmodalitaten/.
DATENEINGABE (Standard für qualitative Kriterien)

In diesem Segment geben Sie die Daten/Berechnungen für die qualitativen Kriterien Ihres Projektes ein. Ihre Eingaben gelten für die aktive Version und Alternative (dies wird Ihnen unten in der Statuszeile angezeigt).
Im Segment Kriterienliste haben Sie bereits die qualitative Kriteriengruppe ausgewählt, für das Sie Eingaben vornehmen wollen. Im Dateneingabesegment wird Ihnen jetzt die Eingabetabelle mit allen zugehörigen Kriterien angeboten.
Beachten Sie: Ihre Eingaben werden nur gespeichert, wenn Sie vor dem Verlassen dieses Bildschirms die Schaltfläche "Speichern" anklicken.
Die Felder der einzelnen Zeilen haben folgende Funktion …

Eingabe: in diesem Feld geben Sie Ihre Bewertung ein. Dazu klicken Sie in das Feld, es wird eine Skala von 0 bis 10 angeboten: die Bewertung wählen Sie, indem Sie mit der Maus in die zutreffende Zeile klicken. Der Wert "0" deaktiviert das Kriterium, jede Bewertung zwischen 1 und 10 geht in die Berechnung der Kennzahl (im Beispiel: Qualitätswert) ein. Die Berechnung wird gestartet, nachdem Sie auf die Schaltfläche "Speichern" geklickt haben.
Info: Klicken auf die Schaltfläche ruft den Hinweistext zu diesem Kriterium auf und zeigt ihn im grün hinterlegten Informationsfeld unterhalb des Eingabesegmentes.
Notiz: mit der Schaltfläche legen Sie eine (beliebig lange) Notiz zum Kriterium an (Details dazu weiter unten). Sobald eine Notiz angelegt ist, wird diese Schaltfläche mit Fettdruck angezeigt. Anklicken der Schaltfläche zeigt die Notiz an.
Index: Nummer des Kriteriums im Kriterienkatalog
Punkte: zeigt die zuletzt gespeicherte (!) Bewertung – die Werte hier können also von den Eingaben der ersten Spalte noch abweichen, solange Sie die Speichern-Schaltfläche nicht angeklickt haben.
Gewicht: zeigt die Gewichtung der Kriterien, die Summe ergibt für alle Kriterien 100. Die Gewichtung der Kriterien drückt die Bedeutung der einzelnen Kriterien aus und ist vorgegeben (Änderungen sind durch den Administrator für alle Anwender und alle Projekte möglich).
Produkt und Punktsumme: stellt das rechnerische Ergebnis der Nutzwertanalyse dar. Die letzte Stelle der Punktsumme wird gestrichen, daraus ergibt sich als Bewertungsergebnis die Kennzahl.
Notizen zu Kriterien anlegen
Zu jedem Kriterium können Sie Notizen in beliebiger Länge hinterlegen. Sie können Ihrer Notiz (ähnlich wie einer E-Mail) auch einen oder mehrere Anhänge hinzufügen. Notizen werden gespeichert und können einzeln oder gesamt als PDF-Dokument erstellt und gedruckt werden. Klicken Sie dazu auf die Schaltfläche "Notiz …". Es öffnet sich das Notizfenster.
Beachten Sie, dass Bilder/Grafiken nicht über die Zwischenablage eingefügt werden können. Sie können entweder im Notiztext einen Hyperlink dazu speichern (den Sie mit Anklicken unmittelbar aus der Notiz heraus aufrufen) oder Sie verwenden die Funktion "Anhang hochladen" und legen die Datei als Anhang zur Notiz in der Datenbank ab.
ANHÄNGE zu Notizen

Sie können Ihrer Notiz (ähnlich wie einer E-Mail) einen oder mehrere Anhänge hinzufügen. Klicken Sie dazu auf die Schaltfläche 'Datei auswählen'. Es öffnet sich ein Bildschirm, in dem Sie die gewünschte Datei auswählen können. Schließen Sie diesen Dialog. Die ausgewählte Datei wird jetzt in Kurzform neben der Schaltfläche 'Datei auswählen' angezeigt. Mit Klick auf 'Anhang hochladen' wird die Datei auf dem Server gespeichert (Upload) und an die Notiz "angehängt".
Nach dem erfolgreichen Upload sehen Sie den Dokumentnamen in der Liste 'Anhänge'. Wenn Sie auf das Papierkorb-Symbol vor dem Dateinamen klicken, wird die Datei gelöscht. Klicken Sie auf den Dateinamen, damit Ihnen angeboten wird, eine Kopie der Datei auf Ihrem System zu speichern (Download).
Im Gegensatz zum Anlegen eines Hyperlinks wird hier also das Dokument als Kopie in der WiBe gespeichert. Beachten Sie, dass Anhänge nicht aktualisiert werden und auch nicht in eine Kopie des Projektes eingefügt werden!
OPTIONAL: Anwenden des QS-Zyklus
Diese Option wird nur angeboten, wenn bei der Neuanlage des Projektes der Qualitätssicherungszyklus aktiviert wurde.
Der QS-Status kann diese Werte annehmen: (unbewertet) – in Bearbeitung – QS angefragt – QS abgeschlossen.

Erst wenn ein Betrag in der Tabelle gespeichert ist, zeigt das Feld "in Bearbeitung" automatisch den Auswahlpunkt dort an und das Feld "QS angefragt" ist anwählbar. Das Feld "QS abgeschlossen" ist dagegen noch nicht anwählbar. Alle Anwender mit Schreib-Berechtigung für dieses Projekt können den Status von "in Bearbeitung" auf "QS angefragt" ändern und können auch den Status zurücksetzen auf "in Bearbeitung". Jede Änderung führt zur Neu-Speicherung der Tabelle und des Status.
Nur der Anwender, der in den Projektkopfdaten als "Projektleitung" eingetragen ist, kann den Status "QS angefragt" ändern in "QS abgeschlossen".
Wenn der Status "QS abgeschlossen" vergeben wurde, ist die "Speichern"-Schaltfläche deaktiviert und Betragsänderungen sind nicht mehr möglich.
Nur der Anwender, der in den Projektkopfdaten als "Projektleitung" eingetragen ist, kann den Status "QS abgeschlossen" rücksetzen auf in "in Bearbeitung": die Speichern-Schaltfläche wird aktiv, Betragsänderungen sind wieder möglich.
Hinweis: Über der Eingabetabelle wird ein zusätzlicher Filter angezeigt: "QS angefragt" listet nur diejenigen Kriterien, bei denen die Projektleitung die Qualitätssicherung abschließen sollte (Statusänderungen aktualisieren die Liste nicht zeitgleich!).
Hinweis: Der QS-Status der monetären Kriterien wird online im Menü "Ergebnisse" als "Status Qualitätssicherung" angezeigt und kann ausgedruckt werden über die 'Drucken'-Schaltfläche.
OPTIONAL: Export/Import
(Erfassung aller monetären Berechnungen mit LibreOffice)
Sie können alle monetären Berechnungen/Eingaben außerhalb der WiBe mit LibreOffice selber vornehmen oder von Dritten vornehmen lassen. Durch Import der Daten in die WiBe stehen diese für die Berechnung der monetären Kennzahlen zur Verfügung. Bitte beachten Sie folgende Hinweise:
Generelle Hinweise zur Export-/Importfunktion
Der Prozess startet mit dem Export einer Tabelle aus WiBe nach LibreOffice und endet mit dem Re-Import der Tabelle in WiBe, der Prozess kann wiederholt durchlaufen werden.
Die exportierte LibreOffice-Tabelle enthält alle MONETÄREN Kriterien des Projekts und die zum Zeitpunkt des Exports vorhandenen monetären Eingaben. Export und späterer Import beziehen sich immer auf dieselbe Version und Alternative des Projekts: soll beim Re‑Import eine "falsche LibreOffice-Datei" importiert werden, so erhalten Sie eine Fehlermeldung und die Import-Routine wird abgebrochen (s. dazu auch unten Ziffer 3).
Der Import der LibreOffice-Tabelle überschreibt ALLE in der WiBe zur Version und Alternative vorhandenen Eingaben; Formeln und Rechenblätter werden überschrieben bzw. gelöscht.
Sie können die LibreOffice-Datei zur Bearbeitung weiterreichen und/oder selbst Änderungen bei den monetären Eingaben vornehmen (leere Felder/0-Werte korrigieren, Eingaben ändern). Dabei stehen Ihnen alle Formelfunktionen von LibreOffice zur Verfügung. Es darf aber keine Änderung an der Tabellenstruktur vorgenommen werden: Zeilen, Spalten oder Tabellenblätter einfügen oder löschen würde zu Fehlern beim Re-Importieren führen.
Eine bereits importierte LibreOffice-Datei kann nochmals (mit gleichen oder geänderten Werten) importiert werden.
Eventuelle Kommentare/Notizen in der LibreOffice-Tabelle werden beim Import ignoriert.
(1) Exportieren in eine LibreOffice-Datei
Den Export aller monetären Kriterien und der aktuell vorhandenen monetären Beträge starten Sie durch Klick auf die "Exportieren" Schaltfläche:

WiBe produziert im Hintergrund die Excel-Tabelle und bietet Ihnen dann je nach verwendetem Web-Browser die üblichen Optionen: Sie können die Datei öffnen, auf Ihrem System lokal speichern (auch unter einem anderem als dem vorgeschlagenen Dateinamen) oder Sie können den Export abbrechen.
(2) Bearbeiten der LibreOffice-Datei
Die exportierte Libre Office-Datei enthält ein "Deckblatt" mit den Eckdaten des Projekts, Änderungen dieses Tabellenblattes werden nicht zurück in die WiBe importiert. Daneben gibt es für jede Untergruppe des Kriterienkataloges ein eigenes Tabellenblatt. Alle Tabellenblätter sind gleich aufgebaut, einen Auszug (Tabellenblatt 11, Kriterium 1111) zeigt die Abbildung:

Hinweise zur Verwendung der Tabellenblätter:
Jedes Tabellenblatt enthält alle Kriterien der betreffenden Untergruppe (unabhängig davon, ob nur einzelne Kriterien in der WiBe für diese Alternative des Projekts selektiert wurden).
Jedes Kriterium enthält in der hier gelb unterlegten Zeile die Beträge, die für das Kriterium aktuell in der WiBe gespeichert sind (beispielsweise 228.690 Euro nicht haushaltswirksame Personalkosten im Jahr 2021).
Diese gelb unterlegte Zeile können Sie direkt überschreiben mit aktualisierten Werten und/oder in den darunterliegenden vier weißen Zeilen monetäre Beträge ergänzen.
Die hier blau unterlegte Zeile enthält jeweils die Summe aus den darunterliegenden fünf Zellen. Nur diese Summen werden beim (Re-) Import in die WiBe übertragen, überschreiben Sie darum in den blau unterlegten Zeilen die Summenformeln nicht!
Alle Eingaben erfolgen OHNE Vorzeichen sowohl bei Kosten- als auch bei Nutzenkriterien!
Ausnahme: Sie wollen eine Korrektur sichtbar dokumentieren, Beispiel: die Personalkosten 2021 sollen nicht 228.690 Euro, sondern 178.690 Euro betragen. Sie können den neuen Wert 178.690 in die gelbe Zelle direkt durch Überschreiben eintragen oder aber stattdessen in einer der vier darunter liegenden "farblosen" Zellen den Minderbetrag von -50.000 Euro eintragen, nur dann wäre das Minuszeichen erforderlich.
Vergessen Sie nicht, die LibreOffice-Tabelle beim Verlassen zu speichern!
(3) (Re-) Importieren der Excel-Datei in die WiBe
Den Re-Import aller monetären Kriterien und der aktuellen Beträge aus LibreOffice starten Sie durch Klick auf die "Importieren" Schaltfläche:

Es öffnet sich der Importdialog, in dem Sie die erforderliche, "passende" LibreOffice-Datei
auswählen und den Import starten:

Nach dem Import springt WiBe in den Übersichts-Bildschirm und zeigt die aktualisierten Kennzahlen an.
Fehlermeldung 1: Sie versuchen, eine "falsche" LibreOffice-Datei eines anderen Projektes zu importieren, folgende Meldung erscheint:
Falls Sie in der WiBe zwar das "richtige" Projekt geöffnet, aber für den Import die "falsche" Excel-Datei gewählt haben, klicken Sie erneut auf "Durchsuchen" und wählen die korrekte Excel-Datei aus. Falls Sie in der WiBe das "falsche" Projekt geöffnet haben, klicken Sie auf 'Abbrechen' und/oder wählen Sie im Menü 'Projekte / Projektverwaltung' das korrekte Projekt aus und starten den Vorgang erneut.
Fehlermeldung 2: Sie versuchen, eine "falsche" Excel-Datei einer anderen Alternative des Projektes zu importieren, folgende Meldung erscheint:

Falls Sie in der WiBe zwar die "richtige" Alternative des Projektes aktiviert, aber für den Import die "falsche" LibreOffice-Datei gewählt haben, klicken Sie erneut auf "Durchsuchen" und wählen die korrekte LibreOffice-Datei aus. Falls Sie in der WiBe die "falsche" Alternative des Projektes aktiviert haben, klicken Sie auf 'Abbrechen' und/oder wählen Sie im Menü 'Versionen / Versionsverwaltung' die korrekte Alternative aus und starten den Vorgang erneut.
Rechenblatt zu monetären Kriterien anlegen
Sie befinden sich in einem Unterfenster des Arbeitsbereichs "Dateneingabe". Mit der Menüoption "Daten / Daten eingeben" gelangen Sie jederzeit dorthin. Sobald Sie ein monetäres Kriterium selektiert haben, steht Ihnen die Option "Rechenblatt/ Periodische Eingaben" zur Verfügung.

Klicken Sie im Segment Dateneingabe auf die Schaltfläche "Rechenblatt/ Periodische Eingaben" (wurden dort bereits Eingaben gespeichert, ist die Schaltfläche grün hinterlegt). Ein Fenster mit den Optionen "Periodische Eingaben", "Mehrere Zahlungsströme" und "WiBe Rechenblatt" öffnet sich. Wenn Sie das Fenster über die Schaltflächen "Speichern" oder "Abbrechen" verlassen, gelangen Sie zu Ihrem Ausgangspunkt im Arbeitsbereich "Dateneingabe" zurück.
Wichtig: Die Optionen "Periodische Eingaben", "Mehrere Zahlungsströme" und "WiBe Rechenblatt" sind voneinander unabhängig. Das bedeutet: diejenige Option, die zuletzt mit der "Speichern"-Schaltfläche gesichert wurde, überschreibt alle bisher bereits eingegebenen Berechnungen und löscht vorhandene Einträge in den beiden anderen Optionen!
Periodische Eingaben

Der Dialog ermöglicht die Einmal-Eingabe eines Betrages, der automatisch in weitere Jahre eingesetzt wird. Dies ist hilfreich bei Zahlungen über eine längere Berechnungsdauer. Die Beträge können mit einem Index versehen werden.
Die Funktion setzt die hier eingegebenen Beträge in alle vorgegebenen Berechnungsjahre (in der Abbildung: „ab 2021 für 5 Jahre“) des gewählten Kriteriums ein und überschreibt alle zuvor bereits eingegebenen Beträge.
Klicken Sie auf die Schaltfläche 'Speichern', damit Ihre Einträge gespeichert werden und Sie in den übergeordneten Eingabe-Dialog zurück gelangen. Dort können Einzelbeträge dann beliebig verändert werden. Um Beträge später wieder auf einen (anderen) periodischen Betrag zu setzen, muss der Dialog ‘Rechenblatt/Periodische Beträge’ erneut aufgerufen werden.
Eingabefelder '(Nicht) Haushaltswirksam' bzw. '(Nicht) Liquiditätswirksam'
Geben Sie hier den Betrag ein, der für alle Berechnungsjahre für den haushaltswirksamen bzw. den nicht haushaltswirksamen Anteil des Kriteriums verwendet werden soll. Wurde hier vorher bereits für alle Jahre ein Betrag eingesetzt, so kann dieser Betrag jetzt geändert werden.
Hinweis: Beträge werden ohne Vorzeichen eingegeben!
Eingabefeld 'Index' (optional)
Wenn Sie in diesen Feldern eine Eingabe vornehmen, wird die Eingabe als jährliche prozentuale Veränderungsrate auf den periodischen Grundbetrag angewendet und für die Folgejahre berücksichtigt. Sie können damit beispielsweise Inflationsraten einrechnen (Eingabe positiver Wert) oder auch den erwarteten Preisverfall für jährliche Beschaffungsmaßnahmen (Eingabe negativer Wert).
Mehrere Zahlungsströme
Hinweis: Jahreszahlen müssen im Format TT.MM.JJJJ eingegeben werden!
Bei einer einmaligen Zahlung (Spalte Zahlungsweise) öffnet sich dieser Dialog:

Geben Sie eine beliebige Bezeichnung für die Kosten- oder Nutzenart sowie für das (Start-) Jahr der Fälligkeit und den Betrag ein. Bei einer jährlich wiederkehrenden Zahlung (Umschalten mit Klick in das Feld 'Zahlungsweise') geben Sie zusätzlich das Enddatum ein.
Die Schaltfläche 'Zeile hinzufügen' ergänzt die Liste durch eine weitere leere Zeile, die Schaltfläche 'Löschen' am Ende jeder Zeile löscht die betreffende Zeile aus der Liste.
Klicken Sie auf die Schaltfläche 'Speichern', damit Ihre Einträge gespeichert werden und Sie in den übergeordneten Eingabe-Dialog zurück gelangen.
WiBe Rechenblatt
Mit dem Rechenblatt können Sie Ihre Betragseingaben detaillierter darstellen, berechnen und verändern. Sie werden das Rechenblatt nutzen, wenn sich der einzugebende Endbetrag aus einer Reihe von Einzelpositionen zusammensetzt.
Das Rechenblatt umfasst beliebig viele Zeilen, zu Beginn sind 5 Zeilen angelegt (die Zeilen enthalten standardmäßig die Zahlen 1 für 'Anzahl' und 0,00 für Betragsfelder.
Wichtig: Im Rechenblatt werden nur diejenigen Zeilen berechnet und gespeichert, bei denen die erste Spalte ('Bezeichnung') einen Eintrag enthält – alle anderen Zeilen werden ignoriert, Eingaben darin werden nicht gespeichert!

Hinweise zur Rechenlogik:
Im Rechenblatt werden keine Berechnungen vorgenommen, es werden nur die zu berechnenden Daten eingegeben. Mit der Schaltfläche ‚Speichern’ werden beim Verlassen des Rechenblattes die Ergebnisse berechnet und in die Betragstabelle des zugehörigen Kriteriums übernommen.
Jede Zeile enthält nach der Bezeichnungsspalte jeweils 3 Spalten für jedes der Berechnungsjahre des Projektes: Anzahl, haushaltswirksamer und nicht haushaltswirksamer Betrag.

Die Berechnung erfolgt grundsätzlich im Hintergrund nach dem Muster „Anzahl * Betrag“. Alle Zwischenergebnisse in den Zeilen werden als Gesamtsumme (haushalts- bzw. nicht haushaltswirksam) je Jahr gespeichert. Eingaben (s. Abb. oben, Auszug aus dem Rechenblatt) führen zu folgenden Ergebnissen, sobald Sie das Rechenblatt mit ‚Speichern’ verlassen:
Zu Beginn lautet die Anzahl in jeder Zeile "1". Wenn mehr als eine Einheit benötigt wird, überschreiben Sie die Anzahl "1" mit dem gewünschten Wert (Beispiel: wenn nicht 1 Personenmonat, sondern 24 in der EG 9 erforderlich sind, ändern Sie die Anzahl von 1 auf 24. Geben Sie dann den Betrag ein, der für eine Mengeneinheit dieser Kostenart (in dieser Zeile) bei diesem Kriterium anzusetzen ist. Falls keine Einheit benötigt wird, müssen Sie entweder die "1" durch "0" ersetzen oder den Wert des betreffenden Jahres löschen bzw. auf 0 setzen oder die Zeile löschen.
Hinweis: der Betrag im Rechenblatt selbst ändert sich nicht, da die Rechnung im Hintergrund durchgeführt wird.
Hinweise zu den Schaltflächen:
‚Zeile hinzufügen / löschen’ fügt eine neue leere Zeile im Rechenblatt ein bzw. löscht die Zeile, in der der Cursor aktuell positioniert ist. Mit ‚Betrag für restliche Jahre kopieren’ kopieren Sie den Wert des ausgewählten Feldes in alle weiteren gleichartigen Felder „rechts“ davon.
‚Drucken’ bereitet das Rechenblatt als PDF-Datei auf. Die Druckdarstellung ist umfangreicher als die Bildschirmdarstellung: neben den allgemeinen Angaben zum Projekt werden die Rechenblatt-Eingaben zuerst nach Jahren und ein weiteres Mal nach Zeileninhalten dargestellt: ![]() | ![]() |
Schaltfläche 'Richtwerte' (Enterprise-Edition)
Häufig benötigte Werte und/oder Werte, die einheitlich und zentral vorgegeben werden, können durch sog. Richtwerttabellen allen Anwendern zur Verfügung gestellt werden. Damit diese Option genutzt werden kann, muss zuvor eine Richtwerttabelle für das betreffende Kriterium erstellt oder importiert werden. Sofern dies nicht erfolgt ist (standardmäßig gibt es keine Richtwerttabellen), steht diese Schaltfläche nicht zur Verfügung. (Richtwerttabellen können mit der Rolle 'Katalogautor' im Menü 'Kataloge' erstellt und bearbeitet werden.)
Klicken Sie auf 'Richtwerte …', unterhalb der Rechenblattzeilen werden die vorhandenen Richtwerte in einer Liste angezeigt:

Klicken Sie links in das Ankreuzfeld des Richtwertes, den Sie übernehmen wollen und danach auf 'Richtwerte übernehmen'. Die Richtwerte werden als letzte Zeile in das Rechenblatt eingefügt und automatisch den Berechnungsjahren zugeordnet.
Beträge im Rechenblatt, die mittels Richtwerte-Dialog eingefügt wurden, können Sie später jederzeit ändern (überschreiben). Beim Erscheinen aktualisierter Richtwerttabellen bleiben die im Rechenblatt enthaltenen Richtwerte jedoch auf dem alten Wert; sie müssen ggf. manuell aktualisiert werden.
‚Aus Projekt übernehmen’ ermöglicht es Ihnen, Einträge aus Rechenblättern anderer Projekte in Ihr Projekt einzufügen. Achtung: das einzufügende Rechenblatt überschreibt alle bisherigen Eingaben des vorliegenden Rechenblattes! Klicken Sie auf die Schaltfläche, Sie erhalten folgenden Dialog:

Geben Sie zuerst beliebige Teile des Namens des Projektes ein, dass Sie für die Datenübernahme nutzen wollen und klicken Sie auf 'Suche starten'. Es werden die in Frage kommenden Projekte angezeigt, klicken Sie auf das gesuchte und dann auf die Schaltfläche 'Übernehmen'. Das Rechenblatt wird (falls vorhanden) 1:1 aus dem betreffenden Projekt übernommen.
'Exportieren' transferiert das Rechenblatt in das LibreOffice-Format und bietet Ihnen die Option, das Rechenblatt als LibreOffice-Datei-Download zu bearbeiten (und unter anderem Namen zu speichern). Es werden nur Werte, keine Formeln exportiert.
Achtung:
Der Re-Import dieser LibreOffice-Datei in die WiBe ist nur möglich, wenn Sie beim Speichern in LibreOffice das Format "ods" (nicht xlsx) benutzen.
Vor dem Re-Import müssen alle Formeln, die Sie möglicherweise in die Excel-Tabelle eingefügt haben, durch Werte ersetzt werden. (Kopieren Sie dazu zunächst Ihre LibreOffice-Tabelle und wenden Sie dann in der Kopie die Funktionen "Alles kopieren" und "Einfügen nur Werte" an, speichern Sie diese Datei vor dem Import in die WiBe).
'Importieren' gestattet Ihnen, Rechenblätter im LibreOffice-Format (LibreOffice) in Ihre WiBe-Datenbank zu importieren und in Ihren Projekten zu verwenden. Empfehlung: verwenden Sie ein ursprünglich aus der WiBe exportiertes Rechenblatt als korrekte Vorlage, das Sie im Excel-Format ".ods" speichern!
Hinweis: die einzufügende LibreOffice-Datei ergänzt alle vorliegenden Eingaben im Rechenblatt! Klicken auf 'Importieren' öffnet folgende Eingabe:

Mit 'Datei auswählen' wählen Sie die LibreOffice-Datei, mit 'Importieren' wird die Datei als Rechenblatt in Ihr Projekt importiert und das Rechenblatt angezeigt.
‚Speichern’ übernimmt alle gemachten Einträge und kehrt zurück zum vorigen WiBe-Bildschirm (Dateneingabe für das aktuelle Kriterium), dort werden die Rechenergebnisse jetzt angezeigt. Mit 'Abbrechen' verlassen Sie das Rechenblatt, ohne Eingaben bzw. Veränderungen zu speichern.
Optional: Notizen anlegen
Sie erreichen diesen Eingabedialog als
Notiz zum Projekt: Menü Daten / Projektkopfdaten, Schaltfläche 'Notiz zum Projekt'. Den Dialog erreichen Sie im Übersichtsbildschirm im Feld Projektstatus auch über den Hyperlink 'Kopfdaten ändern'.
Notiz zu einer Alternative innerhalb eines Projektes: Menü Versionen / Versionsverwaltung, Schaltfläche 'Notiz' zur betreffenden Alternative. Den Dialog erreichen Sie im Übersichtsbildschirm im Feld Projektstatus auch über den Hyperlink 'Versionen/Alternativen anlegen oder auswählen'.
Notiz zu einem Kriterium innerhalb einer Alternative: Menü Daten / Daten eingeben, Anklicken eines Kriteriums (linke Bildschirmseite), Schaltfläche 'Notiz' (rechte Bildschirmseite). Den Daten-Eingabedialog erreichen Sie im Übersichtsbildschirm im Feld Projektstatus auch über den Hyperlink 'Projektkriterien gewählt'.
Notizen zu Projekt oder Alternative
Geben Sie Ihren Text in das Fenster ein und nutzen Sie die Formatierungsoptionen in der Symbolleiste.


Mit diesen Symbolen schalten Sie zwischen der Eingabeansicht und der Vorschau-Ansicht um. In der Vorschau-Ansicht können Sie keine Eingaben vornehmen, Sie haben aber mit dem "Drucker"-Symbol die Möglichkeit, Ihre Notiz quasi außerhalb der WiBe probeweise auszudrucken.
Die Druckwiedergabe im Bericht wird erheblich bestimmt von der 'PDF Print Engine' auf Ihrem Server. Darauf hat die WiBe keinen Einfluss. Sollte die Druckwiedergabe nicht zufriedenstellend sein, öffnen Sie bitte die Notiz und speichern Sie den Inhalt mit 'Änderungen speichern' erneut. Nutzen Sie bei Bedarf auch die Schaltflächen "Font-Namen" und "Schriftgröße". In fast allen Fällen – insbesondere bei Notizen aus 2017 oder früher – lässt sich damit das Druckbild wie gewünscht anpassen.
Hinweise zum Einfügen von Text aus anderen Anwendungen:
Wenn Sie (umfangreiche) Texte aus anderen Anwendungen in Ihre Notiz einkopieren wollen, beachten Sie bitte:
Achten Sie auf die Schriftgröße des Originaltextes und passen Sie diese ggfs. an: wenn der eingefügte Text eine Schriftgröße von mehr als 10 pt (13 px) hat, wird er beim Ausdruck größer als die Kriterienüberschrift gedruckt. Empfehlenswert sind Schriftgrößen von 10pt oder weniger.
Texte aus dem Internet bzw. anderen Quellen:
"Einfügen" fügt den Text mit der Original-Formatierung ein.
"Als Klartext einfügen" fügt den Text ohne Formatierung ein.
"Format entfernen" entfernt nachträglich die Formatierung des einkopierten Textes und stellt auf die Standardformatierung um.
"Bereinigen Sie HTML" entfernt spezielle Html-Codes aus dem eingefügten Text.
Bilder können nicht in eine Notiz eingefügt werden – benutzen Sie stattdessen die Option, Bilder als Anhang zur Notiz zu speichern.
ANHÄNGE zu Notizen
Sie können Ihrer Notiz (ähnlich wie einer E-Mail) einen oder mehrere Anhänge hinzufügen. Klicken Sie dazu auf die Schaltfläche 'Datei auswählen'. Es öffnet sich ein Bildschirm, in dem Sie die gewünschte Datei suchen und auswählen können. Schließen Sie diesen Dialog. Die ausgewählte Datei wird jetzt in Kurzform neben der Schaltfläche 'Datei auswählen' angezeigt. Mit Klick auf 'Anhang hochladen' wird die Datei auf dem Server gespeichert (Upload) und an die Notiz "angehängt".

Nach dem erfolgreichen Upload sehen Sie den Dokumentnamen in der Liste 'Anhänge'. Wenn Sie auf das Papierkorb-Symbol vor dem Dateinamen klicken, wird die Datei gelöscht. Klicken Sie auf den Dateinamen, damit Ihnen angeboten wird, eine Kopie der Datei auf Ihrem System zu speichern ("Download").
Im Gegensatz zum Anlegen eines Hyperlinks wird hier also das Dokument als Kopie in der WiBe gespeichert. Beachten Sie, dass Anhänge nicht aktualisiert werden und nicht in eine Kopie des Projektes eingefügt werden!
Notizen zu einzelnen Kriterien
Der Vorgang entspricht dem oben beschriebenen, lediglich oberhalb der Symbolleiste des Texteditors finden Sie den Hinweis auf das betreffende Kriterium.

Verlassen Sie den Bildschirm mit 'Änderungen speichern',
das Programm kehrt zurück zur Dateneingabe des Kriteriums.
Das Drucken aus einer Web-Anwendung über den Druckbefehl des Webbrowsers kann zu unerwarteten Formatierungen führen. Alle Druckformate der WiBe sind deshalb fest vorgegeben und auf den Download und Druck als PDF-Datei ausgelegt.

Zum Drucken eines Berichtes wählen Sie das gewünschte Druckformat und klicken dann auf die Schaltfläche „Download starten“. Sie können eine Kopie des Berichts auf Ihrem System speichern oder ihn als Anhang in einer E-Mail versenden.
Es ist immer nur jeweils ein Druckformat auswählbar
(Mehrfachauswahl ist nur beim Drucken von Notizen möglich).Solange kein Projekt geöffnet wurde, gibt es nur zwei Druckformate
(Kriterienkatalog und Kriterienbeschreibung).'Abbrechen' kehrt zurück zur Projektübersicht.
Hinweis: es gibt außer den in der Abbildung gezeigten noch weitere Druckformate. Sie können direkt an der betreffenden Stelle der WiBe Anwendung angewählt werden (Benutzerverwaltung, Rechenblatt, Portfolio).
WiBe – Menü 'Projekte'
Das Menü 'Projekte' enthält folgende Unterpunkte, die nachfolgend beschrieben sind:

Projektverwaltung und Vorlagenverwaltung
Projektverwaltung
Sie befinden sich in der Projektverwaltung, in der alle Projekte (alle Wirtschaftlichkeitsberechnungen) alphabetisch gelistet sind. Mit der Menüoption 'Projekte / Projektverwaltung' kommen Sie hierhin.
Suchen / Suche starten

Sie können die Liste der Projekte filtern und gezielt auf eines oder einige Projekte reduzieren. Geben Sie dazu im Feld 'Suchen' eine beliebige Zeichenfolge ein, die dem/den gesuchten Projektnamen entspricht und klicken Sie auf 'Suche starten'.
Die Zeichenfolge kann beliebig im Projektnamen enthalten sein. Der Suchbegriff "0815" beispielsweise selektiert alle Projekte, in denen diese Zeichenfolge enthalten ist unabhängig davon, ob es sich um den Anfang des Projektnamens handelt oder nicht (das Verwenden sog. Wildcards (*, ?) ist also nicht nötig).
Sie können Ihre Suche auf einen bestimmten Kriterienkatalog beschränken. Klicken Sie in die Katalogzeile und wählen Sie den gewünschten Katalog aus.
Sie können in Ihre Suche auch archivierte Projekte (Projektstatus 0) einbeziehen. Aktivieren Sie dafür "auch abgeschlossene Projekte auflisten".
Projekt importieren
Öffnet den Dialog "Importieren", mit dem sich Projekte (und Kriterienkataloge) aus anderen Quellen in Ihre WiBe-Datenbank importieren lassen. Es kann sich dabei um Projekte und Kataloge im Format WiBe, WiBe 21 und WiBe Kalkulator (BVA) handeln.
Hinweis: vor dem Import von Projekten muss der zugehörige Kriterienkatalog importiert werden, es sei denn, es handelt sich um den automatisch installierten Standardkriterienkatalog. Nähere Hinweise erhalten Sie in der Onlinehilfe, nachdem Sie die Option 'Importieren' ausgewählt haben.
Unterhalb des Suchen-Dialoges werden die Projekte in einer Tabelle gelistet. Die Liste zeigt jeweils den Projektnamen, das Kurz-Ident, das Datum des Projektstarts, die Nummer (ID Identifier) des Projekts in der WiBe-Datenbank, den Namen des Bearbeitenden sowie die Bearbeitungsoptionen.

Projekt öffnen
Ein Mausklick auf die Schaltfläche 'Öffnen' öffnet das jeweilige Projekt und zeigt den Übersichtsbildschirm des Projektes.
Kopieren, Umbenennen, Löschen
Kopieren: Klicken auf die Schaltfläche 'Kopieren' erstellt eine Kopie des Projektes mit dem Zusatz "- Kopie". Je nach Umfang des Projektes kann das einige Zeit in Anspruch nehmen. Mehrere identische Kopien unter gleichem Namen sind möglich. Es empfiehlt sich, die Kopien umzubenennen.
Umbenennen: Anklicken der Schaltfläche 'Umbenennen' springt zum Dialog "Projektkopfdaten ändern", in dem Sie (unter anderem) Projektname und Kurz-Ident ändern können.
Löschen: Anklicken der Schaltfläche 'Löschen' löscht das Projekt aus der Datenbank. Eine Warnmeldung gestattet den Abbruch des Vorgangs, das Wiederherstellen des Projektes ist nach der Löschung nicht mehr möglich.
Exportieren
Öffnet den Dialog "Exportieren", mit dem sich das Projekt im LibreOffice-Format aus der WiBe‑Datenbank herauskopieren lässt. Zielformate für den Export sind WiBe und WiBe Kalkulator (BVA). (Der Export nach LibreOffice wird im Menü 'Ergebnisse' als Option angeboten.). Ein exportiertes Projekt ist auch danach noch in der WiBe Datenbank enthalten.
Als Vorlage speichern
Das betreffende Projekt wird als Vorlage zur Anlage ähnlicher Projekte gespeichert.
Danach öffnet sich der Bildschirmdialog „Vorlagenverwaltung“ und zeigt Ihnen die Liste der aktuell vorhandenen Vorlagen (diesen Dialog erreichen Sie auch über das Menü Projekte / Vorlagenverwaltung).
Beachten Sie: die Vorlage ist keine Kopie eines Projektes, sondern verweist nur auf das Projekt in der WiBe Datenbank. Alle Änderungen in dem Projekt wirken sich sofort auch auf die ("virtuelle") Vorlage aus. Die geänderte Vorlage wird ab diesem Zeitpunkt bei der Anlage eines neuen Projektes mit dieser Vorlage verwendet. Eine "Rückwärts-Aktualisierung" bestehender Projekte, die diese Vorlage in einer früheren Version verwendet haben, findet nicht statt.
Liste exportieren (Schaltfläche unterhalb der Tabelle)
Mit dieser Schaltfläche exportieren Sie die Liste aller selektierten Projekte nach LibreOffice. Die Liste enthält keine Wirtschaftlichkeits-Kennziffern, sondern eine Auswahl aus den Projektkopfdaten wie in diesem (gekürzten) Beispiel:
Vorlagenverwaltung
Sie befinden sich in der Verwaltung der Projektvorlagen, in der Sie alle Vorlagen für Projekte verwalten. Mit der Menüoption 'Projekte / Vorlagenverwaltung' gelangen Sie hierhin.
Bereits vorhandene Projekte können Sie als Vorlagen speichern: Vorlagen enthalten eine Reihe von Festlegungen (beispielsweise eine Liste bereits gewählter Bewertungskriterien), mit denen Ihnen die Erstellung einer WiBe erleichtert wird. Vorlagen beziehen sich immer auf einen einzelnen Kriterienkatalog.
Wie Sie Vorlagen erstellen und zur Verfügung stellen können, ist im Menü "Projekte / Projektverwaltung" beschrieben.
Beim Öffnen des Dialoges 'Vorlagenverwaltung' werden alle Vorlagen aufgelistet.

Vorlagen löschen
Anklicken der Schaltfläche 'Vorlage löschen' löscht diese Vorlage aus der Datenbank. Ein Wiederherstellen ist hier nicht mehr möglich.
Da Vorlagen nur die aktuelle (!) Kopie eines Projektes darstellen, können Sie jede Vorlage wiederherstellen, indem Sie in der Projektverwaltung das Projektoriginal erneut als Vorlage speichern.
Vorlagen bearbeiten
Falls Sie eine Vorlage ändern wollen, benutzen Sie den Weg über die Projektverwaltung. Öffnen Sie dort das Projekt, das als Vorlage dient, nehmen Sie die Änderungen vor und speichern Sie es erneut. In den Projektkopfdaten (Menü Daten/Projektkopfdaten) muss dabei weiterhin das Ankreuzfeld "Projekt als Vorlage anbieten" aktiv sein.
Die geänderte Vorlage wird ab diesem Zeitpunkt bei der Neuanlage eines Projektes mit dieser Vorlage verwendet. Eine "Rückwärts-Aktualisierung" bestehender Projekte, die diese Vorlage in einer früheren Version verwendet haben, findet nicht statt.
Im Gegensatz zum Originalprojekt kann die Projektvorlage von allen Anwendern verwendet werden.
Importieren
Sie befinden sich im Menü 'Projekte' im Untermenü 'Importieren', mit dem Sie (unabhängig davon, ob Sie aktuell ein Projekt geöffnet haben), einen Kriterienkatalog oder ein Projekt in die WiBe-Datenbank importieren können.
Sie erreichen diesen Dialog direkt über 'Projekte / Importieren' oder in der Projektverwaltung (Menü 'Projekte / Projektverwaltung') mit der Schaltfläche 'Projekt importieren' und verlassen ihn über 'Import starten' bzw. 'Abbrechen'.

ACHTUNG: zu jedem Projekt, das Sie importieren können, gehört ein bestimmter Kriterienkatalog. Das fehlerfreie Importieren eines Projektes setzt voraus, dass zuerst dieser Katalog importiert wird. Sollten Sie also keinen Zugriff auf den zugehörigen Kriterienkatalog haben, ist ein Import des Projektes nicht möglich.
Vorgehen:
Schritt 1: Auswählen der zu importierenden Datei ('Datei auswählen' öffnet ein weiteres Fenster, in dem Sie die Datei auswählen können. Beenden Sie diesen Dialog mit einem Klick auf die Schaltfläche 'Öffnen').
Schritt 2: geben Sie an, welches Format die zu importierende Datei hat:
Projekt WiBe: Projekt, das mit der browserbasierten Anwendung WiBe bearbeitet wurde und das aus der WiBe-Datenbank mit "Exportieren" bereitgestellt wurde.
Projekt WiBe Kalkulator: Projekt, das mit der Software WiBe Kalkulator (BVA/CIO) bearbeitet wurde und aus deren Datenbank mittels Export bereitgestellt wurde.
Projekt WiBe 21: ein Projekt, das mit unserem Software-Klassiker WiBe 21 bearbeitet wurde und das als Datei (*.wib) für den Import zur Verfügung steht.
Katalog WiBe: ein Kriterienkatalog, der mit der browserbasierten Anwendung WiBe bearbeitet wurde und der aus der WiBe-Datenbank mit "Exportieren" bereitgestellt wurde.
Katalog WiBe Kalkulator: ein Kriterienkatalog, der mit der Software WiBe Kalkulator (BVA/CIO) bearbeitet wurde und aus deren Datenbank mittels Export bereitgestellt wurde.
Katalog WiBe 21: ein Kriterienkatalog, der mit der Software WiBe 21 bearbeitet wurde und der damit als Datei (*.wkk) für den Import zur Verfügung steht.
Schritt 3: 'Import starten', die Datei steht dann zur weiteren Verwendung bereit.
Sie haben ein Projekt importiert:
Sie erhalten eine entsprechende Meldung und können sich mit einem Klick auf 'Projekt öffnen' das importierte Projekt anzeigen lassen.

Sie haben einen Kriterienkatalog importiert:
Sie erhalten eine entsprechende Meldung und können mit einem Klick auf den Link 'Katalogverwaltung' zum Menü Katalogverwaltung springen, um den importierten Katalog ggf. zu bearbeiten und ihn zur Benutzung freizugeben (der importierte Katalog muss zuerst aktiviert werden, damit er für importierte oder für neue Projekte zur Verfügung steht).

Beim Import von BVA-Katalogen ist eine manuelle Nachbearbeitung des Kataloges erforderlich. So liefert der WiBe Kalkulator des BVA beispielsweise keinen Zinssatz mit. Hinweise dazu finden Sie im Benutzerhandbuch in den Abschnitten "Katalogkopfdaten bearbeiten" oder "Katalogstruktur / Kriterien bearbeiten" bzw. in den Onlinehilfen dazu.
Exportieren
Sie befinden sich im Menü 'Projekte' im Untermenü 'Exportieren', mit dem Sie einen Kriterienkatalog oder ein Projekt aus Ihrer WiBe exportieren und so anderen Anwendern außerhalb Ihres eigenen Mandanten zur Verfügung stellen können.
(1) Sie möchten ein Projekt exportieren …
Sie erreichen diesen Dialog entweder direkt über 'Projekte / Exportieren' oder in der Projektverwaltung (Menü 'Projekte / Projektverwaltung') mit der Schaltfläche 'Exportieren' und verlassen ihn über die Schaltflächen 'Export starten' bzw. 'Abbrechen'.
Hinweis: zu jedem Projekt, das Sie exportieren, gehört ein bestimmter Kriterienkatalog! Das korrekte Importieren eines Projektes an anderer Stelle setzt immer voraus, dass dort zuvor dieser Kriterienkatalog ebenfalls importiert wurde.
Schritt 1: wählen Sie das zu exportierende Projekt aus.
Sie haben bereits ein Projekt geöffnet und möchten dieses exportieren: wählen Sie im Menü 'Projekte' das Untermenü 'Exportieren' …
Sie haben noch kein Projekt geöffnet bzw. Sie möchten ein anderes Projekt exportieren: gehen Sie im Menü 'Projekte' in die 'Projektverwaltung', klicken Sie mit der Maus auf das gewünschte Projekt und dann auf die Schaltfläche 'Exportieren' …
Schritt 2: wählen Sie das Format für das zu exportierende Projekt aus.
Es öffnet sich folgender Bildschirmdialog (s. Abb.), bestimmen Sie zuerst das Format, in dem Sie das Projekt exportieren wollen. Ihre Optionen werden weiter unten erläutert.

Hinweis: je nach Lizenzversion stehen Ihnen unter Umständen nicht alle Export-Optionen zur Verfügung!
WiBe Projekt: das Projekt wird ohne Formatänderung exportiert (gespeichert) und kann in eine WiBe – Installation an anderer Stelle importiert werden.
WiBe Katalog: exportiert (speichert) nicht das Projekt, sondern den zum Projekt zugehörigen Kriterienkatalog. Dies ist notwendig, wenn der Adressat Ihres Exports diesen Kriterienkatalog noch nicht besitzt (ein Import dort ist sonst nicht möglich).
WiBe Kalkulator: das Projekt wird mit Formatänderungen exportiert (gespeichert) und kann dann in eine WiBe Kalkulator (BVA) – Installation an anderer Stelle importiert werden.
Schritt 3: Starten des Exports. Klicken Sie auf 'Export starten', das Projekt wird Ihnen als Download zur lokalen Speicherung auf Ihrem System angeboten.
HINWEIS zu den Benutzerrechten: das Projekt wird mit den Benutzern und Berechtigungen exportiert, die in den Projektkopfdaten in der Tabelle "Ausführende" eingetragen sind. Bei einem Import des Projektes in eine andere WiBe-Installation können dort nur diese Benutzer (und die Rolle Administrator) Änderungen des Projektes speichern. Diese Einschränkung können Sie aufheben, indem Sie vor dem Export in den Projektkopfdaten unter "Ausführende/Projektleitung" und "Ausführende/WiBe-Bearbeitung" jeweils nur ein * eingeben.
HINWEIS zu Anhängen (Uploads): beim Export eines Projektes werden eventuell vorhandene Anhänge (Uploads) zu den Notizen nicht mit exportiert!
Hinweise für den Export nach LibreOffice
Den Export von Teilen des Projektes nach Libreoffice erreichen Sie über das Menü 'Ergebnisse': bei verschiedenen Optionen finden Sie dort die Schaltfläche 'Exportieren', mit der Sie die Tabelle mit Werten nach Libreoffice übertragen können.
Hinweise für den Export von Projekten nach WiBe Kalkulator BVA
Der Export eines Projektes in den WiBe-Kalkulator des BVA Bundesverwaltungsamtes ist nur dann möglich, wenn das Projekt mit einem Kriterienkatalog des WiBe-Kalkulators erstellt wurde. Folgende Schritte sind erforderlich, damit Sie das Projekt (später) im WiBe-Kalkulator BVA verwenden und bearbeiten können:
Starten Sie den WiBe-Kalkulator BVA und exportieren Sie den erforderlichen Kriterienkatalog. Falls das gewünschte Projekt dort bereits angelegt ist: exportieren Sie auch das Projekt.
Starten Sie die WiBe, importieren Sie den Kriterienkatalog (Menü Projekte/ Importieren). Der Katalog steht in der WiBe bereit mit dem Namenszusatz "importiert …".

Rufen Sie jetzt die Katalogverwaltung (Menü Kataloge/ Katalogverwaltung) auf und wählen Sie den importierten Katalog aus der Liste aus. Klicken Sie dann auf die Schaltfläche 'Katalogkopfdaten'. Es öffnet sich der Dialog 'Katalogkopfdaten bearbeiten'. Klicken Sie in das Feld 'Katalogname' und löschen Sie den Zusatz "Importiert …" (nur dann wird später im WiBe Kalkulator der Katalog korrekt erkannt). Verlassen Sie den Dialog mit "Speichern und zurück zur Katalogverwaltung".
Wählen Sie den importierten Katalog nochmals aus der Liste aus. Klicken Sie auf die Schaltfläche 'Katalog aktivieren'. Der Katalog ist jetzt einsatzbereit.
Falls das Projekt bereits im WiBe-Kalkulator BVA angelegt wurde: importieren Sie jetzt dieses Projekt in die WiBe (löschen Sie ggf. auch hier den Namenszusatz "Importiert…") und bearbeiten Sie es danach wie erforderlich. Falls noch kein Projekt angelegt wurde: legen Sie das Projekt in der WiBe neu an, wählen Sie dazu den importierten Kriterienkatalog und bearbeiten Sie Ihr neu angelegtes Projekt.
Schließlich: Sie können das Projekt jetzt "re-exportieren" zur Verwendung im WiBe Kalkulator BVA.
(2) Sie möchten einen Kriterienkatalog exportieren …
Sie erreichen diesen Bildschirmdialog über 'Kataloge / Katalogverwaltung' mit der Schaltfläche 'Exportieren', nachdem Sie den Katalog aus der Liste der vorhandenen Kataloge ausgewählt haben. Es öffnet sich der Bildschirmdialog 'Download', mit dem Sie wählen können, unter welchem Namen und an welcher Stelle Sie den Katalog auf Ihrem System speichern wollen. Art und Darstellung des Dialoges hängen vom verwendeten Browser ab.
WiBe – Menü 'Versionen'
Das Menü 'Versionen' enthält folgende Unterpunkte, die nachfolgend beschrieben sind:

Neue Version anlegen
Sie befinden sich auf der WiBe-Bildschirmseite zum Neuanlegen von Versionen und Alternativen. Mit dem Menü 'Versionen / Neue Version' oder der Option 'Neu' im Menü 'Versionen / Versionsverwaltung' rufen Sie diesen Dialog auf.
Version:
Jedes Projekt kann eine beliebige Anzahl von Berechnungsversionen enthalten (beispielsweise als Vor-, Zwischen- und Freigabe-Kalkulation). Jede Version ist von allen anderen unabhängig.
Die Bezeichnungen, die WiBe Ihnen für die Versionen vorschlägt, ergeben sich aus den Versionsverwaltung Optionen, die im Menü 'Versionen / Versionsverwaltung' eingestellt werden (weitere Hinweise finden Sie dort unter
).
Für jede Version wird automatisch eine Berechnungsbasis (mit der Standard-Bezeichnung Alternative 1) angelegt, aus der Sie weitere Alternativen ableiten können.
Alternative:
Innerhalb einer Version können beliebig viele Alternativen angelegt werden. Damit haben Sie die Möglichkeit, zu jedem Zeitpunkt des Projektes (in jeder Version) mehrere Alternativen zu berechnen und dann den weiteren Berechnungen die günstigste Alternative zugrunde zu legen.
Anlegen einer neuen ALTERNATIVE
Eine neue Alternative wird immer als Ergänzung zur aktuellen Version und Alternative angelegt (die aktuelle Version und Alternative wird in der Zeile oben und auch in der Statuszeile unten am Bildschirmrand angezeigt).
WiBe wird im Beispiel eine neue Alternative 4 in der Version 1 anlegen:


1. Was wollen Sie neu anlegen?
Übernehmen Sie die Vorgabe 'Alternative'.
2. Bezeichnung
Übernehmen Sie die Voreinstellung oder ändern Sie die Bezeichnung.
3. Datenmitnahme (was soll kopiert werden)
Sie können aus der aktuellen Alternative (der Kopiervorlage) alle bisherigen Eingaben und alle angelegten Notizen mit in die neue Alternative kopieren, wenn Sie die beiden Optionskästchen aktivieren. Andernfalls wird nur eine leere Alternative bereitgestellt, die keine Daten enthält.
4. Berechnungsparameter
Analog zur Neuanlage von Projekten können Sie hier die gewünschten Zinssätze übernehmen oder verändern und das Berechnungsjahr festlegen.
Klicken Sie auf die Schaltfläche 'Anlegen', damit die neue Alternative in der Datenbank angelegt wird. WiBe springt von da aus zur Versionsverwaltung, die neue Alternative wird in der Liste angezeigt und kann aktiviert werden – erst nach der Aktivierung können Sie mit dieser neuen Alternative arbeiten.
Anlegen einer neuen VERSION
Eine neue Version legen Sie an, indem Sie im Dialog bei der Frage "1. Was wollen Sie anlegen" anstelle der Option 'Alternative' die Option 'Version' anklicken. Die neue Version wird immer aus der derzeit aktuellen Version / Alternative gebildet (diese wird in der Statuszeile am unteren Bildschirmrand angezeigt).

Mit dem Kontrollkästchen „zusätzlich alle Alternativen kopieren“ können Sie eine vollständige Kopie der Quellversion mit allen Alternativen anlegen.
Die weiteren Schritte 2 bis 4 entsprechen dem Anlegen einer neuen Alternative.
Klicken Sie auf die Schaltfläche 'Anlegen', damit die neue Version (entweder mit einer automatisch angelegten Alternative 1 oder ggfs. mit den Kopien aller Alternativen der Quellversion) in der Datenbank angelegt wird. WiBe springt von da aus zur Versionsverwaltung, in der Sie dann eine Alternative aktivieren werden – erst nach der Aktivierung können Sie mit der neuen Version/Alternative arbeiten.
Hinweis bei Verwendung der Zinsstrukturkurve anstelle eines festen Zinssatzes: das Vorgehen unterscheidet sich grundsätzlich nicht vom beschriebenen. Es entfällt aber Punkt 4 des Dialoges (Abzinsung, Aufzinsung, Berechnungsjahr), da die Zinsstrukturkurve stattdessen auf den Stichtag abstellt. Diesen ändern Sie nicht in der Versionsverwaltung, sondern im Menü Daten/Berechnungsdaten.
Versionsverwaltung
Sie befinden sich auf der WiBe-Bildschirmseite zum Umschalten, Neuanlegen, Löschen oder Umbenennen von Versionen und Alternativen. Mit dem Menü 'Versionen / Versionsverwaltung' oder der Option 'Versionen/Alternativen anlegen oder auswählen' im Übersichtsbildschirm rufen Sie diesen Dialog auf.

Neu
Notiz-Vorschau – falls eine Notiz zur Alternative angelegt wurde, wird sie hier auszugsweise dokumentiert
Mit diesem Befehl können Sie neue Versionen und Alternativen anlegen. Klicken Sie auf die Schaltfläche 'Neu', es öffnet sich der Dialog 'Versionsverwaltung – Legt in Ihrer WiBe eine neue Version oder eine neue Alternative an.', in dem Sie die neue Version oder Alternative anlegen können. Wenn Sie diesen Dialog mit der Schaltfläche 'Anlegen' verlassen, kommen Sie zur Versionsverwaltung zurück.
Versionsverwaltung Optionen s. Details am Ende
Version: Jedes Projekt kann eine beliebige Anzahl von Berechnungsversionen enthalten (beispielsweise als Vor-, Zwischen- und Freigabe-Kalkulation). Jede Version ist von allen anderen unabhängig.
Alternative: Innerhalb einer (1) Version können beliebig viele Alternativen angelegt werden. Sie haben so die Möglichkeit, zu jedem Zeitpunkt des Projektes (in jeder Version) mehrere Alternativen zu berechnen und den weiteren Berechnungen die günstigste Alternative zugrunde zu legen.
Für jede Version wird automatisch eine Berechnungsbasis (Bezeichnung: Alternative 1) angelegt, aus der Sie weitere Alternativen ableiten können.
Der Mittelteil des Dialoges zeigt die vorhandenen Versionen und Alternativen und gibt Ihnen auch die Möglichkeit, Versionen umzubenennen oder zu löschen:

Die aktuelle Version und Alternative wird hier durch den Markierungspunkt vor der Alternative angezeigt (im Beispiel wird Version 1, Alternative 2 verwendet).
Die Schaltflächen in jeder Alternativen-Zeile haben folgende Bedeutung:

Alternative aktivieren
Durch Betätigen der Schaltfläche 'Aktivieren' können Sie auf eine andere Alternative in dieser oder einer anderen Version umschalten. WiBe wechselt danach zum Übersichtsbildschirm.
Notiz zur Alternative… s. Details unten
Festschreiben / Entsperren
Durch Klick auf 'Festschreiben' wird die Alternative gesperrt. In gesperrten Alternativen können keine Änderungen mehr durchgeführt werden. Gesperrte Alternativen erkennen Sie daran, dass die Schaltfläche 'Entsperren' angeklickt werden kann (und nicht abgegraut ist).
Durch Klick auf 'Entsperren' wird die Sperre aufgehoben, so dass die darin enthaltenen Eingaben wieder verändert werden können.
Umbenennen einer Alternative

WiBe schlägt für Versionen und Alternativen automatisch Bezeichnungen vor (beispielsweise Version 1, 2 usw. oder Alternative 1, 2 usw.). Mit dem Befehl ‘Umbenennen’ können Sie dies durch eigene Bezeichnungen ersetzen (gesperrte Alternativen können nicht umbenannt werden). Geben Sie in das Feld den neuen Namen für die Alternative ein (im Feld wird der aktuelle Name angezeigt). Klicken Sie auf die Schaltfläche 'Umbenennen', WiBe kehrt dann zurück zur Versionsverwaltung.
Löschen einer Alternative
Klicken auf die Schaltfläche 'Löschen' löscht die gewählte Alternative. Alle Daten und Einträge werden aus der Datenbank entfernt.
Hinweise: die Löschung wird erst nach einer Sicherheitsabfrage durchgeführt, sie kann danach nicht mehr rückgängig gemacht werden. Falls nur eine Alternative existiert, kann diese nicht gelöscht werden. Falls nur eine Version existiert, kann diese ebenfalls nicht gelöscht werden.
Notiz zur Alternative
Zu jeder Alternative können Sie eine Notiz in beliebiger Länge hinterlegen. Sie können Ihrer Notiz (ähnlich wie einer E-Mail) auch einen oder mehrere Anhänge hinzufügen. Notizen werden gespeichert und können einzeln oder gesamt als PDF-Dokument erstellt und gedruckt werden. Klicken Sie dazu auf die Schaltfläche "Notiz". Es öffnet sich das Notizfenster.
Beachten Sie, dass Bilder/Grafiken nicht über die Zwischenablage eingefügt werden können. Sie können entweder im Notiztext einen Hyperlink dazu speichern (den Sie mit Anklicken unmittelbar aus der Notiz heraus aufrufen) oder Sie verwenden die Funktion "Anhang hochladen" und legen die Datei als Anhang zur Notiz in der Datenbank ab.
Sobald eine Notiz angelegt ist, wird sie auszugsweise in einem Vorschaufenster angezeigt.
Anhänge zu Notizen

Sie können Ihrer Notiz einen oder mehrere Anhänge hinzufügen. Klicken Sie dazu auf die Schaltfläche 'Datei auswählen'. Es öffnet sich ein Bildschirm, in dem Sie die gewünschte Datei suchen und auswählen können. Schließen Sie diesen Dialog. Die ausgewählte Datei wird in Kurzform neben der Schaltfläche 'Datei auswählen' angezeigt. Mit Klick auf 'Anhang hochladen' wird die Datei auf dem Server gespeichert und an die Notiz "angehängt".
Nach dem erfolgreichen Upload sehen Sie den Dokumentnamen in der Liste 'Anhänge'. Wenn Sie auf das Papierkorb-Symbol vor dem Dateinamen klicken, wird die Datei gelöscht. Klicken Sie auf den Dateinamen, damit Ihnen angeboten wird, eine Kopie der Datei auf Ihrem System lokal zu speichern ("Download").
Im Gegensatz zum Anlegen eines Hyperlinks wird hier also das Dokument in der WiBe Datenbank gespeichert (es wird eine Kopie des Dokumentes erstellt). Beachten Sie, dass diese Anhänge nicht aktualisiert werden.
Versionsverwaltung Optionen
Benennung und Anzahl der Versionen und Alternativen sind in der WiBe frei wählbar. Vorkonfiguriert wurden drei Optionen, aus denen Sie für jedes Projekt wählen können und die Sie später auch ändern können.

1. Option: Versionsverwaltung ohne Vorgaben
WiBe schlägt Ihnen bei der Neuanlage von Versionen keine Bezeichnungen vor, die Benennung folgt dem Schema 'Version 1, 2, 3 …". Wenn Sie diese Option für Ihr Projekt auswählen und die Schaltfläche 'Speichern' betätigen, öffnet sich folgendes Bild:

Möchten Sie, dass vorhandene Versionen entsprechend dieser Option umbenannt werden, so aktivieren Sie das Optionskästchen 'bestehende Versionen umbenennen' (andernfalls bleiben die vorhandenen Versionsnamen unverändert). Bestätigen Sie Ihre Wahl mit der Schaltfläche 'Speichern'. Die WiBe springt danach zurück zur Versionsverwaltung.
2. Option: Versionsverwaltung nach WiBe-Standard
WiBe schlägt Ihnen bei der Neuanlage von Versionen bereits Bezeichnungen gemäß WiBe-Konzept vor, die Sie übernehmen oder ggf. modifizieren können. Wenn Sie diese Option für Ihr Projekt auswählen und die Schaltfläche 'Speichern' betätigen, öffnet sich folgendes Bild:

Gemäß WiBe Standard werden Ihnen vier Versionen vorgeschlagen:
Vorkalkulation (Version 1) WiBe 5.0: Vorkalkulation
Zwischen-Kalkulation (Version 2) WiBe 5.0: Entscheidungsgrundlage
Freigabe-Kalkulation (Version 3) WiBe 5.0: begleitende Versionen
Erfolgskontrolle (Version 4) WiBe 5.0: Erfolgskontrolle
Möchten Sie, dass bereits vorhandene Versionen nach dieser Option umbenannt werden, so aktivieren Sie das Optionskästchen 'bestehende Versionen umbenennen' (andernfalls bleiben die vorhandenen Versionsnamen unverändert). Bestätigen Sie Ihre Wahl mit der Schaltfläche 'Speichern'. Die WiBe springt danach zurück zur Versionsverwaltung.
3. Option: Versionsverwaltung nach V-Modell XT
WiBe schlägt Ihnen bei der Neuanlage von Versionen Bezeichnungen vor, die den Konventionen des V-Modell XT entsprechen und sich an den Projektdurchführungsstrategien ausrichten. Wenn Sie diese Option für Ihr Projekt auswählen und die Schaltfläche 'Speichern' betätigen, öffnet sich folgendes Bild:

Anzahl und Benennung der Versionen richten sich nach der für das Projekt gültigen Projektdurchführungsstrategie Sie müssen zunächst die zutreffende Projektdurchführungsstrategie gemäß V-Modell XT auswählen. Klicken Sie auf das 'Öffnen'-Symbol, um aus der Liste der Projektdurchführungsstrategien auszuwählen (s. Abb. unten). Wenn Sie Informationen zur Projektdurchführungsstrategien benötigen: Klicken auf die 'Info'-Schaltfläche öffnet ein separates Browser-Fenster, in dem die jeweilige Strategie vorgestellt wird.
Liste der in die WiBe integrierten Projektdurchführungsstrategien:

Zu jeder Projektdurchführungsstrategie bietet die WiBe ein Informationsblatt an, das Sie mit Klick auf die Info-Schaltfläche aufrufen. Anzahl und Benennung der Versionen sind am Ende des Info-Blattes dokumentiert, diese werden dann automatisch bei der Neuanlage von Versionen in der WiBe angeboten.
WiBe – Menü 'Daten'
Das Menü 'Daten' enthält folgende Unterpunkte, die nachfolgend beschrieben sind:

Projektkopfdaten
Sie befinden sich in dem Dialog, mit dem Sie für bestehende Projekte die "Projektkopfdaten" ändern können. Sie erreichen den Dialog, indem Sie im Übersichtsfenster im Feld "Projektstatus" auf den Link 'Kopfdaten ändern' klicken oder indem Sie im Menü 'Daten' die Option 'Projektkopfdaten' wählen.


Die einzelnen Bildschirm-Bereiche werden im Folgenden erläutert.
Katalog / Katalog wechseln

Katalog wechseln
Im Anzeigefeld wird der bei der Neuanlage des Projektes gewählte Kriterienkatalog angezeigt. Daneben finden Sie die Schaltfläche "Katalog wechseln". Diese Option werden Sie nur in Ausnahmefällen verwenden. Bereits eingegebene Werte bei identischen Kriteriennummern werden übernommen. Sie können so (Text-) Änderungen eines Kriterienkataloges ohne großen Aufwand auf bestehende Projekte anwenden. Da dies nur in seltenen Fällen zur Anwendung kommt, haben wir nähere Details dazu an das Ende dieses Abschnittes platziert (s. unten).
Projekt als Vorlage anbieten
Jedes Projekt kann (mit allen darin enthaltenen Versionen/ Alternativen, Berechnungen und Notizen) als 'Kopiervorlage' für ein neues Projekt dienen: wenn Sie das Ankreuzfeld aktivieren, wird das aktuelle Projekt bei neuen Projekten als Vorlage angeboten.
Hinweis: die Vorlagenfunktion gilt für alle Inhalte des Projektes und ist immer auf den zugehörigen Kriterienkatalog begrenzt. Es wird häufig sinnvoll sein, zuerst ein Projekt zu kopieren, die Kopie anders zu benennen und so zu bearbeiten, dass nur noch Inhalte enthalten sind, die Sie als Vorlage verwenden wollen.
Projektname / Kurz-Ident
Name und Kurz-Ident lassen sich hier verändern.
Projektstatus
Standard für den Projektstatus ist "1 – Aktiv". Aktive Projekte sind – je nach Benutzerrechten – für alle Befehle / Optionen verfügbar. Der Administrator kann Projekte archivieren (Status "0") und bei Bedarf auch reaktivieren. Archivierte Projekte werden in Auswertungen und Projektsuchen nur auf Anforderung noch angezeigt.
Beginn und Laufzeit (Projekte mit fixem Zinssatz)

Anlagedatum, Basisjahr, Projektstart/Projektende
Das Anlagedatum, an dem das WiBe Projekt angelegt wurde, kann überschrieben werden. Sie können auch auf das
- Symbol klicken und das Datum aus dem Kalender auswählen.
Das Basisjahr wird als erstes Jahr für die Berechnung der Wirtschaftlichkeit verwendet. Die nachträgliche Änderung des Basisjahres ist möglich. Mit der Änderung werden alle monetären Eingaben unverändert beibehalten, aber "geschoben": eine Änderung des Basisjahres von 2025 auf 2026 bewirkt, dass beispielsweise Beträge aus 2025 (alt) jetzt unter dem Jahr 2026 verbucht sind.
Das Feld 'Projektstart' gibt das Datum an, an dem mit dem Projekt begonnen wird. WiBe setzt in dieses Feld automatisch das Tagesdatum ein; Sie können dies überschreiben. Das Feld 'Projektende' gibt das Datum des voraussichtlichen Projektendes bzw. der geplanten Systemeinführung an. Dieses Feld wird u. a. benötigt für die Auswertung der Projekte im Menü Controlling.
Berechnungsjahre
Gibt die Anzahl der Jahre an, für die die Wirtschaftlichkeitsberechnung durchgeführt werden soll. Eine Änderung der Berechnungsjahre ist innerhalb der Grenzen des verwendeten Kriterienkataloges möglich. Die WiBe schlägt standardmäßig 5 Berechnungsjahre vor. Zulässig sind Eingaben zwischen 1 und 15 Jahren bei Verwendung des Standardkriterienkataloges (andere Kataloge können eine Laufzeit bis zu 999 (!) Jahren vorsehen).
Die Anzahl der Berechnungsjahre ist für jedes Projekt individuell zu bestimmen, sie soll sich an der geplanten Nutzungsdauer der Maßnahme orientieren (siehe dazu das WiBe Fachkonzept 5.0).
Beginn und Laufzeit (Projekte mit Zinsstrukturkurve)

Sofern das Projekt mit der Zinsstrukturkurve (ZSK) rechnet, wird anstelle des Basisjahres der Stichtag für die ZSK dokumentiert. Das Datum kann an dieser Stelle nicht geändert werden.
Abzinsung fixer Zinssatz oder Zinsstrukturkurve

Bei der Neuanlage eines Projektes (und nur dann) kann entschieden werden, die Kapitalwertberechnung nicht mit festem Zinssatz (dem Standardfall), sondern mit der Zinsstrukturkurve vorzunehmen. Eine Änderung später ist nicht möglich.
Hinweis zu "Fester Zinssatz": nachträgliche Anpassungen der Zinssätze sind möglich, sie beziehen sich auf eine bestimmte Alternative einer Version des Projektes. Diese Anpassungen können Sie im Menü 'Daten' unter 'Berechnungsdaten' vornehmen.
Hinweis zu "Zinsstrukturkurve": nachträgliche Anpassungen des Stichtages für die Anwendung der Zinsstrukturkurve sind möglich, sie beziehen sich auf eine bestimmte Version des Projektes mit allen Alternativen. Diese Anpassungen können Sie im Menü 'Daten' unter 'Berechnungsdaten' vornehmen.
Erstes Jahr mit Abzinsung
Durch dieses Kontrollfeld kann festgelegt werden, ob die monetären Eingaben des ersten Jahres bereits abgezinst werden sollen. Für Projekte, die erst zur Jahresmitte oder gegen Ende eines Jahres beginnen, kann so die Abzinsung für das erste Jahr ausgesetzt werden. Klicken Sie auf das Ankreuzfeld zum Ein-/Ausschalten dieser Option, die standardmäßig ausgeschaltet ist.
Ausführende

Projektleitung, WiBe-Bearbeitung
Im Feld 'Projektleitung' wird der Name der Projektleitung für dieses Projekt dokumentiert. Im Feld 'WiBe-Bearbeitung' wird der Name des für die (technische) Erstellung der WiBe verantwortlichen Mitarbeiters dokumentiert.
Sie können die Einträge ändern, indem Sie durch Mausklick auf
die Liste der im WiBe-System eingetragenen Benutzer aufrufen und dort einen Eintrag mittels Mausklick auswählen. Wir empfehlen ausdrücklich diesen Weg (Sie könnten auch stattdessen einen beliebigen Text eingeben), da das Öffnen und Bearbeiten des Projektes immer eingetragene WiBe-Benutzer mit entsprechenden Benutzerrechten erfordert.
Zusätzliche Schreibrechte, Freigabe Leseberechtigung
'Zusätzliche Schreibrechte' ermöglicht, weitere Berechtigte mit deren Rollen selektiv dem Projekt hinzuzufügen, wenn Sie das Symbol
anklicken und Ihre Auswahl treffen. Die Eingabe des Zeichens * gibt allen eingetragenen Benutzern der WiBe-Anwendung Schreibrechte für dieses Projekt.
'Freigabe Leseberechtigung' gestattet, Organisationseinheiten (keine einzelnen Benutzer) hinzuzufügen, die dann nur über Leserecht für dieses Projekt verfügen. Hinweis: Organisationseinheiten werden von der Rolle "Administrator" im Menü Sicherheit/Benutzerverwaltung über die Schaltfläche "Benutzer ändern" erstmals für den betreffenden Benutzer eingerichtet und stehen dann zur Verfügung.
Hinweis zum Rechtesystem: Die Controller Rolle gibt generell Leserechte auf alle Projekte, auch wenn keine namentliche Eintragung in einem der Felder erfolgt. Die Administratoren Rolle gibt Schreib-/Leserechte auf alle Projekte, auch wenn keine namentliche Eintragung in einem der Felder erfolgt. Ist in einem der Felder ein * eingetragen, können alle Benutzer darauf zugreifen.
Anwendungsspezifische Daten:

Diese Ansicht ist zunächst ausgeblendet, es handelt sich nicht um Muss-Felder. Sie befinden sich in dem Dialog, mit dem Sie wahlweise für Ihr aktuelles Projekt zusätzliche Informationsfelder definieren und diese mit Werten füllen.
Der Standardkriterienkatalog bietet ein Datenfeld bereits an: Projekt-ID. Sie können das Feld entfernen und/ oder durch andere Felder Ihrer Wahl ergänzen.

Um die Liste zu ergänzen, klicken Sie auf 'Projektspezifische Daten hinzufügen', fügen Sie die Bezeichnung für das neue Feld ein, ergänzen Sie den Eintrag (Wert), der für dieses Feld gelten soll und klicken Sie dann auf die Schaltfläche 'Speichern'.
Felder (Bezeichnungen und Werte) entfernen Sie, indem Sie auf die betreffende Zeile in der Liste klicken und danach auf die Schaltfläche 'Entfernen'.
Die aktuelle Liste der projektspezifischen Daten wird anschließend im Bildschirm 'Projektkopf' angezeigt:

Achtung: Eingaben bzw. Änderungen bei den Anwendungsspezifischen Daten werden nur dann gespeichert, wenn Sie vor dem Verlassen der Projektkopfdaten auch die Schaltfläche 'Speichern' betätigen.

Notiz zum Projekt anlegen
Zu Ihrem Projekt können Sie Notizen in beliebiger Länge hinterlegen. Sie können Ihrer Notiz (ähnlich wie einer E-Mail) auch einen oder mehrere Anhänge hinzufügen. Notizen werden gespeichert und können einzeln oder gesamt als PDF-Dokument erstellt und gedruckt werden. Klicken Sie dazu auf die Schaltfläche "Notiz zum Projekt". Es öffnet sich das Notizfenster.

Beachten Sie, dass Bilder/Grafiken nicht über die Zwischenablage eingefügt werden können. Sie können entweder im Notiztext einen Hyperlink dazu speichern (den Sie mit Anklicken unmittelbar aus der Notiz heraus aufrufen) oder Sie verwenden die Funktion "Anhang hochladen" und legen die Datei als Anhang zur Notiz in der Datenbank ab.
Wenn eine Notiz bereits existiert, wird darauf am unteren Bildschirmrand hingewiesen (Klick auf den Pfeil öffnet die Notiz; eine direkte Bearbeitung ist hier nicht möglich).
ANHÄNGE zu Notizen

Sie können Ihrer Notiz (ähnlich wie einer E-Mail) einen oder mehrere Anhänge hinzufügen. Klicken Sie dazu auf die Schaltfläche 'Datei auswählen'. Es öffnet sich ein Bildschirm, in dem Sie die gewünschte Datei auswählen können. Schließen Sie den Dialog. Die ausgewählte Datei wird jetzt in Kurzform neben der Schaltfläche 'Datei auswählen' angezeigt. Mit Klick auf 'Anhang hochladen' wird die Datei auf dem Server gespeichert (Upload) und an die Notiz "angehängt".
Nach dem Upload sehen Sie den Dokumentnamen in der Liste 'Anhänge'.
Wenn Sie auf das Papierkorb-Symbol vor dem Dateinamen klicken, wird die Datei gelöscht. Klicken Sie auf den Dateinamen, damit Ihnen angeboten wird, eine Kopie der Datei auf Ihrem System lokal zu speichern (Download).
Im Gegensatz zum Anlegen eines Hyperlinks wird hier also das Dokument in der WiBe Anwendung gespeichert (es wird eine Kopie des Dokumentes erstellt). Beachten Sie, dass diese Anhänge nicht aktualisiert werden!
Verlassen Sie den Notizen-Bildschirm mit 'Änderungen speichern'.
Zugriffsprotokoll
Das Zugriffsprotokoll listet alle Zugriffe auf das Projekt, so dass Sie den Überblick behalten, wer Daten bzw. Modifikationen an diesem ("Ihrem") Projekt vorgenommen hat. Die Schaltfläche 'Löschen' steht nur Anwendern mit Administratorrechten zur Verfügung.
Mit der Schaltfläche 'Schließen' springen Sie zurück zur Änderung der Projektkopfdaten.
Details zur Option "Katalog wechseln" (Ausnahmefall)

Sie befinden sich in dem Dialog, mit dem Sie für das aktuelle Projekt den zugehörigen Kriterienkatalog austauschen. Bereits eingegebene Werte bei identischen Kriteriennummern werden übernommen. Sie können so (Text-) Änderungen eines Kriterienkataloges ohne großen Aufwand auf bestehende Projekte anwenden.

Aktueller Katalog
Zeigt den Kriterienkatalog an, mit dem das Projekt angelegt wurde bzw. den das Projekt derzeit benutzt. Diese Angabe kann nicht verändert werden.
Neuer Katalog
Anklicken des Pfeils rechts öffnet die Liste aller vorhandenen und aktivierten Kriterienkataloge. Wählen Sie den Kriterienkatalog aus, auf den Sie das Projekt umstellen wollen.
Hinweis: ab WiBe Release 2021 kann der Katalogautor festlegen, welche Organisationseinheiten welche Kataloge benutzen dürfen. Nur diese Kriterienkataloge werden zur Auswahl angeboten.
Katalog wechseln
Klick auf diese Schaltfläche ordnet alle bisherigen Eingaben (monetäre Werte, qualitative Bewertungen) anhand des neu gewählten Kriterienkataloges um. Alle Eingaben bleiben erhalten.
Hinweis: alle Eingaben werden anhand der Kriteriennummer zwischen altem und neuen Katalog 1:1 übertragen; die Struktur der Kataloge muss daher identisch sein!
Abbrechen
Sie verlassen diesen Dialog, es werden keine Änderungen vorgenommen und Sie kehren zurück zur Bearbeitung der Projektkopfdaten.
Berechnungsdaten
Sie befinden sich im Menü 'Daten / Berechnungsdaten'. Sie erreichen diesen Bildschirmdialog nur auf diesem Weg (Menü 'Daten / Berechnungsdaten') und verlassen ihn, indem Sie entweder auf die Schaltflächen 'Speichern' oder 'Abbrechen' klicken oder indem Sie eine andere Menüoption in der Menüleiste auswählen oder indem Sie auf ein Symbol der Symbolleiste klicken (in den beiden letzten Fällen werden eventuelle Änderungen, die Sie davor vorgenommen haben, nicht gespeichert).
Optionen bei Verwendung von fixen Zinssätzen (WiBe Standard)

Wenn das Projekt einen festen Zinssatz für alle Berechnungsjahre verwendet, können Sie hier für die aktuelle Alternative die Zinssätze zur Berechnung des Kapitalwertes ändern. Standardmäßig sind hier die Zinssätze enthalten, die im Kriterienkatalog als Vorgabe definiert sind bzw. die bei der Neuanlage des Projektes eingetragen wurden.
Das Berechnungsjahr ist das Jahr, auf das alle zukünftigen Zahlungen abgezinst werden bzw. auf das alle vorfälligen (bereits angefallenen) Zahlungen aufgezinst werden. Eine Änderung des Berechnungsjahres führt damit zu einer vollständigen Neuberechnung aller monetären Kennzahlen.
Änderungen wirken nur auf dieses Projekt
und nur auf diese Version und Alternative.In den 3 Eingabefeldern sehen Sie die aktuellen Werte für Abzinsung, Aufzinsung und für das Berechnungsjahr. Klicken Sie auf das jeweilige Feld und geben Sie Ihre Änderungen ein.
Verlassen Sie den Bildschirmdialog mit der Schaltfläche 'Speichern', Sie gelangen zur Projektübersicht, die Ihnen die neu berechneten Ergebnisse anzeigt.
Optionen bei Verwendung der Zinsstrukturkurve
Wenn das Projekt die Zinsstrukturkurve verwendet, haben Sie hier die Möglichkeit, den zentralen Parameter bei der Anwendung der Zinsstrukturkurve, nämlich den Stichtag für die Berechnung, zu verändern. Für diesen Stichtag berechnet die WiBe für jedes Jahr einen individuellen Zinssatz aus den finanzmathematischen Vorgaben und Formeln der Bundesbank.
Zinssätze nach der Zinsstrukturkurve beruhen auf Echtdaten der Bundesbank und können so immer nur für Stichtage der Vergangenheit berechnet werden.
Änderungen wirken nur auf dieses Projekt
und gelten für alle Alternativen der aktuellen Version.In dem Eingabefeld sehen Sie den aktuellen Stichtag der Berechnung.
Klicken Sie auf das Feld und geben Sie Ihre Änderung ein.Verlassen Sie diesen Bildschirmdialog mit der Schaltfläche 'Speichern', Sie gelangen zur Projektübersicht, die Ihnen die neu berechneten Ergebnisse anzeigt.
WiBe legt automatisch eine Notiz zum Projekt an, in der dokumentiert wird, welcher Anwender wann welchen Stichtag neu eingegeben hat. Im Menü ‚Daten/Projektkopfdaten-Notiz zum Projekt‘ können Sie diese Notiz bearbeiten.
Hinweis: Monetäre Eingaben für Jahre vor dem Jahr des aktuellen Stichtages werden bei Verwendung der Zinsstrukturkurve nicht aufgezinst, sondern gehen mit dem ursprünglichen Betrag in die Berechnung ein.
WiBe – Menü 'Ergebnisse'
Das Menü 'Ergebnisse' enthält folgende Unterpunkte,
die nachfolgend beschrieben sind:

Alternativenvergleich
Sie befinden sich im Menü 'Ergebnisse / Alternativenvergleich. Sie erreichen diesen Bildschirmdialog nur auf diesem Weg (Menü 'Ergebnisse / Alternativenvergleich ') und verlassen ihn, indem Sie entweder eine andere Menüoption in der Menüleiste auswählen oder indem Sie auf ein Symbol der Symbolleiste klicken.
In diesem Ansichts-Bildschirm können Sie keine Eingaben vornehmen.

WiBe Alternativenvergleich listet alle Alternativen aus allen Versionen auf, absteigend sortiert nach einer von Ihnen selektierten Kennziffer (die Auswahl ist abhängig vom verwendeten Kriterienkatalog). Sie erhalten so eine Rangliste aller im Projekt berechneten Alternativen.
Für diese Auswertung gibt es kein spezielles WiBe Druckformat. Sie können aber über die Schaltfläche "Exportieren" eine Libreoffice-Datei erzeugen, um damit eine druckbare Version zu erstellen.
Kapitalwert
Sie befinden sich im Menü 'Ergebnisse / Kapitalwert'. Sie erreichen diesen Bildschirmdialog nur auf diesem Weg (Menü 'Ergebnisse / Kapitalwert') und verlassen ihn, indem Sie entweder eine andere Menüoption in der Menüleiste auswählen oder indem Sie auf ein Symbol der Symbolleiste klicken.
In diesem Ansichts-Bildschirm können Sie keine Eingaben vornehmen.

Spalten 1 und 2 enthalten Nummer und Namen der Kriterien(haupt)gruppen,
Spalten 3 und 4 enthalten die Barwerte7 (haushalts-/liquiditätswirksam und nicht hw/lw) und am Ende der Liste die Teilkapitalwerte und den Kapitalwert des Projektes,
Spalten 4-5, 6-7, usw. geben jeweils die Barwert-Summen8 (abgezinste Beträge) der einzelnen Berechnungsjahre wieder,
Das Asterix-Zeichen * (in der Kopfzeile der Tabelle) markiert das Berechnungsjahr: alle Beträge vor diesem Jahr werden aufgezinst, alle Beträge ab diesem Jahr werden abgezinst. Das Berechnungsjahr der aktuellen Version bestimmen Sie bei der Neuanlage eines Projektes oder später über das Menü 'Daten – Berechnungsdaten'.
Hinweis: dies gilt für den (Standard-) Fall eines festen Zinssatzes über die gesamte Laufzeit der Berechnung. Wenn Sie in diesem Projekt die Zinsstrukturkurve verwenden, enthält die Darstellung eine weitere Kopfzeile, in der die Zinssätze jedes Jahres gezeigt werden.
Um die Kapitalwert-Ergebnisse zu drucken, wählen Sie das Symbol 'Drucken' in der Symbolleiste und dann die Option 'Kapitalwert' (Die Darstellungen in Berichtsformat und Bildschirmanzeige sind nicht identisch).
Wenn Sie die Kapitalwert-Ergebnisse in MS Excel übernehmen und dort verwenden wollen, klicken Sie auf die Schaltfläche 'Exportieren'. Die Tabelle wird im Format "xls" zum Öffnen oder zum Download angeboten (je nach Ihrer Browservoreinstellung). Ändern Sie den Dateinamen beim Speichern.
Dynamische Amortisationsrechnung
Sie erreichen diesen Bildschirmdialog nur auf diesem Weg (Menü 'Ergebnisse / Dynamische Amortisationsrechnung ') und verlassen ihn, indem Sie entweder eine andere Menüoption in der Menüleiste auswählen oder indem Sie auf ein Symbol der Symbolleiste klicken.
In diesem Ansichts-Bildschirm können Sie keine Eingaben vornehmen.

Die Dynamische Amortisationsrechnung wird nur dann durchgeführt, wenn das Projekt (genauer: die aktuelle Version und Alternative des Projektes) einen positiven Kapitalwert aufweist8F9. Die Fragestellung lautet "Wie lange in Jahren dauert es, bis die Anfangsauszahlungen durch Einzahlungen in den Folgejahren zurückgeflossen sind?" Die dynamische Betrachtung verwendet dafür die Barwerte der einzelnen Kalenderjahre (s. Beispiel in der Abbildung).
Hinweis: bei einem positiven Kapitalwert ist das betreffende Projekt grundsätzlich monetär wirtschaftlich. Die Dynamische Amortisationsrechnung ergänzt diese Bewertung: je kürzer die Amortisationsdauer, desto attraktiver wird das Projekt eingeschätzt.
Für die Auswertung gibt es kein spezielles WiBe Druckformat. Sie können aber über die Schaltfläche "Exportieren" eine MS Excel-Datei erzeugen, um damit eine druckbare Version zu erstellen.
Monetäre Eingaben (und optional Status QS)
Das Menü 'Ergebnisse' zeigt alle monetären Eingaben zur aktuellen Alternative des Projektes und die Berechnungsergebnisse daraus am Bildschirm. Sie erreichen diesen Bildschirm (nur) über die Menüleiste im Menü 'Ergebnisse'. Standardmäßig verlassen Sie diese Anzeige, indem Sie eine der Menüoptionen aus der Menüleiste auswählen oder ein Symbol der Symbolleiste anklicken.
Hinweis: für diese Bildschirmanzeige ist ein spezielles Druckformat verfügbar, das Ihnen alle Details in druckoptimierter Form anbietet. Sie erreichen dieses Druckformat über das Symbol / den Hyperlink 'Drucken' in der Symbolleiste und durch Auswählen des Druckformates "Monetäre Eingaben".

mit den Bildlaufleisten unten und rechts 'scrollen' Sie durch die Tabelle;
gelbe Zeilen = Summenzeilen zu den Kriteriengruppen,
grüne Spalten = Summen (nicht / haushalts-/liquiditätswirksam) über alle Jahre,
weiße bzw. graue Spalten = Jahresbeträge je Kriterium.standardmäßig werden je Jahr zwei Spalten9F10 eingeblendet – Sie können die Anzeige erweitern und sich auch die Risiko-Prozentangaben und die optionalen Codes anzeigen lassen. Klicken Sie dazu auf die Optionsfelder oben rechts (Risiko % anzeigen bzw. Code anzeigen).
Exportieren: mit dieser Schaltfläche können Sie alle monetären Eingaben in eine LibreOffice-Tabelle exportieren. Ein Re-Import der Daten aus LibreOffice ist nicht möglich (diese Option ist aber im Menü 'Daten/Daten eingeben' vorhanden).
Optional: Status Qualitätssicherung
Diese Darstellung wird nur angeboten, wenn bei der Neuanlage des betreffenden Projekts die Option 'QS-Zyklus aktivieren' eingeschaltet wurde. In diesem Ansichts-Bildschirm können Sie keine Eingaben vornehmen.
WiBe Status Qualitätssicherung listet die im Projekt gewählten monetären Kriterien mit ihrem aktuellen QS-Status.
Für diese Auswertung gibt es ein eigenes WiBe Druckformat, das Sie über den Befehl 'Drucken' in der Symbolleiste anwählen können. Sie können auch über die Schaltfläche "Exportieren" eine LibreOffice-Datei erzeugen.
Qualitative Kennzahlen
Im Menü 'Ergebnisse / Qualitative Kennzahlen' können Sie sich die Ergebnisse Ihrer qualitativen Bewertung des Projektes anzeigen lassen.
Sie erreichen diesen Bildschirmdialog nur auf diesem Weg (Menü 'Ergebnisse / Qualitative Kennzahlen') und verlassen ihn, indem Sie entweder eine andere Menüoption in der Menüleiste auswählen oder indem Sie auf ein Symbol der Symbolleiste klicken.

Welche der qualitativen Kennzahlen angezeigt wird, wählen Sie durch Anklicken des Dropdown-Feldes aus (die Anzeige hängt dann davon ab, welche qualitativen Kennzahlen im verwendeten Kriterienkatalog enthalten sind und ob Sie Kriterien dieser Kennzahl für Ihr Projekt ausgewählt haben).

Wenn Sie die Ergebnisse drucken oder als PDF-Datei speichern möchten, verwenden Sie das Symbol 'Drucken' in der Symbolleiste oder den Drucken-Befehl im Menü Projekte. Sie erhalten eine Liste, in der die Druckformate der qualitativen Kennzahlen aufgeführt sind (abhängig vom genutzten Kriterienkatalog).
Ein Klick auf die Schaltfläche "Exportieren" exportiert die Tabelle (Index, Kriterien, Gewicht, Punkte, Produkt, Punktsumme, Endergebnis) in eine Libreoffice-Datei (Format ods). Die Datei können Sie lokal speichern und weiterbearbeiten (die exportierte Datei ist nicht für den Ausdruck optimiert).
WiBe Gesamt (Datenexport nach LibreOffice)
Sie befinden sich im Menü 'Ergebnisse / WiBe Gesamt ohne Notizen'. Sie erreichen diesen Bildschirmdialog nur über das Menü Ergebnisse und verlassen ihn durch Anklicken eines anderen Menüs.
Mit dem Menü "WiBe Gesamt ohne Notizen" stellen Sie alle Daten des aktuellen Projekts in einer Tabelle zusammen. Mit dem Scroll Balken rechts können Sie die Daten durchlaufen.
Ein Klick auf die Schaltfläche "Exportieren" unterhalb des Tabellenausschnitts exportiert die Tabelle in eine LibreOffice Datei, wo Sie die Daten weiterbearbeiten können.
HINWEIS: es fehlen nur die möglicherweise sehr umfangreichen Notizen – wenn Sie diese ebenfalls exportieren wollen, wählen Sie stattdessen im Menü Ergebnisse den Befehl "WiBe Gesamt mit Notizen".
Beide Darstellungen (Tabelle WiBe Gesamt in der WiBe und die exportierte Tabelle in LibreOffice) sind nicht druckoptimiert; Sie werden die exportierte Datei in LibreOffice formatieren. Eine druckoptimierte PDF-Version der WiBe Gesamt erhalten Sie im Menü 'Drucken', wenn Sie die Option "WiBe Gesamtbericht" anwählen.

(Ausschnitt)
(Ausschnitt)
9 WiBe – Menü 'Controlling'
Das Menü 'Controlling' enthält folgende Unterpunkte, die nachfolgend beschrieben sind:

Neues Portfolio
Wenn Sie aus dem Menü 'Controlling' den Dialog 'Neues Portfolio' aufrufen, können Sie eine neue Auswahl / Auswertung über alle Projekte vornehmen.
Sie verlassen diesen Dialog über die Schaltfläche „Anlegen und darstellen“ (das Portfolio wird gespeichert und dargestellt) oder über eine Schaltfläche der Menü- oder Symbolleiste (Ihre Eingaben in diesem Dialog werden verworfen).
4 Registerkarten sind für die Anlage einer Portfolio-Auswertung zu bearbeiten.
Registerkarte Neues Portfolio

Geben Sie einen Namen für das Portfolio ein; den vorhandenen Eintrag können Sie überschreiben.
Registerkarte Kataloge:

Im Auswahlfeld werden die vorhandenen Kriterienkataloge angezeigt. Mit Mausklick wählen Sie den Katalog und bestätigen dies entweder mit der 'Anlegen und darstellen' Schaltfläche oder indem Sie auf eine der Registerkarten „Filter“ oder „Bearbeiter“ klicken.
Hinweis: Sie können auch mehrere Kataloge in Ihrem Portfolio zusammenfassen. Für die Mehrfachauswahl halten Sie die Ctrl-Taste gedrückt und klicken dann mit der Maus weitere Kriterienkataloge an.
Registerkarte Bearbeiter:

Sie können festlegen, ob Projekte aller oder nur bestimmter Benutzer ausgewertet werden. Für die Mehrfachauswahl halten Sie die Ctrl-Taste gedrückt und klicken dann mit der Maus weitere Benutzernamen an.
Registerkarte Filter:

Projektname-Filter: wenn Sie Ihre Auswahl anhand des Projektnamens eingrenzen wollen, dann geben Sie mindestens einen Anfangsbuchstaben, gefolgt von einem *‑Zeichen ein (Groß- und Kleinschreibung wird nicht unterschieden).
Projekte unterdrücken: Sie können Projekte aus der Auswertung ausschließen, wenn Sie das Optionskästchen ankreuzen und ein Datum in das Datumsfeld eingeben: alle Projekte mit einem Projektendedatum vor diesem Datum werden ausgeblendet (das Endedatum wird in den Projektkopfdaten des jeweiligen Projektes festgelegt).
Versionen / Alternativen:
Jedes Projekt enthält zu Beginn eine erste Version mit einer ersten Alternative. Möglicherweise wurden in diesem Projekt weitere Alternativen angelegt. Möglicherweise gibt es neben der ersten Version auch weitere Versionen mit weiteren Alternativen. Für das Portfolio ist festzulegen, wie Versionen und Alternativen behandelt werden:
Aktuelle Version, Aktuelle Alternative
Existieren mehrere Versionen von einem Projekt, dann wird die letzteröffnete ('aktuelle') Version berücksichtigt. Enthält diese Version mehr als eine Alternative, so wird die letzteröffnete ('aktuelle') Alternative in die Darstellung einbezogen.
Alle Versionen, Aktuelle Alternative
Es werden alle Versionen berücksichtigt. Enthalten die Versionen mehr als eine Alternative, so wird die letzteröffnete ('aktuelle') Alternative in die Darstellung einbezogen.
Aktuelle Version, Alle Alternativen
Existieren mehrere Versionen von einem Projekt, dann wird die letzteröffnete ('aktuelle') Version berücksichtigt. Enthält diese Version mehr als eine Alternative, dann werden alle Alternativen in die Darstellung einbezogen.
Alle Versionen, Alle Alternativen
Es werden alle Versionen berücksichtigt. Enthalten die Versionen mehr als eine Alternative, dann werden alle Alternativen in die Darstellung einbezogen.
Portfolioverwaltung und Portfoliodarstellung
Mit dem Dialog 'Portfolioverwaltung' aus dem Menü 'Controlling' können Sie vorhandene Portfolioauswertungen suchen, anzeigen und auch löschen.
Sie verlassen diesen Dialog über eine der 2 Schaltflächen oder durch Anwahl eines anderen Menüs/Symbols in der Menü-/Symbolleiste.

Öffnet das im Auswahlfeld gewählte Portfolio | Löscht das im Auswahl-feld gewählte Portfolio |
Die grafische Portfolio-Darstellung stellt die Projekte in einem 2-dimensionalen Raum dar, in dem für die senkrechte und die horizontale Achse jeweils Kennwerte der WiBe zugeordnet werden.

Portfolios legen Sie erstmals an mit dem Menü "Controlling/Neues Portfolio". Neu angelegte Portfolios werden automatisch in der WiBe-Datenbank gespeichert, sie können so erneut und aktualisiert aufgerufen werden.
Mit diesem Dialog verwalten Sie alle Portfolios, die bislang angelegt wurden und zwar unabhängig davon, welcher Kriterienkatalog für das Portfolio ausgewählt wurde.
Portfolio suchen: Sie können ein bestimmtes Portfolio anhand des Portfolionamens suchen - geben Sie hier (mindestens) den Anfangsbuchstaben und das *‑Zeichen ein (Groß- und Kleinschreibung wird nicht unterschieden). Klicken Sie auf 'Suche starten', die Ergebnisse werden im Feld 'Gefunden' aufgelistet.
Klicken Sie mit der Maustaste in das 'Gefunden'-Feld, um das gewünschte Portfolio auszuwählen.
Öffnen: zeigt das gewählte Portfolio als Grafik am Bildschirm
(mit weiteren Optionen).
Löschen: löscht das gewählte Portfolio, nachdem Sie zuvor eine Sicherheitsabfrage beantwortet haben. Hinweis: auch nach dem Löschen eines Portfolios sind alle Projekte, deren Kennzahlen im Portfolio enthalten waren, unverändert in der WiBe-Projekte-Datenbank enthalten.
Darstellung des gewählten Portfolios
Mit diesem Dialog aus dem Menü 'Controlling' wird das ausgewählte Portfolio angezeigt. Sie verlassen diesen Dialog über eine der Schaltflächen (Daten aktualisieren, Projekt hinzufügen, Filteroptionen, Exportieren oder Drucken) oder durch Anwahl eines anderen Menüs/Symbols in der Menü-/Symbolleiste.
Liste der Projekte
Rechts neben der Grafik sind alle im Portfolio enthaltenen Projekte abgebildet (die Abbildung zeigt einen Ausschnitt). Jedes Projekt (bzw. jede Alternative) wird in einer Zeile dargestellt; neben den Kennzahlen sind weitere Angaben enthalten.

Um die Sortierung der Projekte in dieser Liste zu ändern, klicken Sie in den Namen der Spalte, nach der die Sortierung erfolgen soll. Ein erneuter Klick darauf ändert die Reihung (absteigend/aufsteigend). Hinweis: bei einigen Spalten wäre die Sortierung sinnlos (Versionsbezeichnung u.a.), sie ist darum dort deaktiviert.

Daten aktualisieren (Liste)
Mit einem Klick auf die Schaltfläche „Daten aktualisieren“ oberhalb der Liste können Sie die Aktualisierung manuell auslösen, falls sich bei einem gespeicherten Portfolio die zugrunde liegenden Projekte geändert haben. Hinweis: ein vorhandenes Portfolio wird beim erneuten Öffnen immer mit den aktuellen Werten dargestellt, die Schaltfläche „Daten aktualisieren“ ist (wenn überhaupt) nur im Ausnahmefall erforderlich.
Projekt hinzufügen und Projekte löschen (Liste)
In den Filteroptionen des Portfolios können Sie wählen, welche Kriterienkataloge Projekte in das Portfolio einbringen sollen. Diese Filter lassen sich im Optionen-Menü (Link unterhalb der Liste) ändern. Zusätzlich können Sie einzelne Projekte in das Portfolio manuell einfügen oder manuell eingefügte wieder entfernen. Klicken Sie dazu auf die Schaltfläche „Projekt hinzufügen“ oberhalb der Liste und folgen Sie den Anweisungen (s. Beschreibung unten).
Filteroptionen

Mit Klick auf „Filteroptionen“ unterhalb von Grafik und Liste des aktiven Portfolios rufen Sie das Optionen-Menü auf, mit dem Sie die Auswahl der Projekte und die Art der Darstellung anpassen können. Das Optionen-Menü erreichen Sie auch über die Menüleiste (Controlling | Optionen). Weitere Erläuterungen finden Sie dort.
Exportieren
Klicken auf den Link „Exportieren“ unterhalb von Grafik und Liste des aktiven Portfolios exportiert die Listendarstellung des Portfolios im Format LibreOffice (.ods) zur weiteren Bearbeitung.
Hinweis: das Format der letzten beiden Spalten („Start“, „Ende“) wird nach der Übergabe von LibreOffice nicht korrekt dargestellt: anstelle des Datums erscheint eine 5-stellige Zahl. Markieren Sie in LibreOffice bitte diese beiden Spalten mit der Maus, öffnen Sie mit der rechten Maustaste das Kontextmenü und wählen den Befehl „Zellen formatieren“. Ändern Sie auf der Registerkarte „Zahlen“ die Kategorie von Standard in „Datum“ und bestätigen Sie Ihre Änderung. LibreOffice zeigt dann das Datum korrekt an.
Klicken auf den Link „Drucken“ öffnet das Druckmodul, klicken Sie dort auf "Download starten". Die Liste wird als PDF-Dokument erstellt.
Projekt hinzufügen
Mit diesem Dialog aus dem Menü 'Controlling' wird das zuvor dargestellte Portfolio manuell um weitere Projekte ergänzt oder es werden manuell ergänzte Projekte wieder aus dem Portfolio entfernt.
Sie verlassen diesen Dialog über eine der Schaltflächen (Projekt hinzufügen, Projekt entfernen, Abbrechen) oder durch Anwahl eines anderen Menüs/Symbols in der Menü-/Symbolleiste.
Die Darstellung ist zweigeteilt:
Im linken Bereich werden Ihnen aus der Projektverwaltung alle verfügbaren Projekte angezeigt (und zwar unabhängig davon, ob diese Projekte bereits automatisch über den gewählten Kriterienkatalog im Portfolio enthalten sind).
Im rechten Bereich werden die Projekte dargestellt, die Sie zuvor bereits manuell (über diesen Dialog) in Ihr Portfolio zusätzlich eingefügt haben.
Projekt hinzufügen

Wählen Sie durch Klick mit der linken Maustaste das Projekt aus der „Gefunden“ Liste, das Sie dem Portfolio hinzufügen wollen und klicken Sie dann auf „Projekt hinzufügen“. Wenn Sie die „Gefunden“ Liste anhand des Projektnamens eingrenzen wollen, geben Sie (mindestens) einen Anfangsbuchstaben ein (Groß- und Kleinschreibung wird nicht unterschieden).
Projekt entfernen
Sie können nur manuell hinzugefügte Projekte aus Ihrem Portfolio entfernen, d.h. Projekte, die über einen Kriterienkatalog automatisch im Portfolio enthalten sind, lassen sich mit dieser Option nicht entfernen. Sie haben aber die Möglichkeit, über die Filteroptionen bestimmte Projekte auszuschließen. Den Filter-Befehl finden Sie über die Menüleiste („Optionen“ im Menü Controlling) oder direkt unterhalb der Portfolio-Darstellung („Filteroptionen“).
Zum Entfernen manuell hinzugefügter Projekte klicken Sie mit der Maustaste auf das Projekt in der Liste „Manuell hinzugefügte Projekte“ und anschließend auf die Schaltfläche „Projekt entfernen“.
Hinweis: Entfernen von Projekten aus einem Portfolio belässt das Projekt weiterhin unverändert in der WiBe Projekt-Datenbank.
Optionen
Mit dem Dialog 'Optionen' aus dem Menü 'Controlling' verändern Sie ein vorhandenes Portfolio. Den Dialog werden Sie ansteuern, wenn zuvor in der Portfolioverwaltung ein Portfolio ausgewählt und als Grafik dargestellt wurde. (Alternativ können Sie dieses Menü auch über den Hyperlink "Filteroptionen" erreichen, der unterhalb der Projektliste eines bereits geöffneten Portfolios angezeigt wird.)
Sie verlassen den Dialog über eine der 2 Schaltflächen
(oder durch Anwahl eines anderen Menüs/Symbols in der Menü-/Symbolleiste)


Die Optionen sind auf die Registerkarten Filter, Kataloge und Bearbeiter verteilt.
Registerkarte Filter:

Jedem Portfolio liegt mindestens ein Kriterienkatalog zugrunde. Der Katalog / die Kataloge ist/sind hier angegeben (Änderungen sind an dieser Stelle nicht möglich).
Projektname-Filter: wenn Sie Ihre Auswahl anhand des Projektnamens eingrenzen wollen, dann geben Sie mindestens einen Anfangsbuchstaben, gefolgt von einem *‑Zeichen ein (Groß- und Kleinschreibung wird nicht unterschieden).
Projekte unterdrücken: Sie können ältere Projekte aus der Auswertung ausschliessen, indem Sie das Optionskästchen ankreuzen und ein Datum in das Datumsfeld eingeben: alle Projekte mit Endedatum vor diesem Datum werden ausgeblendet (das Projektende wird in den Projektkopfdaten des Projekts festgelegt).
Zielwerte: Sie können optional für ein bestimmtes Kriterium einen 'Zielwert' vorgeben: nur Projekte, die diese Bedingung erfüllen, werden in die Auswertung einbezogen. Der Filter kann sich auf monetäre oder qualitative Kriterien beziehen; im Beispiel (s. Bild) bezieht er sich auf das monetäre Kriterium 1.1.1.2: nur Projekte, die Beratungskosten von mehr als 50.000 € aufweisen, werden berücksichtigt.
Versionen / Alternativen:
Jedes Projekt enthält zu Beginn eine erste Version mit einer ersten Alternative. Möglicherweise wurden zu diesem Projekt bereits weitere Alternativen angelegt. Möglicherweise gibt es neben der ersten Version auch bereits eine weitere Version mit weiteren Alternativen. Für das Portfolio ist festzulegen, wie Versionen und Alternativen behandelt werden sollen:
Aktuelle Version, Aktuelle Alternative
Existieren mehrere Versionen von einem Projekt, dann wird die letzteröffnete ('aktuelle') Version berücksichtigt. Enthält diese Version mehr als eine Alternative, so wird die letzteröffnete ('aktuelle') Alternative dargestellt.
Alle Versionen, Aktuelle Alternative
Es werden alle Versionen berücksichtigt. Enthalten die Versionen mehr als eine Alternative, so wird die letzteröffnete ('aktuelle') Alternative in die Darstellung einbezogen.
Aktuelle Version, Alle Alternativen
Existieren mehrere Versionen von einem Projekt, dann wird die letzteröffnete ('aktuelle') Version berücksichtigt. Enthält diese Version mehr als eine Alternative, dann werden alle Alternativen in die Darstellung einbezogen.
Alle Versionen, Alle Alternativen
Es werden alle Versionen berücksichtigt. Enthalten die Versionen mehr als eine Alternative, dann werden alle Alternativen in die Darstellung einbezogen.
Registerkarte Kataloge:

Im Auswahlfeld werden die Kriterienkataloge angezeigt. Im Regelfall wird das Portfolio auf einen (1) Katalog zugreifen. Mit Mausklick wählen Sie den Katalog und bestätigen dies entweder mit der Speichern-Schaltfläche oder indem Sie auf eine der Registerkarten „Filter“ oder „Bearbeiter“ klicken.
Eine Mehrfachwahl von Katalogen ist dann möglich, wenn mindestens eine WiBe Kennzahl der Kataloge identische Bezeichnung trägt (im Standardfall also: WiBe KW, WiBe Q, WiBe E).
Registerkarte Bearbeiter:

Sie können festlegen, ob Projekte aller oder nur bestimmter Benutzer ausgewertet werden. Für Mehrfachauswahl halten Sie die Ctrl-Taste gedrückt und klicken dann mit der Maus weitere Benutzernamen an.
Neuer Katalog

Sie befinden sich im Menü 'Katalog' und haben die Option 'Neuer Katalog' gewählt, mit der Sie einen neuen Kriterienkatalog erstellen.
Hinweis: Kriterienkataloge legen fest, welche monetären (quantitativen) oder qualitativen Kriterien zur Bewertung eines Projektes herangezogen werden können. WiBe wird mit dem "Standardkriterienkatalog" für die Projektart "IT-Projekt" installiert, der dem Fachkonzept WiBe des IT-Beauftragten der Bundesregierung entspricht. Sie können weitere Kataloge definieren, um auch für andere Projektarten die Wirtschaftlichkeit berechnen zu können.
Zur Neuanlage eines WiBe-Projektes bedarf es eines aktivierten Kriterienkataloges: bevor Sie für andere Projektarten WiBe-Projekte anlegen können, muss zunächst der dafür passende Kriterienkatalog vorhanden sein. Dies kann erfolgen als Import von an anderer Stelle vorhandenen Katalogen ( Option "Importieren" im Menü Katalogverwaltung) oder als Neuanlage eines Kataloges.
Hinweis: Wenn Sie einen neuen WiBe-Kriterienkatalog aus einem bereits vorhandenen Katalog entwickeln wollen, wählen Sie zuerst im Menü Kataloge/Katalogverwaltung den Katalog aus und legen dann eine Kopie des Kataloges (Schaltfläche 'Kopieren') an. Wählen Sie diese Kopie aus und klicken Sie danach zur Bearbeitung auf die Schaltflächen 'Ändern/Kopfdaten' und/oder 'Ändern/Struktur/Kriterien'.
Bildschirm zur Neuanlage von Kriterienkatalogen Teil 1

Katalogname (Pflichtfeld), Autor und Kommentar (optional): nehmen Sie hier Ihre Einträge vor; der Katalog wird unter dem Katalognamen dann bei der Anlage von neuen Projekten angeboten.
Maximale Projektlaufzeit: mit diesem Feld legen Sie fest, über wie viele Berechnungsjahre ein Projekt maximal berechnet werden kann. Einzelne Projekte können später zwar mit kürzeren Laufzeiten angelegt werden, nie aber über die maximale Projektlaufzeit hinaus.
(WiBe akzeptiert technisch Werte bis 999.)
Zusatzbezeichnung für monetäre Eingaben: hier haben Sie die Wahl zwischen den Bezeichnungen "haushaltswirksam" oder "liquiditätswirksam". Hintergrund: das WiBe-Fachkonzept trennt grundsätzliche alle monetären Eingaben in "haushalts-/liquiditätswirksame" oder "nicht haushalts-/liquiditätswirksame" Anteile. Für die öffentliche Verwaltung hat sich dafür das Bezeichnungspaar "haushaltswirksam und nicht-haushaltwirksam" eingebürgert, während Anwender außerhalb der Verwaltung die Bezeichnungen "liquiditätswirksam und nicht-liquiditätswirksam" bevorzugen.
Geben Sie die Zinssätze für Ab- und Aufzinsung in die Felder ein. Üblicherweise wählt man für beide Zinssätze denselben Wert. Den aktuellen Zinssatz für die Bundesverwaltung veröffentlicht das Bundesministerium für Finanzen auf seiner Website.

Hinweis: Ihre Einträge werden bei der Neuanlage eines Projektes vorgeschlagen. Der Anwender kann diese Werte übernehmen oder überschreiben und auch für jede einzelne Alternative innerhalb des Projektes davon abweichend festlegen.
Bildschirm zur Neuanlage von Kriterienkatalogen Teil 2
Alle monetären Eingaben zur Wirtschaftlichkeit eines Projektes werden in eine Kapitalwertberechnung eingebracht. An dieser Stelle können Sie die Namen für die Monetären Kennwerte und deren Kurzbezeichnungen definieren. Klicken Sie zur Eingabe mit der Maustaste in das Feld.

Das WiBe Fachkonzept fragt im Regelfall bei allen monetären Eingaben, ob der Betrag in Gänze oder zu Teilen "haushaltswirksam/ liquiditätswirksam" ist. Für jedes monetäre Kriterium gibt es deshalb zwei (2) Spalten für die Eingabe: haushaltswirksamer Betrag, nicht haushaltswirksamer Betrag.
Wenn Sie den Haken vor "Monetäre Eingaben trennen in …" entfernen, wird später bei der Neuanlage eines Projektes mit diesem Kriterienkatalog nur eine (1) Spalte für die Eingabe monetärer Beträge angeboten. Die Trennung der Beträge in haushaltswirksame und nicht-haushaltswirksame Anteile entfällt.
Bildschirm zur Neuanlage von Kriterienkatalogen Teil 3
Alle monetären Kriterien (deren Ergebnis als Kapitalwert des Projektes ausgewiesen wird) sind in mindestens einer monetären Kriterienhauptgruppe darzustellen. Im einfachsten Fall benennen Sie diese Hauptgruppe 'Monetäre Kriterien'. Sie können mehrere monetäre Kriterienhauptgruppen anlegen (beispielsweise "Entwicklungskosten" und "Betriebskosten" u. ä.) und diese in einem späteren Schritt tiefer untergliedern.
Bei qualitativen Kriterienhauptgruppen klicken Sie mit der Maustaste in das Auswahlfeld "Typ" und ändern die Einstellung in 'Qualitativ'. Zusätzlich müssen Sie die Bezeichnung des zugehörigen Kennwertes und dessen Kurzform definieren.
Anmerkung: Qualitative Kriterien erfordern keine monetären Eingaben,
sondern dienen zur Durchführung einer Nutzwertanalyse (Punktwertung).

Wenn Sie an dieser Stelle angekommen sind, haben Sie die grundlegende Struktur des neuen Kriterienkataloges angelegt. Ihre Eingaben werden nur gespeichert, wenn Sie eine der beiden "Speichern und …" Schaltflächen betätigen:

Hinweis: wenn eines der Pflichtfelder noch nicht korrekt ausgefüllt ist, bleibt der Bildschirm an dieser Stelle "stehen", das Pflichtfeld ist durch einen kleinen roten Stern gekennzeichnet. Nehmen Sie in solchen Fällen die notwendigen Eingaben vor und betätigen Sie dann erneut eine der beiden 'Speichern' Schaltflächen.
Um die Bearbeitung des Kataloges abzuschließen, sind weitere Schritte erforderlich (mindestens die Definition bzw. die Überarbeitung von Kriterien und Kriteriengruppen). Wählen Sie dazu die Schaltfläche 'Speichern und Katalogstruktur/Kriterien bearbeiten'.
'Projekteigenschaften' für den Kriterienkatalog definieren
Die Liste der Projekteigenschaften können Sie definieren, indem Sie in der Katalogverwaltung den Katalog auswählen und dann die Schaltfläche 'Ändern/Kopfdaten' anklicken. Es öffnet sich ein Dialog, in dem Sie neue Eigenschaften eingeben und/ oder bestehende Eigenschaften aus der Liste entfernen.
Katalogverwaltung
Im Menü 'Katalogverwaltung' können Sie alle Aufgaben im Zusammenhang mit der Erstellung und Modifikation von Kriterienkatalogen vornehmen (falls Ihre Benutzerrechte dies gestatten).
Hinweis: Kriterienkataloge legen fest, welche monetären (quantitativen) oder qualitativen Kriterien zur Bewertung eines Projektes herangezogen werden können. WiBe wird u. a. mit dem "Standardkriterienkatalog" installiert, der dem Fachkonzept WiBe des IT-Beauftragten der Bundesregierung entspricht. Sie können weitere Kriterienkataloge definieren, um auch für andere Projektarten mit dem WiBe-Fachkonzept die Wirtschaftlichkeit zu berechnen.
Wenn Sie einen neuen Katalog erstellen wollen, wählen Sie die Schaltfläche 'Neuer Katalog' (in vielen Fällen kann es sinnvoll sein, stattdessen einen vorhandenen Katalog zu kopieren und diese Kopie dann zu ändern).
Wenn Sie einen Katalog aus einer anderen WiBe-Installation importieren wollen, steht Ihnen dafür die Schaltfläche 'Importieren' zur Verfügung.
In der Tabelle sind die vorhandenen Kriterienkataloge zeilenweise gelistet mit den Bearbeitungsoptionen.

In der Spalte „Standard“ kennzeichnet das „Ja“ denjenigen Katalog, der bei der Neuanlage eines Projektes standardmäßig als erster Katalog in einer Liste angeboten wird. Falls kein Standard (im Untermenü ‚Kopfdaten‘) definiert wurde, wird der zuletzt bearbeitete Katalog bei der Neuanlage eines Projektes als erstes angeboten.
Bedeutung der Schaltflächen in jeder Zeile:
(detaillierte Hinweise enthalten die Onlinehilfen zu den einzelnen Optionen)
Ändern / Kopfdaten – ruft den Bildschirmdialog auf, in dem Sie die Kopfdaten des Kataloges einsehen und verändern (Name, Laufzeiten, Bezeichnungen …)
Ändern / Struktur/Kriterien – ruft den Bildschirmdialog auf, in dem Sie die Inhalte des Kataloges einsehen und verändern (Kriterien, Kriteriengruppen, Hilfetexte dazu, Optionstexte, etc.)
Ändern / Richtwerte – ruft den Bildschirmdialog auf, in dem Sie sog. Richtwerttabellen für diesen Katalog erstellen oder ändern können.
Aktivieren (Deaktivieren) – Kataloge können erst dann für Projekte verwendet werden, wenn sie aktiviert (zur Verwendung freigegeben) sind. Mit dieser Schaltfläche können Sie den Katalog entweder deaktivieren (falls er aktiviert war) oder aktivieren (falls er deaktiviert war).
Deaktivierte Kataloge können nicht zur Neuanlage von Projekten verwendet werden, sie werden aber zur Bearbeitung und Anzeige der Projekte benötigt, die zuvor mit diesem Katalog angelegt wurden.Kopieren – legt eine Kopie des gewählten Kataloges an (dem Katalognamen wird der Zusatz "Kopie" mit dem aktuellen Datum hinzugefügt)
Exportieren – ruft den Bildschirmdialog auf, in dem Sie den ausgewählten Katalog exportieren können.
Katalog löschen – Sicherheitshalber können Sie nur deaktivierte Kataloge löschen. Sie erhalten eine Warnmeldung, falls sich Projekte mit diesem Katalog in der WiBe-Datenbank befinden und können den Vorgang dann noch abbrechen. Achtung: die 'Rückgängig'-Funktion in der Symbolleiste macht das Löschen von Katalogen NICHT rückgängig.
Katalogeigenschaften ('Kopfdaten') bearbeiten

Im Dialog (Ändern) 'Kopfdaten' aus dem Menü 'Katalogverwaltung' können Sie zentrale Bestandteile des zuvor ausgewählten Kriterienkataloges verändern.
Sie verlassen diesen Dialog über eine
der Schaltflächen unterhalb der Menüleiste:

Speichert Ihre Eingaben und springt zum Dialog, in dem Sie Kriterien und Inhalte des Kataloges im Detail bearbeiten können. | Speichert Ihre Eingaben und schließt den Katalog, kehrt zurück zur Katalogübersicht. | Ihre Eingaben werden nicht gespeichert. |
Register 'Allgemein'

Katalogname (Pflichtfeld), Version, Autor und Kommentar (optionale Felder): nehmen Sie hier Ihre Einträge vor; der Katalog wird unter dem Katalognamen später bei der Neuanlage von Projekten angeboten. Die Felder Version, Autor und Kommentar sind optional.
► Bei Änderungen an einem Katalog sollten die Angaben zur Version, zur Autorenschaft und das Kommentarfeld (manuell) aktualisiert werden.
Als Standardkatalog verwenden: wenn in diesem Feld ein Haken gesetzt ist, wird dieser Katalog bei der Neuanlage eines Projektes als Standard angeboten (der Anwender kann diese Voreinstellung ignorieren).
Hinweis: der betreffende Katalog muss in der Katalogverwaltung aktiviert sein, damit die Voreinstellung wirksam wird.
Sichtbar für folgende Organisationseinheiten: bietet die Option, den Kriterienkatalog nur ausgewählten Organisationseinheiten zur Verfügung zu stellen. Sie können den oder die Namen der betreffenden Organisationseinheit(en) direkt in die Eingabezeile eintragen. Oder Sie wählen den/die Namen aus der Auswahlliste aus, indem Sie auf die grüne Schaltfläche daneben klicken und dann Ihre Auswahl vornehmen. Die Auswahl wird gespeichert und in der Textzeile dann angezeigt bzw. ergänzt.
Standardmäßig bleibt diese Zeile leer ohne Eintrag.
Bleibt die Eingabezeile leer, wird der Kriterienkatalog allen Anwendern für die Anlage von Projekten angeboten (vorausgesetzt, er wurde auch aktiviert).
Wenn das Feld mindestens einen gültigen Eintrag enthält, wird dieser Kriterienkatalog exklusiv nur der/den eingetragenen Organisationseinheit(en) angeboten.
Die Zuordnung des Kataloges zu einzelnen Organisationseinheiten können Sie später rückgängig machen, indem Sie den Namen der OE aus der Eingabezeile löschen UND die "Speichern und Katalogstruktur/Kriterien bearbeiten" oder "Katalogverwaltung" Schaltfläche anklicken.
Sollte eine Organisationseinheit (später) unbenannt werden (im Dialog zur Benutzerverwaltung), dann wird die WiBe-Anwendung diese Änderung in den Kriterienkatalogen automatisch im Hintergrund synchronisieren.
Sollte eine Organisationseinheit (später) gelöscht werden (im Dialog zur Benutzerverwaltung), dann wird die WiBe-Anwendung diese Löschung NICHT automatisch in den Kriterienkatalogen vornehmen. Damit wird verhindert, dass dieser Katalog jetzt unbeabsichtigt allen Anwendern zur Verfügung steht.
Maximale Projektlaufzeit: mit diesem Feld legen Sie fest, über wie viele Berechnungsjahre ein Projekt maximal berechnet werden kann. Einzelne Projekte können später zwar mit kürzeren Laufzeiten angelegt werden, aber nicht über die maximale Projektlaufzeit hinaus.
Die maximale Projektlaufzeit kann nachträglich geändert werden und wirkt sich ab dem Zeitpunkt auf die Anlage neuer Projekte aus.
Bezeichnung für monetäre Werte: hier haben Sie die Wahl zwischen den Bezeichnungen "haushaltswirksam" oder "liquiditätswirksam". Hintergrund: das WiBe-Fachkonzept trennt grundsätzliche alle monetären Eingaben in "haushalts-/liquiditätswirksame" oder "nicht haushalts-/liquiditätswirksame" Anteile. Für die öffentliche Verwaltung hat sich das Bezeichnungspaar "haushaltswirksam – nicht haushaltswirksam" eingebürgert, während andere Anwender die Bezeichnungen "liquiditätswirksam – nicht liquiditätswirksam" bevorzugen.
Währung: grundsätzlich werden alle Eingaben in der Währung 'Euro' gerechnet.
Katalogtyp: Standard für die WiBe ist der Eintrag "WiBe Katalog". Sofern Ihre Behörde / Ihr Unternehmen spezielle Zusatzlizenzen erworben hat, stehen Ihnen auch andere Berechnungskonzepte (beispielsweise gemäß Leitfaden WU Hochbau) offen.
Registerkarte 'Zinssatz'

Geben Sie die Zinssätze für Ab- und Aufzinsung in die Felder ein. Üblicherweise wählt man für beide Zinssätze denselben Wert. Den aktuellen Zinssatz für die Bundesverwaltung veröffentlicht das Bundesministerium für Finanzen regelmäßig auf seiner Website.
Hinweis: Ihre Einträge werden bei der Neuanlage eines Projektes vorgeschlagen. Der Anwender kann diese Werte übernehmen oder überschreiben und auch für jede einzelne Alternative innerhalb des Projektes davon abweichend festlegen.
Hintergrund zum Aufzinsungssatz: Ab der Version 2 einer WiBe besteht die (Software-) Option, anstatt des ursprünglichen Basisjahres ein abweichendes Berechnungsjahr (i.d.R. das aktuelle Jahr) zu wählen. Alle Beträge vom Berechnungsjahr (dem aktuellen Jahr) bis zum Projektende werden dann auf das Berechnungsjahr abgezinst mit dem festgelegten Abzinsungszins. Alle Beträge vor dem Berechnungsjahr werden aufgezinst auf das Berechnungsjahr mit einem Aufzinsungszinssatz.

Die Abbildung zeigt ein Beispiel: Version 1 der WiBe wurde 2019 berechnet. Im Jahr 2021 wird eine Version 2 angelegt; Bezugsjahr der Version 2 ist das aktuelle Jahr 2021 – alle Beträge aus den Jahren 2021 bis 2023 werden abgezinst auf den Beginn 2021; alle Beträge aus den Jahren 2019 und 2020 werden aufgezinst.
Registerkarte 'Monetäre Kennwerte'
Alle monetären Eingaben zur Wirtschaftlichkeit eines Projektes werden im WiBe-Konzept in eine Kapitalwertberechnung eingebracht.
In diesem Dialog können Sie die Namen für die Monetären Kennwerte und deren Kurzbezeichnungen definieren bzw. ändern. Klicken Sie zur Eingabe mit der Maustaste in das betreffende Feld.

Bezeichnung und Kurzform
Geben Sie für den Kapitalwert, die Teilkapitalwerte und den Kapitalwert bei Risikobetrachtung (neue) Bezeichnungen und Kurzformen ein.
Das WiBe Fachkonzept fragt im Regelfall bei allen monetären Eingaben, ob der Betrag in Gänze oder zu Teilen "haushaltswirksam/liquiditätswirksam" ist. Für jedes monetäre Kriterium gibt es deshalb zwei (2) Spalten für die Eingabe: haushaltswirksamer Betrag, nicht haushaltswirksamer Betrag.
Wenn Sie den Haken vor "Monetäre Eingaben trennen in …" entfernen, wird bei der Neuanlage eines Projektes mit diesem Kriterienkatalog nur eine (1) Spalte für die Eingabe monetärer Beträge angeboten. Die Trennung der Beträge in haushaltswirksame und nicht-haushaltswirksame Anteile entfällt.
Registerkarte 'Hauptgruppen/Qualitative Kennwerte'

Alle monetären Kriterien (deren Ergebnis als Kapitalwert des Projektes ausgewiesen wird) sind in mindestens einer "Kriterienhauptgruppe" zusammenzufassen. Im einfachsten Fall benennen Sie diese Hauptgruppe 'Monetäre Kriterien'. Sie können mehrere monetäre Kriterienhauptgruppen anlegen (s. Abbildung). Für die monetären Hauptgruppen sind Bezeichnungen für Kennwerte und Kurzformen NICHT mehr erforderlich, da diese bereits auf der vorigen Registerkarte definiert wurden.
Für die qualitativen Kriterienhauptgruppen dagegen sind die Bezeichnungen für den Kennwert und dessen Kurzform zu definieren bzw. anzupassen. Geben Sie den gewünschten Text in die Eingabefelder ein.
Beachten Sie: Bevor Sie später Katalogstrukturen bearbeiten, müssen alle Kriterienhauptgruppen angelegt sein, die Sie bearbeiten wollen! Sie legen also zuerst hier („Hauptgruppen/Qualitative Kennwerte“) die notwendigen Kriterienhauptgruppen an, bevor Sie die Struktur oder die Kriterien mit dem Dialog ‚Struktur/ Kriterien bearbeiten‘ verändern.
Weitere Kriterienhauptgruppen können Sie dem Katalog hinzufügen: Tragen Sie die Bezeichnungen für die neue Kriterienhauptgruppe, den Typ (Monetär oder Qualitativ) sowie bei qualitativen Hauptgruppen die Bezeichnungen für den Kennwert und dessen Kurzform in die Eingabefelder der leeren Zeile ein und klicken Sie auf die 'Hinzufügen' Schaltfläche. Der Bildschirm wird neu aufgebaut und zeigt die neue Kriterienhauptgruppe in der Liste an.
Falls Sie vorhandene Einträge umbenennen wollen: Klicken Sie in das betreffende Eingabefeld und nehmen Sie die Änderung vor.
Registerkarte 'Hauptgruppen/Qualitative Kennwerte' Sonderfall "Löschen"
Mit der Schaltfläche 'Löschen' entfernen Sie die betreffende Kriterienhauptgruppe vollständig aus dem Kriterienkatalog – es werden auch alle Kriterien und Unterkriterien gelöscht. Sie erhalten zuerst eine Sicherheitsabfrage:

'Abbrechen' führt Sie zum vorigen Dialog zurück, 'Hauptgruppe löschen' entfernt die Hauptgruppe und alle Kriterien aus dem Katalog. Die Löschung kann nicht rückgängig gemacht werden.
Registerkarte 'Projekteigenschaften'

Die Liste der Projekteigenschaften können Sie hier definieren / verändern, indem Sie neue Eigenschaften eingeben und/oder Eigenschaften aus der Liste entfernen.
Hinweis: der Anwender kann später bei der Neuanlage eines Projektes wählen, ob er Eingaben zu diesen Feldern macht. Er kann weitere Eigenschaftsfelder speziell für sein Projekt definieren und in seinem Projekt speichern.
Katalogstruktur / Kriterien bearbeiten

In 'Struktur/Kriterien' aus dem Menü 'Katalogverwaltung' können Sie Kriterien, Texte und Gewichte des Kriterienkataloges bearbeiten.
Beachten Sie: Bevor Sie die Katalogstrukturen bearbeiten, müssen im Untermenü „Kopfdaten“ bereits alle Kriterienhauptgruppen angelegt sein. Sie legen also zuerst im Untermenü Kopfdaten (Katalogkopfdaten bearbeiten - Hauptgruppen/Qualitative Kennwerte) die notwendigen Kriterienhauptgruppen an, bevor Sie die Struktur oder die Kriterien mit dem Untermenü Struktur/Kriterien bearbeiten.

In der Titelleiste sehen Sie links, welchen Katalog Sie geöffnet haben. Folgende Schaltflächen stehen zur Verfügung:
Katalogstruktur bearbeiten s. detaillierte Beschreibung unten
Katalogeigenschaften: wechselt zur Darstellung und Bearbeitung der Kopfdaten des Kataloges
Gruppeneigenschaften s. Beschreibung am Ende dieses Abschnittes
Katalogverwaltung: wechselt zur Übersichtsseite der Katalogverwaltung
In der Überschriften-Zeile finden Sie die Liste der Kriterienhauptgruppen. Mit Klick auf das 'Öffnen'-Symbol können Sie die gewünschte Kriterienhauptgruppe zur Bearbeitung auswählen.

Bei der Bearbeitung eines vorhandenen Kataloges zeigt das Feld die Kriterien dieser Kriterienhauptgruppe (s. Abb.). Bei der Neuanlage eines Kataloges ist das Eingabefeld leer.
Klicken Sie auf 'Katalogstruktur bearbeiten', wenn Kriterien ergänzt, gelöscht, umsortiert oder höher/tiefer gestuft werden sollen.
Wenn Sie direkt auf ein Kriterium klicken, öffnet sich ein Bearbeitungsfenster für die Details des betreffenden Kriteriums.
Bearbeiten der Katalogstruktur und der Kriterienliste
Klicken Sie auf die Schaltfläche 'Katalogstruktur bearbeiten', um mit der Bearbeitung der gewählten Kriterienhauptgruppe zu beginnen. Die Darstellung ändert sich:

Sie geben Kriterien ohne Nummerierung direkt in das Textfeld ein. Die Nummerierung erfolgt später automatisch. Für die Eingabe gilt:
Neuanlegen einen Kriteriums: Klicken Sie in das Texteingabefeld und geben Sie Ihren Text ein; jede Zeile definiert ein Kriterium oder eine Überschrift.
Strukturieren des Kataloges: linksbündige Zeileneinträge definieren Kriterien der Ebene 1; jede Einrückung nach rechts bedeutet, dass das betreffende Kriterium ein Unterkriterium zum übergeordneten Kriterium ist
Hinweis: benutzen Sie für das Einrücken immer die Tabulatortaste Ihrer Tastatur.
Beachten Sie: die maximale Anzahl von Unterpunkten zu einer Überschrift Ihres Kataloges beträgt 9 (es gibt also maximal 9 Kriterienhauptgruppen, jede Hauptgruppe kann maximal 9 Untergliederungen enthalten, die wiederum maximal 9 Unterpunkte haben können, usw.).
Das Ergebnis Ihrer Eingabe wird im Prinzip aussehen wie in der obigen Abbildung
(bei einem neuen Katalog fehlen noch die Nummern der Kriterien).
Mit der 'Speichern' Schaltfläche übernehmen Sie Ihre Eingaben, im Hintergrund wird die Nummerierung der Kriterien aktualisiert und das Ergebnis anschließend angezeigt (s. Abbildung).

Hinweis zur Verwendung der Zwischenablage:
Die Zwischenablage sollten Sie nur innerhalb des Eingabefeldes nutzen.
Aus anderen Anwendungen können Sie eine einzelne Textzeile (ohne Absatzende Formatierung) über die Zwischenablage einfügen. Diese eine Zeile kann beliebig lang sein und kann dann innerhalb des Eingabefeldes in beliebig viele Kriterienzeilen "zerlegt" werden. Auf diese Weise können Sie eine Liste von Kriterien bereits außerhalb der WiBe anlegen und dann hier weiterbearbeiten.
Verzichten Sie bei der Definition der Kriterien darauf, umfangreiche Texte mit Absatzumbrüchen aus anderen Anwendungen über die Zwischenablage einzufügen – aufgrund nicht sichtbarer Formatierungen kommt es je nach Anwendung und Webbrowser später zu unerwünschten Ergebnissen: die WiBe Anwendung prüft die Eingaben und lehnt in solchen Fällen die Speicherung ab.
Bearbeiten der Kriterien
Die Katalogstruktur mit den gespeicherten Kriterien wird als Gliederung mit Hyperlinks angezeigt. Wenn Sie auf ein Kriterium klicken, öffnet sich ein Bearbeitungsfenster für die Details des Kriteriums. Die Texteingabefelder unterscheiden sich, je nachdem, ob es sich um ein monetäres Kriterium, eine Kriteriengruppe oder um ein qualitatives Kriterium handelt.
Texteingabefelder für Kriteriengruppen ("Überschriften")

Kurzbezeichnung (intern, für den Anwender nicht sichtbar): Jedes Kriterium/ Gliederungspunkt benötigt eine Kurzbezeichnung, die maximal 255 Zeichen lang sein darf. Beachten Sie: die Kurzbezeichnung darf nur einmal im Katalog verwendet werden. Verzichten Sie dabei auf Sonderzeichen.
Anzeigename: Jedes Kriterium/jeder Gliederungspunkt benötigt zusätzlich zur internen Kurzbezeichnung einen Namen, der zur Anzeige auf dem Bildschirm verwendet wird. Der Name darf maximal 255 Zeichen lang sein.
Beachten Sie: entscheidend für die Zuordnung von Beträgen ist immer die Kurzbezeichnung, nicht der Anzeigename.
Hilfetext: In das Feld kann eine Erläuterung bis maximal 32.000 Zeichen eingegeben werden. Der Text wird dem Anwender angezeigt, wenn er die Schaltfläche 'Info' verwendet.
Wenn Sie weitere Kriterien bearbeiten wollen, verlassen Sie Ihre Eingaben mit der 'Speichern' Schaltfläche, die Sie zurück zur Liste der Kriterien führt.
Texteingabefelder für monetäre Kriterien

Das Feld "Listenbezeichnung" wird zur Anzeige des Kriteriums am Bildschirm verwendet bei Darstellungen, in denen das Kriterium ohne seine übergeordneten Gliederungspunkte gelistet wird. Der Text für den Listeneintrag darf maximal 255 Zeichen lang sein.
WICHTIG: Kostenkriterium: Nur wenn Sie dieses Feld ankreuzen, werden später Betragseingaben zu diesem Kriterium als Kosten (Auszahlung) gerechnet (der Anwender gibt bei monetären Kriterien grundsätzlich keine Vorzeichen ein; diese werden hier definiert und später automatisch gesetzt).
Hilfetext: In das Feld kann ein Text bis maximal 32.000 Zeichen eingegeben werden. Dieser Text wird dem Benutzer angezeigt, wenn er die Schaltfläche 'Info' verwendet.
Abweichungsfaktoren für monetäre Kriterien

Für die Berechnung des Risiko-Kapitalwertes WiBe KW/R können bei jedem monetären Kriterium Abweichungsfaktoren in Prozent vordefiniert werden.
Mit den Abweichungsfaktoren bei den Kostenkriterien geben Sie den Prozentsatz an, um den der später eingegebene Betrag (getrennt nach haushaltswirksam und nicht-haushaltswirksam) überschritten werden könnte. Sie legen so den Rahmen für das Risiko von Kostenüberschreitungen fest.
► Eingaben bei einem Kostenkriterium führen also grundsätzlich dazu, dass der später dort eingegebene Betrag in der Risikobetrachtung erhöht wird.
Mit den Abweichungsfaktoren bei den Nutzenkriterien geben Sie den Prozentsatz an, um den der später eingegebene Nutzenbetrag (getrennt nach haushaltswirksam und nicht-haushaltswirksam) unterschritten werden könnte. Sie legen so den generellen Rahmen für das Risiko von Nutzenunterschreitungen fest.
► Ihre Eingabe bei einem monetären Nutzenkriterium führt als grundsätzlich dazu, dass der später dort eingegebene Betrag in der Risikobetrachtung gemindert wird!
Standardmäßig betragen die Abweichungsfaktoren 0. Die Eingabe von Abweichungsfaktoren wird üblicherweise durch den Benutzer während der Eingabe der monetären Werte vorgenommen (als Überschreibung der standardmäßig mit 0% angegebenen Faktoren). Sie können bereits im Kriterienkatalog zu jedem Kriterium generelle Abweichungsfaktoren für alle neuen Projekte definieren. Diese Prozentangaben werden dem Benutzer später automatisch vorgeschlagen (und können wiederum vom Benutzer überschrieben werden).
Sie sehen in der Liste die bisher gespeicherten Abweichungsfaktoren (getrennt in „Haushalts‑/ Liquiditätswirksam“ bzw. „Nicht Haushalts‑/ Liquiditätswirksam“) für die maximale Zahl der Berechnungsjahre.
Abweichungsfaktoren müssen zwischen 0 und 100 Prozent liegen. Ein Abweichungsfaktor von 50 bei einem Kostenkriterium bedeutet beispielsweise, dass ein später eingegebener Betrag von 1.000 Euro in der Risikobetrachtung mit 1.500 Euro eingesetzt wird.
Texteingabefelder für qualitative Kriterien
(Die Registerkarte "Allgemein" entspricht der oben beschriebenen.)

Register Optionstexte
Mit dieser Karteikarte können Sie dem Benutzer für die Bewertung des Kriteriums Erklärungstexte anbieten, nach denen er seine Eingaben zwischen 0 und 10 wählen wird. Die Texte werden im erweiterten Eingabedialog für die qualitativen Kriterien verwendet.
Jeder Text darf bis maximal 255 Zeichen umfassen. Für die Darstellung in der Auswahlliste des Bildschirms sind kürzere Texte günstiger, da andernfalls die Bildschirmdarstellung beeinträchtigt sein kann.
Auch wenn nicht für jede Eingabe zwischen 0 und 10 ein Text eingegeben ist: alle Stufen werden dem Benutzer später zur Auswahl angeboten.
Register Gewichte

Auf dieser Karteikarte können die Gewichte der einzelnen Kriterien der jeweiligen qualitativen Kriterienhauptgruppe eingetragen oder verändert werden.
Es sind nur Ganzzahlen als Gewichte erlaubt. Die Summe der Gewichte wird intern berechnet; sie muss nach Änderungen wieder 100 betragen.
Änderungen der Gewichte an einem vorhandenen Katalog gelten nur für neue Projekte. Bei vorhandenen Projekten sind die Gewichte jeder Version/Alternative gespeichert und durch Änderungen im Katalog nicht änderbar.

Gruppeneigenschaften definieren
Die Schaltfläche Gruppeneigenschaften öffnet das Eingabefenster, in dem Sie den Hilfetext zur Erläuterung einer Kriterienhauptgruppe eingeben oder ändern können. Beenden Sie die Eingabe mit der 'Speichern'-Schaltfläche, um zur Bearbeitung der Kriterien zurückzukehren.
Beachten Sie unbedingt, dass Ihre Eingaben nur in der WiBe-Datenbank gespeichert werden, wenn Sie eine der beiden "Speichern" Schaltflächen betätigen:

Richtwerte
Die Option "Richtwerte" ermöglicht es Ihnen, für monetäre Kriterien häufig benötigte Werte einheitlich und zentral vorzugeben: diese Werte werden allen Anwendern später in Richtwerttabellen zur Verfügung gestellt und ersparen den Anwendern eigene Erhebungen.
Die Einrichtung von Richtwerttabellen ist optional und für das Funktionieren der WiBe Anwendung nicht erforderlich. Damit der Anwender diese Option nutzen kann, muss zuvor eine Richtwerttabelle für das betreffende Kriterium eines bestimmten Kriterienkataloges erstellt werden. Dazu dient dieser Dialog. Klicken Sie dafür auf die Schaltfläche 'Richtwerte'.
Der Anwender findet die Richtwerttabelle, wenn er bei der Eingabe für das Kriterium die Schaltfläche 'Rechenblatt/Periodische Eingaben' betätigt und im danach folgenden Dialog 'Richtwerte' anklickt.
Hinweise zu den Feldern des Richtwerte-Dialoges:
WiBe Kriterienkatalog: Richtwerte sind immer dem in der Kopfzeile genannten Katalog zugeordnet (im Beispiel: Kriterienkatalog Organisationsprojekte). Wenn Sie diese Zuordnung ändern wollen, springen Sie zurück in das Menü 'Kataloge – Katalogverwaltung', wählen dort den gewünschten Katalog, indem Sie in der Zeile auf die Schaltfläche 'Ändern' klicken und dann auf 'Richtwerte'.

Kriterium: wählen Sie das Kriterium, für das eine Richtwerttabelle erstellt oder geändert werden soll, in dem Sie auf das 'Öffnen' Symbol klicken und dann in der Liste das gewünschte Kriterium mit der Maus auswählen.
Richtwerte: das Feld "Richtwerte" links listet alle Richtwerte auf, die zu dem gewählten Kriterium bereits vorhanden sind.
Eingabezeile 'Richtwert': legen Sie hier den Namen für einen neuen Richtwert fest (durch Überschreiben der Vorgabe 'Unbenannt') und geben Sie anschließend die Jahreswerte in die Tabelle ein (die erste Spalte ist für haushalts-/ liquiditätswirksame Beträge vorgesehen, die zweite Spalte für nicht haushalts-/ liquiditätswirksame Beträge). Mit der Schaltfläche 'Jahr hinzufügen' können Sie die Laufzeit der Richtwerttabelle verlängern. Bereits vergangene Jahre werden automatisch ausgeblendet (z. B. das Jahr 2020), auch wenn die Richtwerttabelle dafür ursprünglich Werte enthielt. Mit der Schaltfläche 'Jahr entfernen' können Sie schrittweise die Tabelle verkürzen: es wird immer das letzte (höchste) Jahr gelöscht.
WICHTIG: die Schaltfläche 'Richtwert hinzufügen' anklicken, damit Ihre Eingaben gespeichert werden.
Anklicken eines Richtwertes im Feld 'Richtwerte' wählt diesen Richtwert zur Bearbeitung aus. Sie können die einzelnen Jahreswerte bearbeiten, Jahre hinzufügen oder entfernen. Schließen Sie Ihre Bearbeitung mit der Schaltfläche 'Richtwert speichern' ab.
Sie können eine Kopie (Schaltfläche 'Kopieren') eines Richtwertes anlegen, die Kopie sodann umbenennen und weiterbearbeiten oder auch Richtwerte löschen (Schaltfläche 'Entfernen').
Importieren: mit dieser Schaltfläche können Sie Richtwerttabellen in Ihre Installation übernehmen. Für die Übertragung und Nutzung der Richtwerttabelle muss der Kriterienkatalog in beiden Installationen vorhanden sein.

Kriterium: Richtwerte gelten immer für ein bestimmtes Kriterium (das Sie im vorigen Schritt, bei der Richtwerte-Übersicht, ausgewählt oder übernommen haben). Diese Angabe ist hier nicht änderbar (ein anderes Kriterium können Sie wählen, wenn Sie mit 'Abbrechen' zurück zum ersten Richtwerte-Bildschirm wechseln).
Richtwert: Zeigt bereits vorhandene Richtwerte zu diesem Kriterium an, "undefined" wird angezeigt, wenn noch kein Richtwert existiert.
Dateiname: Mit 'Datei auswählen' wählen Sie die gewünschte Richtwerttabelle auf Ihrem System oder im Netzwerk (Richtwerttabellen tragen die Dateiendung XML).
Importieren: Nachdem Sie eine Richtwerttabelle ausgewählt haben, starten Sie mit dieser Schaltfläche den Importvorgang. Der Import war erfolgreich, wenn der Startbildschirm des Richtwert-Menüs angezeigt wird – die importierte Richtwerttabelle ist dann verfügbar.
Exportieren: mit diesen Schaltflächen können Sie Richtwerttabellen aus der WiBe Datenbank als Kopie exportieren. Nach Anklicken der Schaltfläche öffnet sich ein Fenster, in dem Sie den Speicherort der XML-Datei festlegen.
Sie verlassen dieses Menü mit einem Klick auf die 'Schließen' Schaltfläche.
11 WiBe – Menü 'Sicherheit'
Das Menü 'Sicherheit' enthält folgende Unterpunkte, die nachfolgend beschrieben sind:

Kennwort ändern
Im Menü 'Sicherheit' können Sie mit der Option 'Kennwort ändern' Ihr Zugangskennwort ändern.

Geben Sie dazu zunächst Ihr aktuelles Kennwort ein und anschließend das neue Kennwort. Wiederholen Sie Ihre Eingabe im Feld 'Neues Kennwort bestätigen' und klicken Sie auf 'Kennwort speichern'.
(Mit der Schaltfläche 'Abbrechen' verlassen Sie diesen Dialog ohne Änderung Ihres Kennwortes.)

Wenn Ihre Eingaben korrekt waren, folgt ein Bestätigungsbildschirm, den Sie mit 'Weiter' verlassen.
Hinweis: Sollten Sie Ihr Kennwort vergessen haben, wenden Sie sich bitte an den WiBe Administrator, der Ihr Kennwort auf Ihren (Anmelde-) Namen zurücksetzen kann.
Benutzerverwaltung
Im Untermenü 'Benutzerverwaltung' des Menüs 'Sicherheit' können Sie Benutzer anlegen, ändern, löschen, deren Rollen (Berechtigungen) ändern oder das Kennwort zurücksetzen. Der Dialog ist nur für Administratoren bzw. für Benutzer mit dieser Rolle verfügbar.

Neue Benutzer können Sie anmelden, wenn Sie auf die Schaltfläche 'Neuer Benutzer' klicken. Es öffnet sich ein Bildschirmdialog, in dem Sie die erforderlichen Angaben machen können (Details s. unten).

Achtung: Neue Benutzer haben zunächst keine Rollen – Sie müssen also nach dem Anlegen eines neuen Benutzers diesem zuerst die gewünschten Rollen zuweisen.
Die Tabelle mit der Spalte 'Benutzer' zeigt in alphabetischer Reihenfolge alle Benutzer dieser WiBe Installation mit weiteren Angaben (zugehörige Organisationseinheit, letzter Login, zugeteilte Rollen und (optional) Kontaktangaben).

Wenn Sie die Berechtigungen ("Rollen") einzelner Benutzer ändern wollen oder einzelne Benutzer ändern oder löschen wollen: klicken Sie in der betreffenden Zeile mit der Maus auf die gewünschte Aktion. Es öffnen sich weitere Dialoge, in denen Sie die Änderungen vornehmen können.

Neuen Benutzer anlegen

Die Eingabefelder Benutzer, E‑Mail und Kennwort (2x) sind Pflichtfelder. Die Felder Organisationseinheit und Kontakt (Telefonnummer, Ansprechpartner o.ä.) sind optional.
Organisationseinheiten wählen Sie aus der Liste aus oder indem Sie eine neue Organisationseinheit definieren (durch Klick auf die Schaltfläche neben der OE-Liste; s. unten).
Benutzernamen und Kennwort werden Sie als Administrator mit dem Benutzer abstimmen und ihn auffordern, nach der erstmaligen Anmeldung in der WiBe sein Kennwort zu ändern (Menü Sicherheit, Kennwort ändern).
'Benutzer anlegen' legt den neuen Benutzer in der Benutzer-Datenbank an. Das Programm springt zurück zum Menü 'Benutzerverwaltung', damit Sie im nächsten Schritt die Rollen für diesen Benutzer festlegen können.
Organisationseinheiten bearbeiten (im Dialog 'Neuer Benutzer')

Hintergrund: die Projektleitung kann ein Projekt zusätzlich für eine oder mehrere Organisationseinheiten öffnen: jeder Benutzer dieser Organisationseinheit hat dann ein Leserecht (aber keine Schreibrechte) für das Projekt. Diese Berechtigung vergibt die Projektleitung in den Projektkopfdaten ("Ausführende").
Mit dem Klick auf das Symbol rechts neben der Zeile für die Organisationseinheit erweitert sich der Dialog.
Sie können jetzt darunter den Namen der neuen Organisationseinheit eingeben und mit Hinzufügen diesen Namen direkt dem (neuen) Benutzer zuordnen.
Mit der Liste 'Bestehende Organisationseinheiten' haben Sie die Möglichkeit, Organisationseinheiten auszuwählen, um diese dann umzubenennen oder zu löschen.
Sie verlassen den Dialog im Regelfall mit der Schaltfläche 'Benutzer anlegen'. Haben Sie nur eine Änderung bei den bestehenden Organisationseinheiten vorgenommen, verlassen Sie den Dialog mit der Schließen-Schaltfläche.

Benutzer ändern

Mit Klick auf diese Schaltfläche öffnet sich der Dialog "Benutzer ändern" für den gewählten Benutzer. Sie können jetzt dessen Organisationseinheit oder eine neue Organisationseinheit definieren, die diesem Benutzer zugewiesen wird. Ebenfalls lassen sich Änderungen bei E‑Mail und den Kontaktdaten vornehmen.
Benutzer löschen
Ein Klick auf diese Schaltfläche löscht den ausgewählten Benutzer aus der Anwenderliste. Eine Warnmeldung macht Sie darauf aufmerksam und
gestattet, den Vorgang abzubrechen.
Rollen von Benutzern ändern

Für jeden Benutzer müssen Sie als Administrator entscheiden, welche Zugriffs-, Lese- und Schreibrechte der Benutzer haben soll, indem Sie ihm eine oder mehrere Rollen zuordnen. Die Zuordnung von Rollen können Sie jederzeit mit sofortiger Wirkung anpassen. Klicken Sie in der betreffenden Zeile mit der Maus auf die Schaltfläche 'Rollen ändern' und der Dialog "Rollen für Benutzer ändern" öffnet sich.
Eine Übersicht zu den verschiedenen Rollen finden Sie unten.
Kennwort zurücksetzen
Für den gewählten Benutzer ersetzt ein Klick auf diese Schaltfläche das aktuelle Kennwort durch dessen Namen.
Drucken der Benutzerliste
Die Benutzerliste kann als PDF-Dokument gespeichert und gedruckt werden.
Exportieren der Benutzerliste im LibreOffice Format
Die Benutzerliste kann als LibreOffice-Dokument (Format .ods) exportiert werden. Damit besteht die Möglichkeit, die Liste anders zu sortieren bzw. weiter zu bearbeiten.
Übersicht zu den Rollen von Benutzern
Jeder Benutzer muss mindestens eine Rolle erhalten (diese darf nicht die Leser-Rolle sein), um in der WiBe Anwendung aktiv zu werden, jeder Benutzer kann mehrere Rollen erhalten.
Generelle Hinweise zu den Eigenschaften der einzelnen Rollen:
Administrator
Weitestgehende Rechte im WiBe-Programm, unbeschränkter Zugang zu allen Programmteilen mit Lese- und Schreibrechten. Der erste Benutzer, der die Neuanlage des Mandanten vorgenommen hat, erhält automatisch Administratorrechte und kann danach auch weitere Benutzer mit diesen Rechten ausstatten. Die Anzahl der Administratoren sollte auf das notwendige Minimum beschränkt bleiben.
Controller
Controller haben LESE-Berechtigung für alle Projekte, ohne selbst neue Projekte anlegen oder Berechnungen in Projekten verändern zu können. Sie können Auswertungen und Berichte, die sich auf mehrere Projekte beziehen ("Portfolio"), erstellen, einsehen und verändern.
Katalogautor
Katalogautoren können neue Kriterienkataloge anlegen und vorhandene Kataloge verändern sowie Richtwerttabellen anlegen und ändern. Katalogautoren können keine Projekte neu anlegen oder bestehende Projekte ändern.
Leser
Diese Rolle wird immer nur in Verbindung mit einer anderen Rolle wirksam. Mit der Vergabe dieser Rolle zusätzlich zu der/den bereits zugeordneten Rolle(n) stellen Sie sicher, dass der betreffende Anwender keine Änderungen an den Daten vornehmen kann.
Projektleitung
Die Projektleitung kann als einzige ein neues Projekt anlegen. Sie hat Lese- und Schreibrechte für ihr Projekt und kann alle erforderlichen Eingaben und Berechnungen dafür vornehmen. Sie kann weitere Benutzer oder Organisationseinheiten mit Rechten für ihr Projekt ausstatten.
Wird bei der Neuanlage eines Projektes der Qualitätssicherungszyklus aktiviert, bleibt der Projektleitung die Freigabe (Abschluss der QS bei den monetären Kriterien) vorbehalten.
Die Projektleitung hat keine Rechte, Kriterienkataloge zu ändern oder neu anzulegen und sie kann nicht die Funktionen des sog. Controlling-Menüs nutzen (Übersicht über mehrere Projekte; nur für die Rolle 'Controller' verfügbar).
WiBe-Bearbeitung
Die WiBe-Bearbeitung hat Lese- und Schreibzugriff auf die Projekte, denen sie zugeordnet ist und kann in diesen Projekten alle Daten eingeben und Berechnungen vornehmen. Alle anderen Funktionen sind ihr versperrt.
Rollen
Der Dialog steht nur dem Administrator und Benutzern mit der Rolle Administrator zur Verfügung.
WiBe enthält vordefinierte Rollen mit bestimmten Schreib- und Leserechten. Die Tabelle zeigt die vorhandenen Rollen und die Anzahl der Benutzer mit diesen Rollen (Benutzer können mehr als eine Rolle einnehmen).
Hier hätten Sie auch die Möglichkeit, Rollen zu löschen (technisch möglich, aber nicht sinnvoll) oder weitere Rollen einzurichten (technisch möglich, aber nur sinnvoll zu einem späteren Zeitpunkt bei Erweiterungen der Software).


WiBe Professional Version - Rollenkonzept
Rolle darf Bildschirmdialog mit Lese- und Schreibrechten aufrufen


Hinweis: leere Zeilen weisen auf eingeschränkte Rechte der Professional-Version im Vergleich zur Enterprise-Version hin oder kennzeichnen Funktionen, die der Rolle des Administrators vorbehalten sind.
Anlegen einer neuen Rolle

Neben den vordefinierten Rollen mit bestimmten Lese- und Schreibrechten können Sie weitere Rollen anlegen und diese dann einzelnen Benutzern zuordnen. Nachdem Sie den Namen der Rolle eingegeben haben, klicken Sie auf 'Rolle anlegen', die Rolle steht damit zur Nutzung bereit.
Bitte beachten Sie, dass eine von Ihnen zusätzlich angelegte Rolle "klassifikatorisch" ist ohne Funktion. Erst nachdem der technische Administrator weitere Konfigurationsparameter10F11 definiert hat, lässt sich die neu angelegte Rolle sinnvoll einsetzen. Bis dahin ergeben sich die Rechte eines Benutzers immer nur aus den in der WiBe vordefinierten Rollen und nicht aus den von Ihnen neu angelegten Rollen.
Optional: Benutzerdatenbank bereinigen

Diese Option werden Sie nur in Ausnahmefällen benutzen und zwar dann, wenn Sie feststellen, dass die Anzahl der zugeteilten Rollen (s. Abbildung weiter oben) nicht mit der Liste der Benutzer (im Menü Sicherheit/ Benutzerverwaltung) übereinstimmt. Ursache dafür ist ein Programmfehler in der Microsoft Benutzerdatenbank, durch den auch bereits gelöschte Benutzer teilweise mitgezählt werden. Wenn Sie auf diese Schaltfläche klicken, sendet Ihnen Ihr Browser einen Warnhinweis. Sie können den Vorgang dann starten oder auch abbrechen. Wir empfehlen in jedem Fall, davor eine Datensicherung vorzunehmen. Auf die Funktionsfähigkeit der WiBe Anwendung haben diese Abweichungen aber keinen Einfluss.
WiBe – Menü 'Enterprise'
Das Menü 'Enterprise‘ steht nur in der WiBe Enterprise Version zur Verfügung. Es enthält folgende Unterpunkte, die nachfolgend beschrieben sind:

Kapitalwertberechnung
Im Menü 'Kapitalwertberechnung' können Sie Berechnungen mit der Kapitalwertmethode vornehmen. Ähnlich wie im WiBe-Konzept werden Ihre monetären Angaben in Barwerte umgerechnet und zu einem Kapitalwert saldiert.
Sie gehen dabei in zwei Schritten vor: zuerst werden (nach Definition einiger Eckdaten) die Kriterien definiert, für die im zweiten Schritt monetäre Angaben zu machen sind.
Hinweis: Kriterienkataloge legen fest, welche monetären Kriterien zur Bewertung einer Investitionsmaßnahme herangezogen werden sollen. Die Kataloge im Enterprise-Menü sind nicht identisch mit den "(Standard-)Kriterienkatalogen" des Fachkonzepts WiBe. Sie haben hier die Möglichkeit, eine Kapitalwertberechnung nach eigenen Vorgaben anzulegen.



Öffnen eines bereits vorhandenen Kataloges:
Kriterienkataloge, die in der WiBe Datenbank bereits vorhanden sind, können Sie nutzen, um daraus Kataloge für eine Kapitalwertberechnung mit gleichen oder geänderten Kriterien abzuleiten. WiBe entnimmt nur die monetären Kriterien (-hauptgruppen), die Sie im nächsten Schritt ergänzen und modifizieren können.
Neuanlegen eines Kataloges:
Im Regelfall werden Sie den Kriterienkatalog neu definieren (er ist später zur erneuten Verwendung verfügbar). Ersetzen Sie die Vorgabe "Unbenannt" durch eine Bezeichnung Ihrer Wahl (im Beispiel Kapitalwertberechnung 210125) – unter diesem Namen wird der Katalog gespeichert und angezeigt.
Eckdaten der Berechnung:
Hier definieren Sie die Parameter, die für die Berechnung des Kapitalwertes erforderlich sind.
Basisjahr: definiert das Startjahr für die
Berechnung der Barwerte und des Kapitalwertes.Laufzeit: legt die Anzahl der Jahre fest,
für die Werte eingegeben werden sollen.Zinssatz: legt den (festen Durchschnitts-) Zinssatz fest, mit dem die monetären Werte in Barwerte umgerechnet werden sollen.
Betragseingabe: steuert, ob bei jedem Kriterium eine Trennung der monetären Werte in den haushaltswirksamen (liquiditätswirksamen) Anteil und den nicht haushalts- (nicht liquiditätswirksamen) Anteil möglich sein soll. Diese Trennung entspricht inhaltlich und begrifflich dem WiBe-Konzept. Sie können auf diese Unterscheidung verzichten, in dem Sie die Option "Betragseingabe nicht trennen" wählen.
Neuanlegen einer Kapitalwertberechnung:
Mit dieser Schaltfläche übernehmen Sie Ihre Eingaben und gehen weiter zur Definition des Kriterienkataloges (als Grundlage der späteren Kapitalwertberechnung).
Öffnen einer bestehenden Kapitalwertberechnung
(die vorigen Eingabefelder werden dabei ignoriert):
Mit dieser Schaltfläche greifen Sie auf eine bereits früher erstellte Kapitalwertberechnung zurück, um sie erneut zu bearbeiten.
Sie können den Prozess abbrechen, in dem Sie ein (beliebiges) anderes Menü anwählen oder ein Symbol der Symbolleiste anklicken.
Neuanlegen einer Kapitalwertberechnung

Nach der Definition der Eckdaten Ihrer Kapitalwertberechnung werden Sie jetzt die Kriterien festlegen, für die später monetäre Werte einzugeben sind. In den Kopfzeilen des Dialoges sehen Sie die Bezeichnung des Kriterienkataloges, die Laufzeit und den Zinssatz für die Kapitalwertberechnung.
Sie geben Ihre Kriterien in das Textfeld ein. Die Nummerierung der Kriterien erfolgt später automatisch. Für die Eingabe gelten folgende Regeln:
Neuanlegen eines Kriteriums: Klicken Sie in das Texteingabefeld und starten Sie mit der Texteingabe; jede Zeile definiert ein Kriterium
Strukturieren des Kataloges: linksbündige Zeileneinträge definieren Kriterien der Ebene 1; jede Einrückung nach rechts bedeutet, dass das betreffende Kriterium ein Unterkriterium zum übergeordneten Kriterium ist.
HINWEIS: benutzen Sie für das Tieferstufen die Tabulatortaste Ihrer Tastatur und für ein Höherstufen die Backspace-Taste.
In den dann folgenden Bildschirmen werden nur die Kriterien für die Betragseingabe angezeigt, nicht aber die Gliederungsüberschriften. Beim Druck der Ergebnisse später werden die Überschriften und die Kriterienzeilen mitgedruckt.
Kriterienkatalog speichern …: Klicken Sie auf diese Schaltfläche, wenn die Inhalte und die Struktur des Kriterienkataloges "stehen" und Sie mit der Eingabe der monetären Daten fortfahren wollen.
Monetäre Daten eingeben, Kapitalwertberechnung durchführen
Nach der Definition des Kriterienkataloges für Ihre Kapitalwertberechnung werden Sie jetzt die monetären Werte in die Tabelle eingeben (Katalog und Laufzeit können nicht mehr geändert werden).
Projekt: da Sie den Kriterienkatalog für viele gleichartige Berechnungen benutzen können, geben Sie für das aktuelle Projekt mit diesem Katalog einen Namen ein (Eingabefeld oberhalb der Tabelle). Wenn Sie ein bereits vorhandenes Projekt erneut aufgerufen haben, können Sie jetzt für dieses Projekt einen neuen Namen vergeben ohne die ursprüngliche Berechnung zu überschreiben.
Zinssatz: Sie können den ursprünglich gewählten Zinssatz für dieses Projekt ändern. Überschreiben Sie den angezeigten Wert mit dem neuen Zinssatz; die Berechnung wird später aktualisiert und gespeichert.
Kriterien ändern: wenn Sie den Kriterienkatalog nochmals überarbeiten wollen, klicken Sie auf den Link rechts oberhalb der Tabelle – die Liste der Kriterien (aus dem vorigen Schritt) wird erneut angezeigt und Sie können nach Korrekturen wieder an diese Stelle des WiBe Programmes zurückkehren (dabei gehen aber alle monetären Eingaben, die Sie bereits in die Tabelle eingetragen haben sollten, verloren).
ACHTUNG: Kosten müssen (im Gegensatz zur "allgemeinen WiBe")
immer mit negativem Vorzeichen eingegeben werden!

Die Tab-Taste führt Sie zeilenweise durch die Eingabefelder; Mausklick in einem Feld aktiviert das Feld für die Betragseingabe.
Kapitalwertberechnung vornehmen und Ergebnis speichern: Klicken Sie auf diese Schaltfläche, um die Betragseingaben zu speichern (dafür wird die Bezeichnung im Feld 'Projekt' verwendet) und um die Berechnung des Kapitalwertes vorzunehmen.
Summen, Barwerte und Kapitalwert(e) werden unterhalb der Eingabetabelle eingefügt (bei einer langen Kriterienliste scrollen Sie an das Ende der Tabelle):

Kapitalwertberechnung drucken bietet Ihnen zwei Druckformate an, mit denen Sie entweder die Ergebnisse (Barwerte und Kapitalwert) oder die Betragseingaben (Monetäre Eingaben) drucken. Für die Druckausgabe nutzen Sie die Schaltfläche „Download starten“ und verwenden dann die Druckoptionen Ihres PDF-Viewers.
Im PDF-Druck wird die vollständige Liste der Kriterien wiedergegeben:

Vorhandene Kapitalwertberechnungen öffnen, kopieren, löschen

Wählen Sie mit Mausklick eine gespeicherte KW-Berechnung aus und klicken Sie anschließend auf eine der Schaltflächen.
'Projekt öffnen' und 'Projekt kopieren' rufen einen Bildschirmdialog mit den Kopfdaten und den Eingaben des Projektes auf.
Nutzwertanalyse
Im Menü 'Nutzwertanalyse' können Sie Berechnungen mit dem Nutzwertanalyse-Verfahren vornehmen. Ähnlich wie im WiBe-Konzept werden Ihre qualitativen Angaben in einen Nutzwert umgerechnet. Sie gehen dabei im Regelfall in zwei Schritten vor: zuerst werden die Kriterien definiert, für die im zweiten Schritt qualitative Bewertungen zu machen sind.
Hinweis: Kriterienkataloge legen fest, welche (qualitativen) Kriterien zur Bewertung einer Auswahlentscheidung herangezogen werden sollen. Die in diesem Enterprise-Menü der WiBe genutzten Kataloge sind nicht identisch mit den "Standardkriterienkatalogen" des Fachkonzepts WiBe. Sie haben hier die einfache Möglichkeit, eine Nutzwertberechnung nach eigenen Vorgaben zu konfigurieren.

Öffnen eines bereits vorhandenen Kataloges:
Kriterienkataloge, die in der WiBe Datenbank vorhanden sind, können Sie nutzen, um daraus Kataloge für eine Nutzwertberechnung abzuleiten. WiBe übernimmt aus vorhandenen Katalogen nur qualitative Kriterien.

Neuanlegen eines Kataloges:
Im Regelfall werden Sie den Kriterienkatalog neu definieren (er ist später zur erneuten Verwendung verfügbar). Ersetzen Sie die Vorgabe "Unbenannt" durch eine Bezeichnung Ihrer Wahl – unter diesem Namen wird der Katalog gespeichert.
Eckdaten der Berechnung: Anzahl der Alternativen
Geben Sie eine Zahl zwischen 1 und 4 ein, damit die Nutzwerttabelle die gewünschte Anzahl an Alternativen darstellt. Sofern Sie mehr als 4 Alternativen bewerten wollen, setzen Sie den Wert auf 4 und verwenden den Kriterienkatalog für mehrere Nutzwertberechnungen mit jeweils anderer Bezeichnung.
Neuanlegen einer Nutzwertanalyse:
Mit dieser Schaltfläche übernehmen Sie Ihre Eingaben und gehen weiter zur Definition des Kriterienkataloges (als Grundlage der Nutzwertberechnung).
Öffnen einer bestehenden Nutzwertanalyse:
Mit dieser Schaltfläche greifen Sie auf eine bereits früher erstellte Nutzwertanalyse zurück, um sie erneut zu bearbeiten.
Kriterienliste für die Nutzwertanalyse definieren
Sie werden jetzt die Kriterien festlegen, für die später qualitative Werte einzugeben sind. In der Kopfzeile des Dialoges sehen Sie die Bezeichnung des Kriterienkataloges für Ihre Nutzwertanalyse.
Sie geben die Kriterien ohne Nummerierung direkt in das Textfeld ein. Die Nummerierung der Kriterien erfolgt später automatisch. Für die Eingabe gelten folgende Regeln:
Neuanlegen eines Kriteriums:
Klicken Sie in das Texteingabefeld und geben Sie Ihren Text ein; jede Zeile definiert ein Kriterium (oder eine Überschrift).Strukturieren des Kataloges: linksbündige Zeileneinträge definieren Kriterien der Ebene 1; TAB-Einrückung nach rechts bedeutet, dass das betreffende Kriterium ein Unterkriterium zum übergeordneten Kriterium ist HINWEIS: benutzen Sie für das Einrücken die Tabulatortaste Ihrer Tastatur. Beachten Sie: die maximale Anzahl von Unterpunkten zu einer Überschrift Ihres Kataloges beträgt 9.
Das Ergebnis Ihrer Eingabe wird im Prinzip ähnlich aussehen wie die obige Abbildung (bei einem neuen Katalog fehlen noch die Nummern der Kriterien).
Hinweis zur Verwendung der Zwischenablage:
Die Zwischenablage können Sie innerhalb des Eingabefeldes nutzen.
Aus anderen Anwendungen können Sie eine einzelne Zeile (ohne Absatzende Formatierung) über die Zwischenablage einfügen. Diese eine Zeile kann beliebig lang sein und kann dann innerhalb des Eingabefeldes in beliebig viele Kriterienzeilen "zerlegt" werden. Auf diese Weise können Sie eine Liste von Kriterien bereits außerhalb der WiBe vordefinieren und dann hier weiterbearbeiten.
Verzichten Sie bei der Definition der Kriterien darauf, umfangreiche Texte mit Absatzumbrüchen aus anderen Anwendungen über die Zwischenablage einzufügen – aufgrund der nicht sichtbaren Formatierungen kommt es je nach Anwendung und Browser zu unerwünschten Ergebnissen: die Software prüft die Eingaben und lehnt später in solchen Fällen die Speicherung ab.
Kriterienkatalog speichern: Klicken Sie auf diese Schaltfläche, wenn die Inhalte und die Struktur des Kriterienkataloges "stehen" und Sie mit der Definition der Punktwerte fortfahren wollen.
Kriterienkatalog für die Nutzwertanalyse fertigstellen
Sie werden jetzt die Gewichtung und die Bewertungsskalen für die einzelnen Kriterien näher beschreiben, um dann mit diesem Kriterienkatalog eine Nutzwertanalyse durchzuführen.

Für die Eingabe gelten folgende Regeln:
Gewicht: die Summe der Gewichte aller Kriterien muss 100 betragen.
Hinweis: das Kriterium mit der höchsten Bedeutung erhält das höchste Gewicht. Bei gleicher Bedeutung würden beispielsweise 5 Kriterien ein Gewicht von je 20 erhalten. Das Kriterium mit der höchsten Bedeutung sollte also (deutlich) mehr Gewicht aufweisen.0, 3, 7 und 10 Punkte: die Bewertung jedes Kriteriums wird anhand einer Notenskala von 0 bis 10 Punkten vorgenommen. Zur Vereinfachung sieht die WiBe Nutzwertanalyse vor, nur die Eckpunkte 0 und 10 und die mittleren Werte 3 und 7 zu beschreiben. In der Tabelle sind bereits Einträge enthalten, die Sie verändern (überschreiben, ergänzen, löschen) können.
Wenn sowohl die Gewichte als auch (optional) die Punktwerte definiert sind, liegt ein "gebrauchsfertiger" Kriterienkatalog vor. Sie können diesen Katalog speichern und danach verwenden.
Katalogkriterien speichern und NWA-Projekt anlegen: speichert den Katalog und führt zum nächsten Schritt, der Anlage einer Nutzwertanalyse mit diesem Katalog.
Nutzwertanalyse durchführen
Nachdem Sie einen "gebrauchsfertigen" Kriterienkatalog erstellt oder einen bereits vorhandenen geöffnet haben, können Sie Ihre Nutzwertanalyse durchführen.
Bezeichnung: da Sie den Kriterienkatalog für viele gleichartige Nutzwertanalysen verwenden können, geben Sie zunächst für die aktuelle Nutzwertanalyse mit diesem Katalog eine Bezeichnung ein (Eingabefeld oberhalb der Tabelle).
Alternativen: standardmäßig ist lediglich eine fortlaufende Nummer enthalten. Die Beschriftung der Alternativen können Sie ändern, indem Sie den Text im Feld überschreiben oder ergänzen.
Punktefelder: die Werte aller Alternativen bei allen Kriterien betragen zu Beginn 0.
Für die Eingabe gelten folgende Regeln:
Punkte vergeben: Klicken Sie mit dem Mauszeiger auf das Auswahlfeld und wählen Sie die zutreffende Punktzahl. Es empfiehlt sich dabei, zeilenweise vorzugehen. Führen Sie Ihre Bewertung für alle Kriterien und alle Alternativen durch.
Sofern die Werte 0, 3, 7 und 10 im Katalog näher beschrieben sind, werden diese Texte am Bildschirm angezeigt, andernfalls wird nur eine Auswahlliste mit den Punkten 0 bis 10 dargestellt.
Wenn alle Punktwerte vergeben sind, ist die Nutzwertanalyse (fast) abgeschlossen. Die Nutzwerte werden angezeigt, wenn alle Benotungen vorliegen und die Schaltfläche "NWA-Projekt berechnen…" betätigt wurde.

NWA-Projekt berechnen und Ergebnisse speichern: Klicken Sie auf diese Schaltfläche, um Ihre Bewertungen zu speichern und um die Berechnung der Nutzwerte vorzunehmen. Die Nutzwerte werden Ihnen dann in einer Summenzeile unterhalb der Nutzwerttabelle angezeigt. Die Alternative mit dem höchsten Wert ist die "beste".
NWA-Projekt drucken: Klicken Sie auf diese Schaltfläche, um Ihre Nutzwertanalyse auszudrucken. Im folgenden Bildschirm müssen Sie zuerst das Druckformat "Nutzwertanalyse" mit Mausklick auswählen, bevor Sie es als Download ausdrucken.
Kostenvergleichsrechnung
Im Menü 'Kostenvergleichsrechnung' können Sie Berechnungen mit der 'klassischen' Kostenvergleichsrechnung vornehmen und dabei bis zu vier Alternativen vergleichen. Sie gehen dabei in zwei Schritten vor: zuerst werden (nach Definition einiger Eckdaten) die Kriterien definiert, für die im zweiten Schritt monetäre Angaben zu machen sind.
Hinweis: Kriterienkataloge legen fest, welche monetären Kriterien zur Bewertung einer Investitionsmaßnahme herangezogen werden sollen. Die in diesem Enterprise-Menü der WiBe genutzten Kataloge sind nicht identisch mit den "(Standard-)Kriterienkatalogen" des WiBe Fachkonzepts. Sie haben hier die Möglichkeit, eine Kostenvergleichsrechnung nach eigenen Vorgaben zu konfigurieren.

Im Regelfall werden Sie die KVR neu definieren (sie ist dann später zur erneuten Verwendung für weitere Berechnungen verfügbar). Ersetzen Sie die Vorgabe "Unbenannt" durch eine Bezeichnung Ihrer Wahl (in der Abb. 'KVR-Beispiel 2025') – unter diesem Namen wird die KVR gespeichert und angezeigt.
Eckdaten der Berechnung:
Hier definieren Sie die Parameter, die für die Struktur der KVR erforderlich sind.
Anzahl der Alternativen: geben Sie eine Zahl zwischen 1 und maximal 4 ein, damit die KVR-Tabelle die gewünschte Anzahl an Alternativen darstellt. Hinweis: sofern Sie mehr als 4 Alternativen bewerten wollen, setzen Sie den Wert auf 4 und verwenden Sie später die gespeicherte KVR für weitere Berechnungen mit jeweils anderer Bezeichnung.
Laufzeit: legt die Anzahl der Jahre fest, auf die die Anschaffungskosten mittels linearer Abschreibung verteilt werden (diese Angabe kann - falls erforderlich - später für einzelne Alternativen auch geändert werden.
Zinssatz: gilt für alle Alternativen und
dient zur Berechnung der kalkulatorischen Zinsen.
Neue Kostenvergleichsrechnung anlegen:
Mit dieser Schaltfläche übernehmen Sie Ihre Eingaben und gehen weiter zur Definition des Kriterienkataloges (als Grundlage der späteren KVR).
Öffnen einer bestehenden Kostenvergleichsrechnung (KVR):
mit dieser Schaltfläche greifen Sie (die vorigen Eingabefelder werden dabei ignoriert) auf eine früher erstellte KVR zurück, um sie erneut zu bearbeiten.
Kriterienliste für die Kostenvergleichsrechnung definieren
Nach der Definition der Eckdaten Ihrer Kostenvergleichsrechnung KVR werden Sie jetzt die Kriterien festlegen, für die später monetäre Werte einzugeben sind.
Es sind bereits drei Kostenkriterien vorgegeben: Sach-, Personal- und Gemeinkosten. Sie können diese Kriterien ändern oder ergänzen, indem Sie weitere Kriterien definieren.
Sie geben Ihre Kriterien in das Textfeld ein. Die Nummerierung der Kriterien erfolgt später automatisch. Für die Eingabe gelten folgende Regeln:
Neuanlegen eines Kriteriums: Klicken Sie in das Texteingabefeld und starten Sie mit der Texteingabe; jede Zeile definiert ein Kriterium,
Strukturieren des Kataloges: linksbündige Zeileneinträge definieren Kriterien der Ebene 1; jede Einrückung nach rechts bedeutet, dass das betreffende Kriterium ein Unterkriterium zum übergeordneten Kriterium ist. HINWEIS: bitte benutzen Sie für das Tieferstufen die Tabulatortaste Ihrer Tastatur.

Kriterienkatalog speichern …: Klicken Sie auf diese Schaltfläche, wenn die Inhalte und die Struktur der Kostenvergleichsrechnung "stehen" und Sie mit der Eingabe der monetären Daten fortfahren wollen.
Kostenvergleichsrechnung durchführen
Nachdem Sie einen "gebrauchsfertigen" Kriterienkatalog erstellt oder eine bereits vorhandene KVR geöffnet haben, können Sie Ihre Kostenvergleichsrechnung durchführen.
Bezeichnung: Geben Sie zunächst für die aktuelle KVR eine Bezeichnung ein oder ändern Sie die vorhandene Bezeichnung (Eingabefeld oberhalb der Tabelle).
Alternativen: standardmäßig ist lediglich eine fortlaufende Nummer enthalten. Die Beschriftung der Alternativen können Sie ändern, indem Sie den Text im Feld überschreiben oder ergänzen.
Monetäre Eingabefelder: die Werte aller Alternativen bei allen Kriterien betragen zu Beginn 0 (im Beispiel wurde die Anzahl der Alternativen auf 3 festgelegt).

Für die Eingabe gelten folgende Regeln:
Beträge ohne Vorzeichen eingeben: Sie haben im Beispiel 6 Eingabezeilen für monetäre Beträge. Alle Zeilen sind im Hintergrund bereits mit dem korrekten Vorzeichen versehen, so dass Sie auf die Eingabe des negativen Vorzeichens bei den Kosten verzichten müssen!
Anschaffungskosten: geben Sie hier die reinen Anschaffungskosten ein und ergänzen Sie optional weitere Kosten, die bei der Beschaffung anfallen, in der folgenden Zeile 'Anschaffungsnebenkosten'.
Restwerterlös: tragen Sie hier (ohne Vorzeichen) einen eventuellen Restwerterlös ein, der nach Ablauf der Laufzeit bei einer Veräußerung der Alternative noch erzielbar erscheint.
Kalkulatorische Abschreibung p.a. und kalkulatorische Zinsen p.a.: beide Zeilen werden automatisch berechnet, wenn am Ende der Dateneingabe die Schaltfläche 'Kostenvergleichsrechnung speichern' angeklickt wird. Die Berechnungsformeln sind in der WiBe hinterlegt:
Abschreibung p.a. = (Anschaffungskosten + Anschaffungsnebenkosten – Restwerterlös) dividiert durch Laufzeit,
Zinsen p.a. = (Anschaffungskosten + Anschaffungsnebenkosten + Restwerterlös) dividiert durch 2 multipliziert mit Zinssatz
Jährliche Betriebskosten: geben Sie zeilenweise die jährlichen Betriebskosten für die im KVR-Kriterienkatalog enthaltenen Kostenarten ein (standardmäßig: Sach-, Personal- und Gemeinkosten; die Liste wird davon abweichen, wenn Sie Änderungen vorgenommen haben). Klicken Sie mit dem Mauszeiger in das jeweilige Eingabefeld oder springen Sie mit der TAB-Taste zu den Eingabefeldern, um Beträge einzugeben.
Wenn alle Beträge eingetragen sind, ist die Kostenvergleichsrechnung (fast) abgeschlossen. Die 'Jährlichen Gesamtkosten' werden angezeigt, wenn die Schaltfläche " Kostenvergleichsrechnung speichern" betätigt wurde.
Kostenvergleichsrechnung speichern: Klicken Sie auf diese Schaltfläche, um Ihre Eingaben zu speichern und um die Berechnung der jährlichen Betriebskosten vorzunehmen.
Die jährlichen Gesamtkosten werden Ihnen dann in einer Summenzeile unterhalb der Tabelle angezeigt. Die Alternative mit den geringsten jährlichen Gesamtkosten ist die wirtschaftlichste.
Kostenvergleichsrechnung drucken: Klicken Sie auf diese Schaltfläche, um Ihre Kostenvergleichsrechnung zu drucken. Im folgenden Bildschirm wählen Sie das Druckformat "Kostenvergleichsrechnung" mit Mausklick aus, bevor Sie es als Download ausdrucken.
Hinweis: beim erneuten Ausdrucken einer bestehenden Kostenvergleichsrechnung kann es vorkommen, dass das gedruckte PDF-Formular zunächst keine Daten anzeigt. Klicken Sie in diesem Fall vor dem Drucken auf die Schaltfläche "Kostenvergleichsrechnung speichern", damit die Berechnung korrekt gedruckt wird.










